2025 Vol. 38, No. 9

Select articles
Cover
2025-9 Cover
2025, 38(9)
2025-9 Contents
2025, 38(9): 1-2.
Transcriptomics: from Technological Breakthrough to Disease Control Empowerment
Yong Zhang
2025, 38(9): 1029-1031. doi: 10.3967/bes2025.116
Effectiveness of Pentavalent Rotavirus Vaccine — a Propensity Score Matched Test Negative Design Case-Control Study Using Medical Big Data in Three Provinces of China
Yuexin Xiu, Lin Tang, Fuzhen Wang, Lei Wang, Zhen Li, Jun Liu, Dan Li, Xueyan Li, Yao Yi, Fan Zhang, Lei Yu, Jingfeng Wu, Zundong Yin
2025, 38(9): 1032-1043. doi: 10.3967/bes2025.056
  Objective   The objective of our study was to evaluate the vaccine effectiveness (VE) of the pentavalent rotavirus vaccine (RV5) among < 5-year-old children in three provinces of China during 2020–2024 via a propensity score-matched test-negative case-control study.  Methods   Electronic health records and immunization information systems were used to obtain data on acute gastroenteritis (AGE) cases tested for rotavirus (RV) infection. RV-positive cases were propensity score matched with RV-negative controls for age, visit month, and province.  Results   The study included 27,472 children with AGE aged 8 weeks to 4 years at the time of AGE diagnosis; 7.98% (2,192) were RV-positive. The VE (95% confidence interval, CI) of 1–2 and 3 doses of RV5 against any medically attended RV infection (inpatient or outpatient) was 57.6% (39.8%, 70.2%) and 67.2% (60.3%, 72.9%), respectively. Among children who received the 3rd dose before turning 5 months of age, 3-dose VE decreased from 70.4% (53.9%, 81.1%) (< 5 months since the 3rd dose) to 63.0% (49.1%, 73.0%) (≥ 1 year since the 3rd dose). The three-dose VE rate was 69.4% (41.3%, 84.0%) for RVGE hospitalization and 57.5% (38.9%, 70.5%) for outpatient-only medically attended RVGE.  Conclusion   Three-dose RV5 VE against rotavirus gastroenteritis (RVGE) in children aged < 5 years was higher than 1-2-dose VE. Three-dose VE decreased with time since the 3rd dose in children who received the 3rd dose before turning five months of age, but remained above 60% for at least one year. VE was higher for RVGE hospitalizations than for medically attended outpatient visits.
National Trends in Influenza Vaccination Rates in South Korea Before and During the COVID-19 Pandemic, 2011–2022
Kyeongeun Kim, Kyeongmin Lee, Yejun Son, Seoyoung Park, Raphael Udeh, Jiseung Kang, Hayeon Lee, Soeun Kim, Jaeyu Park, Hyeon Jin Kim, Damiano Pizzol, Lee Smith, Jiyoung Hwang, Dong Keon Yon
2025, 38(9): 1044-1057. doi: 10.3967/bes2025.061
  Objective  Despite the global decrease in influenza infections during the coronavirus disease 2019 (COVID-19) pandemic, seasonal influenza remains a significant health issue. South Korea, known for its robust pandemic response and high influenza vaccination rates, offers a unique context for examining changes in vaccination trends during the pandemic. Using nationally representative data, we aimed to understand the impact of the pandemic on influenza vaccination behavior over a 12-year period and to identify vulnerable groups.  Methods  We analyzed influenza vaccination rates in South Korea between 2011–2022, focusing on pandemic-related impacts. The data of 2,426,139 adults (≥ 19 years) from the Korea Community Health Survey were used to assess demographic and sociological factors influencing vaccination behaviors.  Results  We observed an increase in influenza vaccination rates during the pre-COVID-19 period from 2011–2013 (weighted prevalence: 46.68% [95% confidence interval (CI): 46.55–46.82]) to 2017–2019 (weighted prevalence: 52.50% [95% CI: 52.38–52.63]). However, a significant decline was observed in 2022, the late-COVID-19 pandemic period (weighted prevalence: 55.78% [95% CI: 55.56–56.01]), compared with the mid-pandemic period in 2021 (weighted prevalence: 59.12% [95% CI: 58.91–59.32]), particularly among populations traditionally prioritized for influenza vaccination, including older adults (≥ 65 years) and patients with chronic diseases and low educational and income levels.  Conclusion  The influenza vaccination rate in South Korea was significantly affected by the COVID-19 pandemic, showing a notable decrease among vulnerable demographic groups. This suggests the need for targeted public health strategies to address vaccine hesitancy and improve vaccination rates, particularly among high-risk populations.
(Meta)transcriptomic Insights into the Role of Ticks in Poxvirus Evolution and Transmission: A Multicontinental Analysis
Yuxi Wang, Jingjing Hu, Jingjing Hou, Xiaojie Yuan, Weijie Chen, Yanjiao Li, Qile Gao, Yue Pan, Shuiping Lu, Qi Chen, Siru Hu, Zhongjun Shao, Chenglong Xiong
2025, 38(9): 1058-1070. doi: 10.3967/bes2025.062
  Objective  Poxviruses are zoonotic pathogens that infect humans, mammals, vertebrates, and arthropods. However, the specific role of ticks in transmission and evolution of these viruses remains unclear.  Methods  Transcriptomic and metatranscriptomic raw data from 329 sampling pools of seven tick species across five continents were mined to assess the diversity and abundance of poxviruses. Chordopoxviral sequences were assembled and subjected to phylogenetic analysis to trace the origins of the unblasted fragments within these sequences.  Results  Fifty-eight poxvirus species, representing two subfamilies and 20 genera, were identified, with 212 poxviral sequences assembled. A substantial proportion of AT-rich fragments were detected in the assembled poxviral genomes. These genomic sequences contained fragments originating from rodents, archaea, and arthropods.  Conclusion  Our findings indicate that ticks play a significant role in the transmission and evolution of poxviruses. These viruses demonstrate the capacity to modulate virulence and adaptability through horizontal gene transfer, gene recombination, and gene mutations, thereby promoting co-existence and co-evolution with their hosts. This study advances understanding of the ecological dynamics of poxvirus transmission and evolution and highlights the potential role of ticks as vectors and vessels in these processes.
Molecular Characterization of New Recombinant Human Adenoviruses Detected in Children with Acute Respiratory Tract Infections in Beijing, China, 2022–2023
Yinan Guo, Ri De, Fangming Wang, Zhenzhi Han, Liying Liu, Yu Sun, Yao Yao, Xiaolin Ma, Shuang Liu, Chunmei Zhu, Dong Qu, Linqing Zhao
2025, 38(9): 1071-1081. doi: 10.3967/bes2025.105
  Objective  Recombination events are common and serve as the primary driving force of diverse human adenovirus (HAdV), particularly in children with acute respiratory tract infections (ARIs). Therefore, continual monitoring of these events is essential for effective viral surveillance and control.  Methods  Respiratory specimens were collected from children with ARIs between January 2022 and December 2023. The penton base, hexon, and fiber genes were amplified from HAdV-positive specimens and sequenced to determine the virus type. In cases with inconsistent typing results, genes were cloned into the pGEM-T vector to detect recombination events. Metagenomic next-generation sequencing (mNGS) was performed to characterize the recombinant HAdV genomes.  Results  Among 6,771 specimens, 277 (4.09%, 277/6,771) were positvie for HAdV, of which 157 (56.68%, 157/277) were successfully typed, with HAdV-B3 being the dominant type (91.08%, 143/157), and 14 (5.05%, 14/277) exhibited inconsistent typing results, six of which belonged to species B. The penton base genes of these six specimens were classified as HAdV-B7, whereas their hexon and fiber genes were classified as HAdV-B3, resulting in a recombinant genotype designated P7H3F3, which closely resembled HAdV-B114. Additionally, a partial gene encoding L1 52/55 kD was identified, which originated from HAdV-B16.  Conclusion  A novel recombinant, P7H3F3, was identified, containing sequences derived from HAdV-B3 and HAdV-B7, which is similar to HAdV-B114, along with additional sequences from HAdV-B16.
Pathogenicity and Transcriptomic Profiling Revealed Activation of Apoptosis and Pyroptosis in Brain of Mice Infected with the Beta Variant of SARS-CoV-2
Han Li, Baoying Huang, Gaoqian Zhang, Fei Ye, Li Zhao, Weibang Huo, Zhongxian Zhang, Wen Wang, Wenling Wang, Xiaoling Shen, Changcheng Wu, Wenjie Tan
2025, 38(9): 1082-1094. doi: 10.3967/bes2025.106
  Objective  Patients with severe acute respiratory syndrome coronavirus 2 (SARS-CoV-2) infection frequently develop central nervous system damage, yet the mechanisms driving this pathology remain unclear. This study investigated the primary pathways and key factors underlying brain tissue damage induced by the SARS-CoV-2 beta variant (lineage B.1.351).  Methods  K18-hACE2 and C57BL/6 mice were intranasally infected with the SARS-CoV-2 beta variant. Viral replication, pathological phenotypes, and brain transcriptomes were analyzed. Gene Ontology (GO) analysis was performed to identify altered pathways. Expression changes of host genes were verified using reverse transcription-quantitative polymerase chain reaction and Western blot.  Results  Pathological alterations were observed in the lungs of both mouse strains. However, only K18-hACE2 mice exhibited elevated viral RNA loads and infectious titers in the brain at 3 days post-infection, accompanied by neuropathological injury and weight loss. GO analysis of infected K18-hACE2 brain tissue revealed significant dysregulation of genes associated with innate immunity and antiviral defense responses, including type I interferons, pro-inflammatory cytokines, Toll-like receptor signaling components, and interferon-stimulated genes. Neuroinflammation was evident, alongside activation of apoptotic and pyroptotic pathways. Furthermore, altered neural cell marker expression suggested viral-induced neuroglial activation, resulting in caspase 4 and lipocalin 2 release and disruption of neuronal molecular networks.  Conclusion  These findings elucidate mechanisms of neuropathogenicity associated with the SARS-CoV-2 beta variant and highlight therapeutic targets to mitigate COVID-19-related neurological dysfunction.
Does Prenatal SARS-CoV-2 Infection Exacerbate Postpartum Lower Urinary Tract Symptoms? A Multicenter Retrospective Cohort Study
Yuhan Lyu, Huiqing Yao, Tianzi Gai, Lin Liang, Su Pan, Pingping Li, Yaxin Liang, Yue Yu, Xiaomei Wu, Min Li
2025, 38(9): 1095-1104. doi: 10.3967/bes2025.065
  Objective  Coronavirus disease 2019 (COVID-19) can result in fatigue and post-exertional malaise; however, whether severe acute respiratory syndrome coronavirus 2 (SARS-CoV-2) infection exacerbates lower urinary tract symptoms (LUTS) is unclear. This study investigated the association between prenatal SARS-CoV-2 infection and postpartum LUTS.  Methods  A multicenter, retrospective cohort study was conducted at two tertiary hospitals in China from November 1, 2022, to November 1, 2023. Participants were classified into infected and uninfected groups based on SARS-CoV-2 antigen results. LUTS prevalence and severity were assessed using self-reported symptoms and the Incontinence Impact Questionnaire-Short Form (IIQ-7). Pelvic floor muscle activity was measured using electromyography following the Glazer protocol. Group comparisons were performed to evaluate the association of SARS-CoV-2 infection with LUTS and electromyography parameters, with stratified analyses conducted using SPSS version 26.0.  Results  Among 3,652 participants (681 infected, 2,971 uninfected), no significant differences in LUTS prevalence or IIQ-7 scores were observed. However, SARS-CoV-2 infection was an independent factor influencing the electromyographic activity of the pelvic floor muscles (mean tonic contraction amplitudes), regardless of delivery mode (P = 0.001).  Conclusion  Prenatal SARS-CoV-2 infection was not significantly associated with an increased risk of postpartum LUTS but independently altered pelvic floor muscle electromyographic activity, suggesting potential neuromuscular effects.
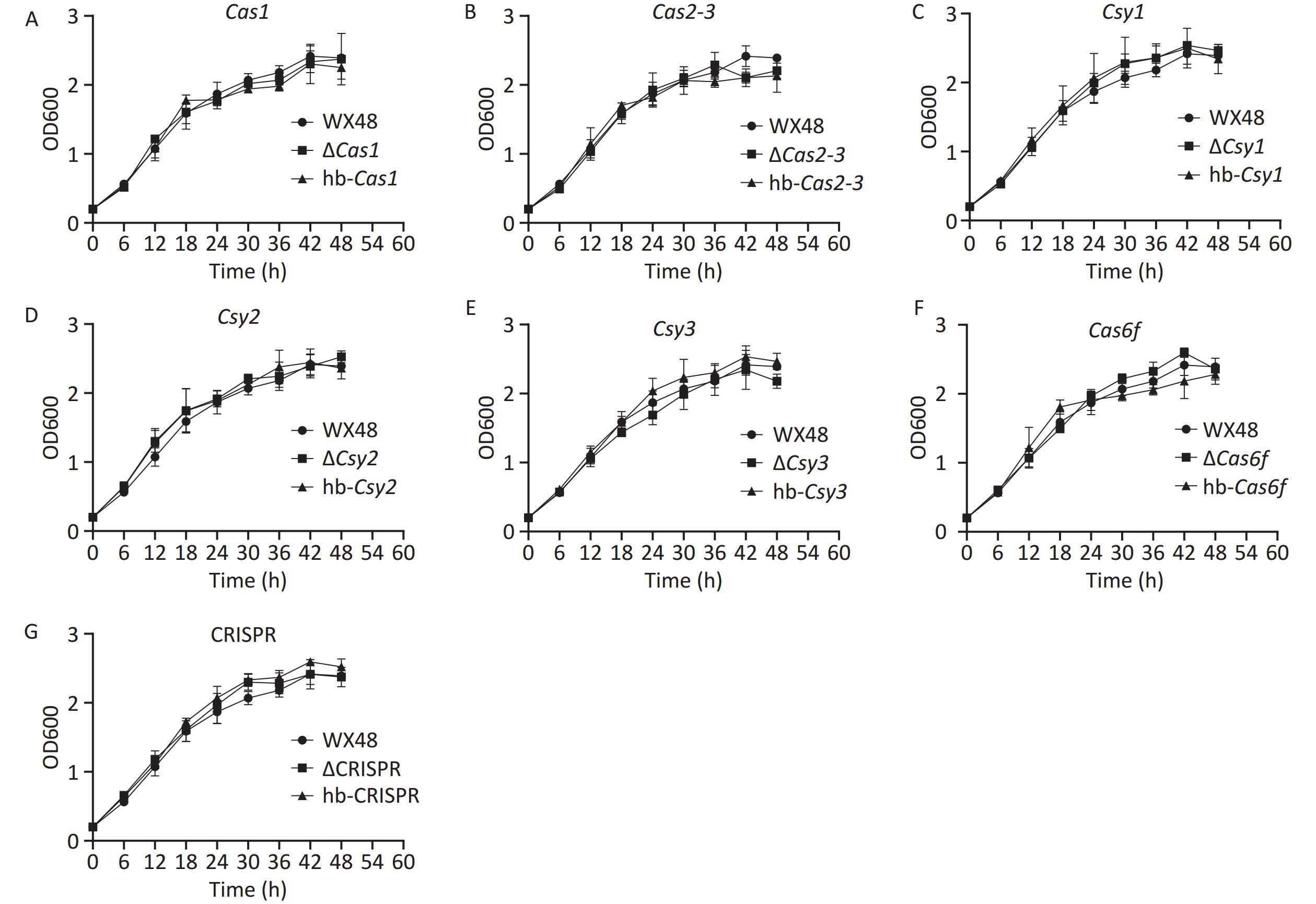
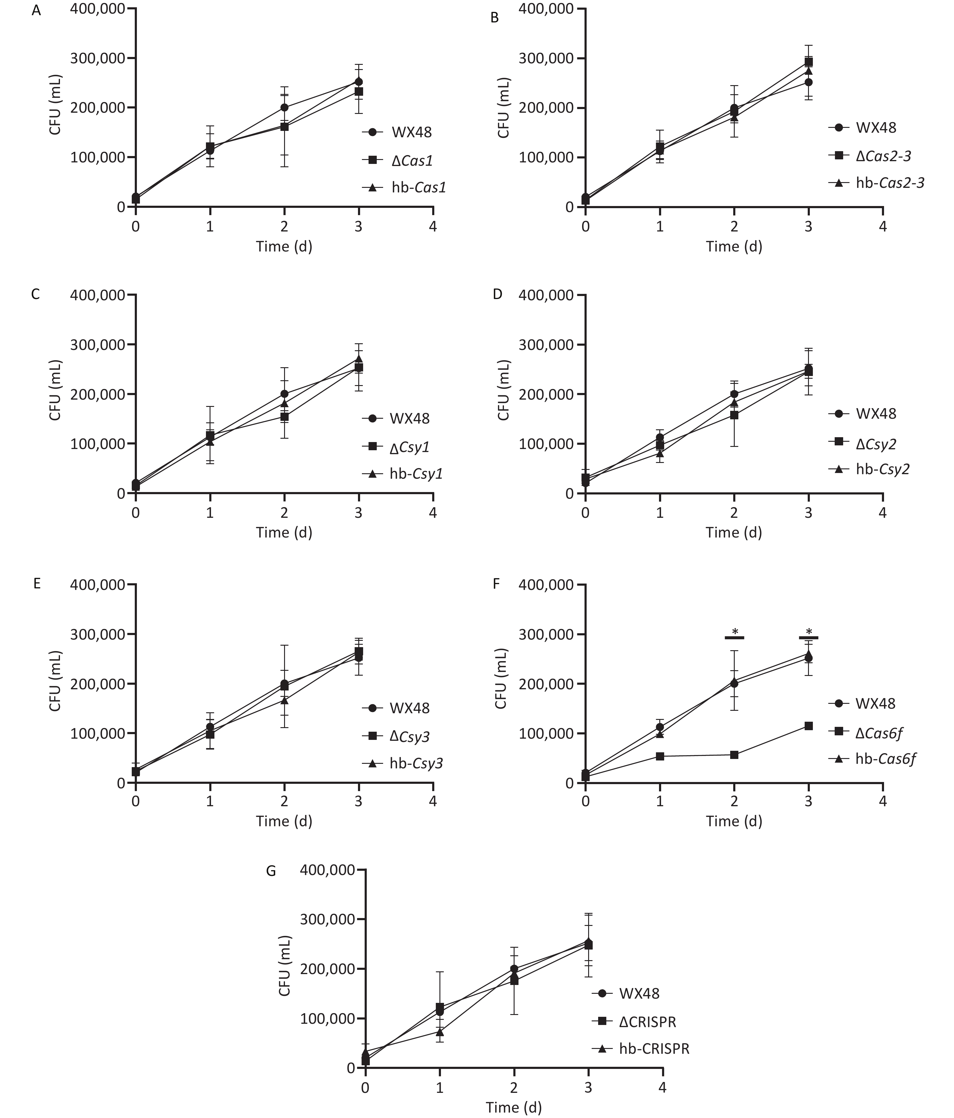
Phenotypic Function of Legionella pneumophila Type I-F CRISPR-Cas
Ting Mo, Hongyu Ren, Xianxian Zhang, Yunwei Lu, Zhongqiu Teng, Xue Zhang, Lupeng Dai, Ling Hou, Na Zhao, Jia He, Tian Qin
2025, 38(9): 1105-1119. doi: 10.3967/bes2025.107
  Objective  CRISPR-Cas protects bacteria from exogenous DNA invasion and is associated with bacterial biofilm formation and pathogenicity.  Methods  We analyzed the type I-F CRISPR-Cas system of Legionella pneumophila WX48, including Cas1, Cas2-Cas3, Csy1, Csy2, Csy3, and Cas6f, along with downstream CRISPR arrays. We explored the effects of the CRISPR-Cas system on the in vitro growth, biofilm-forming ability, and pathogenicity of L. pneumophila through constructing gene deletion mutants.  Results  The type I-F CRISPR-Cas system did not affect the in vitro growth of wild-type or mutant strains. The biofilm formation and intracellular proliferation of the mutant strains were weaker than those of the wild type owing to the regulation of type IV pili and Dot/Icm type IV secretion systems. In particular, Cas6f deletion strongly inhibited these processes.  Conclusion  The type I-F CRISPR-Cas system may reduce biofilm formation and intracellular proliferation in L. pneumophila.
Association of Dietary Preferences with All-Cause and Cause-Specific Mortality: Prospective Cohort Study of 1,160,312 Adults in China
Wenru Shi, Sitong Wei, Qingmei Huang, Huan Chen, Dong Shen, Bofeng Zhu, Chen Mao
2025, 38(9): 1120-1128. doi: 10.3967/bes2025.108
  Objective  Although dietary preferences influence chronic diseases, few studies have linked dietary preferences to mortality risk, particularly in large cohorts. To investigate the relationship between dietary preferences and mortality risk (all-cause, cancer, and cardiovascular disease [CVD]) in a large adult cohort.  Methods  A cohort of 1,160,312 adults (mean age 62.48 ± 9.55) from the Shenzhen Healthcare Big Data Cohort (SHBDC) was analyzed. Hazard ratios (HRs) for mortality were estimated using the Cox proportional hazards model.  Results  The study identified 12,308 all-cause deaths, of which 3,865 (31.4%) were cancer-related and 3,576 (29.1%) were attributed to CVD. Compared with a mixed diet of meat and vegetables, a mainly meat-based diet (hazard ratio [HR] = 1.13; 95% confidence interval [CI]: 1.02, 1.27) associated with a higher risk of all-cause mortality, while mainly vegetarian (HR = 0.87; 95% CI: 0.78, 0.97) was linked to a reduced risk. Furthermore, there was a stronger correlation between mortality risk and dietary preference in the > 65 age range.  Conclusion  A meat-based diet was associated with an increased risk of all-cause mortality, whereas a mainly vegetarian diet was linked to a reduced risk.
Climate-Sensitive Infectious Diseases under Global Climate Change
Qiao Liu, Min Liu, Jue Liu
2025, 38(9): 1129-1141. doi: 10.3967/bes2025.077
Climate and weather significantly influence the duration, timing, and intensity of disease outbreaks, reshaping the global landscape of infectious diseases. Rising temperatures and shifts in precipitation patterns driven by climate change can directly impact the survival and reproduction of pathogens and vector organisms. Moreover, climate change is expected to exacerbate extreme weather events, including floods and droughts, which can disrupt infrastructure and increase the risk of water- and foodborne diseases. There are potential shifts in the temporal and spatial patterns of infectious disease transmission owing to climate change. Furthermore, climate change may alter the epidemiology of vaccine-preventable diseases. These climatic variations not only affect the ecological characteristics of pathogens and vectors but also indirectly influence human behaviors and socioeconomic conditions, further amplifying disease transmission risks. Addressing this challenge requires an interdisciplinary collaboration and comprehensive public health strategies. This review aims to synthesize the current evidence on the impact of climate change on climate-sensitive infectious diseases and elucidate the underlying mechanisms and transmission pathways. Additionally, we explored adaptive policy strategies to mitigate the public health burden of infectious diseases in the context of climate change, offering insights for global health governance and disease control efforts.
Human Cytomegalovirus Infection and Embryonic Malformations: The Role of the Wnt Signaling Pathway and Management Strategies
Xiaomei Han, Baoyi Zheng, Zhicui Liu, Junbing Chen, Shuting Huang, Lin Xiao, Dongfeng Wang, Zhijun Liu
2025, 38(9): 1142-1149. doi: 10.3967/bes2025.103
Human cytomegalovirus (HCMV) poses a significant risk of neural damage during pregnancy. As the most prevalent intrauterine infectious agent in low- and middle-income countries, HCMV disrupts the development of neural stem cells, leading to fetal malformations and abnormal structural and physiological functions in the fetal brain. This review summarizes the current understanding of how HCMV infection dysregulates the Wnt signaling pathway to induce fetal malformations and discusses current management strategies.
Integrating Internet Search Data and Surveillance Data to Construct Influenza Epidemic Thresholds in Hubei Province: A Moving Epidemic Method Approach
Caixia Dang, Feng Liu, Hengliang Lyu, Ziqian Zhao, Sijin Zhu, Yang Wang, Yuanyong Xu, Yeqing Tong, Hui Chen
2025, 38(9): 1150-1154. doi: 10.3967/bes2025.109
Association between Urinary Phthalate and Bisphenol Exposures and Obesity Based on Body Mass Index and Waist Circumference
Xin Peng, Bingsong Zhang, Zixuan Chen, Hongyuan Qi, Ying Zhu, Guoxiao Liang, Zhigang Huang
2025, 38(9): 1155-1160. doi: 10.3967/bes2025.088
Sirtuin 3 Attenuates Acute Lung Injury by Decreasing Ferroptosis and Inflammation through Inhibiting Aerobic Glycolysis
Kewei Qin, Qingqing Ji, Weijun Luo, Wenqian Li, Bingbing Hao, Haiyan Zheng, Chaofeng Han, Jian Lou, Liming Zhao, Xingying He
2025, 38(9): 1161-1167. doi: 10.3967/bes2025.110
Validation and Reproducibility of an Iodine-specific Food Frequency Questionnaire for Evaluating Dietary Iodine Intake in the Elderly Population of Gansu Province, China
Qi Jin, Tao Wang, Meina Ji, Jizun Wang, Xing Ma, Xinyi Wang, Jiaqi Wang, Hexi Zhang, Yanling Wang, Wenxing Guo, Wanqi Zhang
2025, 38(9): 1168-1172. doi: 10.3967/bes2025.074
Analysis of Serum Metabolic Biomarkers in Adult Patients with Kashin–Beck Disease and Degenerative Osteoarthritis in Qinghai Province
Jiale Xu, Qiang Li, Chuan Lu, Xin Zhou, Yanmei Zhao, Jianling Wang, Jiquan Li, Li Ma, Zhijun Zhao, Kewen Li
2025, 38(9): 1173-1177. doi: 10.3967/bes2025.111