Online First

Articles in press have been peer-reviewed and accepted, which are not yet assigned to volumes/issues, but are citable by Digital Object Identifier (DOI).
Letter
Relationship of Non-essential and Essential Metals With Vitamin D in a Chinese Early Adolescent Cohort
Gengfu Wang, Weibo Liu, Min Li, Ting Tang, Qi Zhong, Guangbo Qu, Yi Zhou, Mengyuan Yuan, Yonghan Li, Fangbiao Tao, Puyu Su, Chaoxue Zhang
, Available online  , doi: 10.3967/bes2025.168
Staphylococcus aureus Cultured from Sushi in China: Revealing the Potential Foodborne Pathogenic Risks Based on Antimicrobial Susceptibility, Virulence Factors and Genetic Characteristics
Hui Li, Xin Gan, Menghang Li, Shiwei Liu, Dajin Yang, Lin Yan, Fanning Séamus, Li Bai, Zhaoping Liu
, Available online  , doi: 10.3967/bes2026.007
Distribution of Tobacco Retail Outlets Around Secondary Schools and Association with Students’ Smoking Behavior in Beijing, 2024
Mingxin Qi, Xiaokai Jia, Ruiran Liu, Yingchen Sang, Lin Xiao
, Available online  , doi: 10.3967/bes2026.003
APOE ε4 Allele Modifies the Association of Heavy Metals and their Mixture with Diabetes Mellitus among Chinese Community-dwelling Older Adults
Lili Yao, Ying Cao, Beibei Yin, Qiang Liu, Fusheng Lin, Xuqiu Cheng, Ziwei Tian, Linsheng Yang, Hongjuan Cao, Liang Sun, Fangbiao Tao, Li Wang, Guimei Chen
, Available online  , doi: 10.3967/bes2026.004
Associations Between Premature Menopause and Cardiovascular-Kidney-Metabolic Syndrome: A Prospective Cohort Study from the UK Biobank
Ming Jin, Zeping Yang, Ziyi Zhang, Zhexin Luo, Ninghao Huang, Tao Huang, Xiaojing Liu, Nan Li
, Available online  , doi: 10.3967/bes2026.002
Coke Oven Emissions and Biological Aging: Evidence from a Longitudinal Study among Workers
Xiaoyu Hao, Zhiguang Gu, Bin Yang, Xiangkai Zhao, Shaofei Yu, Dongsheng Hu, Pengpeng Wang, Ming Zhang, Wei Wang
, Available online  , doi: 10.3967/bes2025.170
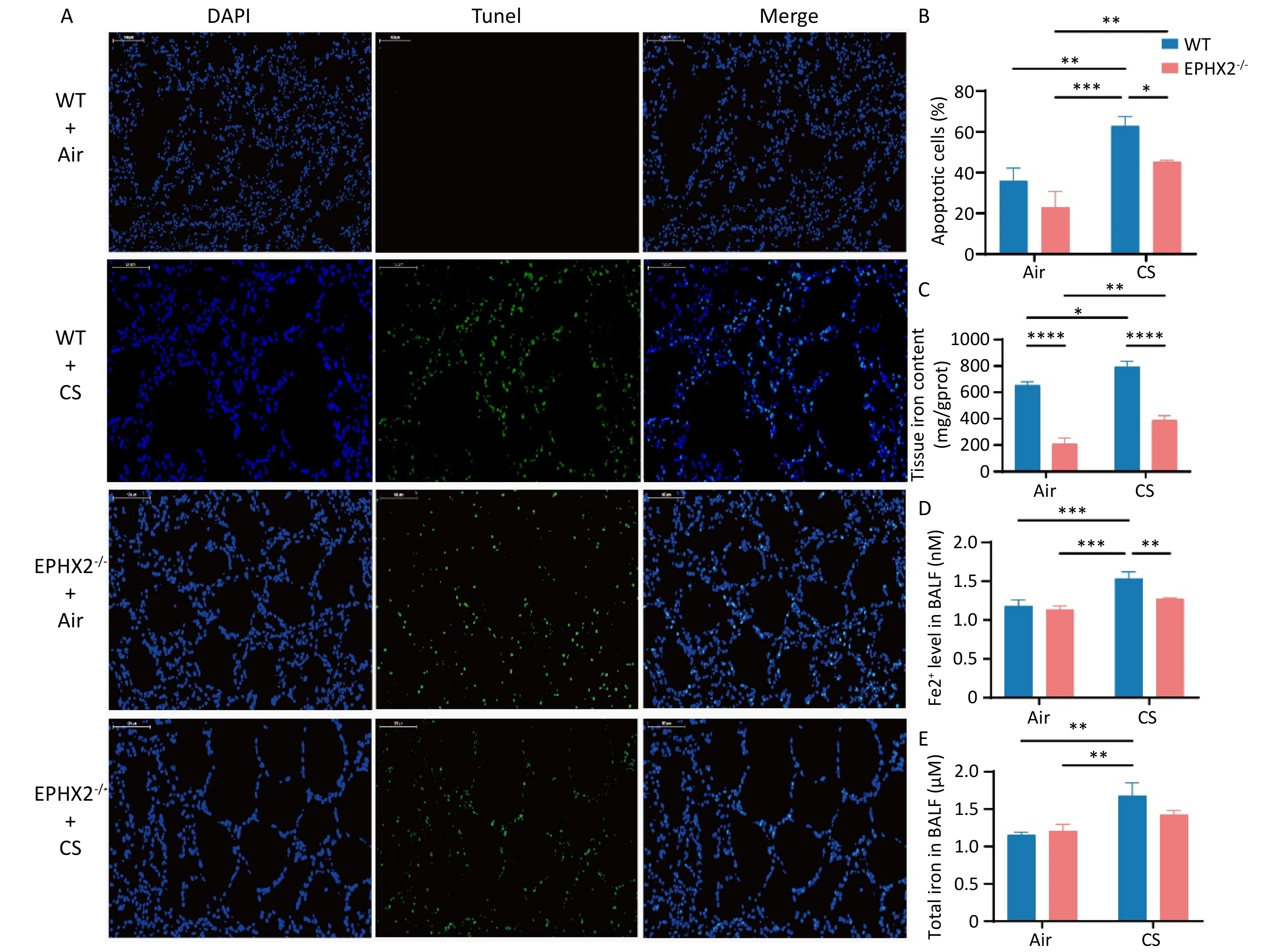
PM2.5 Exposure-Induced Lung Injury in Mice via Ferroptosis
Chong Wang, Mengmeng Wang, Yuanyuan Chen, Wen Gu, Ying Shi, Chao Wang, Wei Huang, Yuehan Long, Yingyang He, Lian Duan
, Available online  , doi: 10.3967/bes2025.167
Compound Temperature–humidity Extremes Increase Acute Mental Health Outcomes: A 12-year Case-crossover Metropolitan Study
Xin Liu, Xin Huang, Jingya Zhang, Haoran Li, Ning Zhang, Yingying Su, Yang Wang, Tongyan Liu, Rengyu Wu, Jincai Wei, Bin Zhu
, Available online  , doi: 10.3967/bes2025.150
Genetic Evolution Analysis of Rabies Virus in Jiangsu Province, China
Minghui Zhang, Yuanfang Qin, Na zhang, Yuqiao Liu, Jun Yang, Xiaonuo Xu, Pengcheng Yu, Shuqing Liu, Qian Liu, Xiaoyan Tao, Wuyang Zhu
, Available online  , doi: 10.3967/bes2025.145
A Machine Learning-Based Prognostic Stratification Model for Liver Cancer: Results from Survival Studies Using SEER Database
Yuxuan Xiao, Zhuoying Li, Zhuojun Ye, Yu-Xin Zhou, Yixin Zou, Danni Yang, Yuting Tan, Qun Xu, Yongbing Xiang
, Available online  , doi: 10.3967/bes2025.143
Epidemiological Characteristics of Varicella and Population Immunity Against Varicella-Zoster Virus in Fujian Province, China, from 2018 to 2024
ShijiaWu, Zhifei Chen, Suhan Zhang, Xiuhui Yang, Hairong Zhang, Weiyi Pan, Yong Zhou, Dong Li
, Available online  , doi: 10.3967/bes2025.142
Original Article
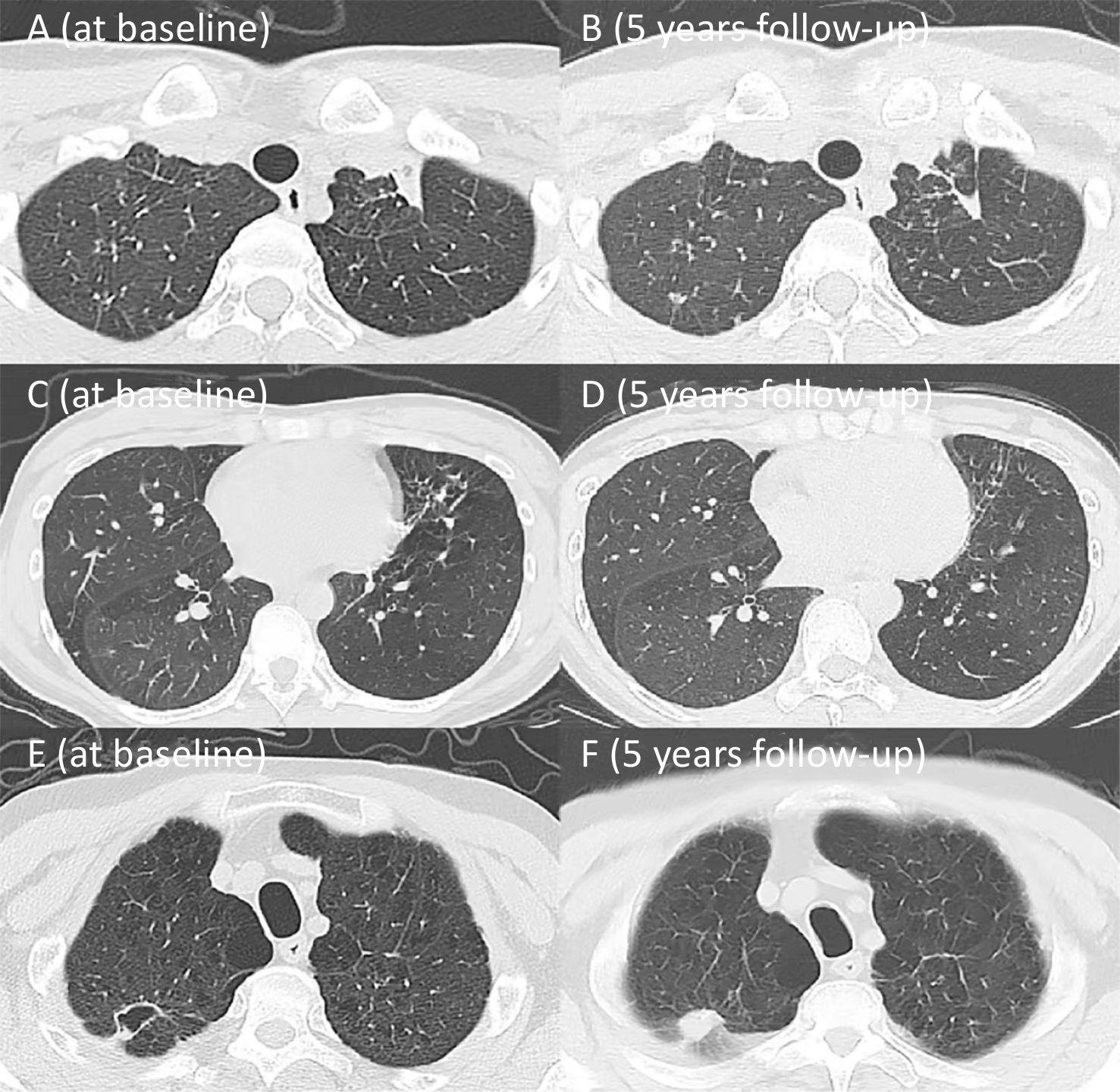
Airflow Obstruction in Post-Tuberculosis Lung Disease: A 5- Year Prospective Cohort Study
Zikang Sheng, Wenli Cao, Hongling Chu, Yanqing Le, Junfeng Wu, Yue Zhang, Yafei Rao, Brian Allwood, Yongchang Sun, Xiaoyan Gai
, Available online  , doi: 10.3967/bes2025.121
  Objective   Post tuberculosis lung disease (PTLD) manifests in various forms, including tuberculosis-associated chronic obstructive pulmonary disease (TB-COPD), yet the clinical features of PTLD remain undercharacterized. This study aimed to assess longitudinal changes in lung function over a 5-year period and to identify predictors of airflow obstruction in a cohort of patients treated for active pulmonary TB.  Methods   Patients with active pulmonary TB were enrolled in this study and were followed during treatment, at treatment completion and five years post-treatment. Assessments included lung function and chest CT, analyzing longitudinal trends and airflow obstruction risk factors.  Results   Among 53 patients (mean age 36.9 ± 13.9 years; 64.2% male), 7 patients (13.2%) exhibited airflow obstruction. At the 5-year follow-up, the mean FEV1/FVC declined significantly (76.27% ± 12.04% vs. 80.23% ± 11.02%, P < 0.001) and 9 patients (17.0%) exhibited airflow obstruction. Seven of these patients predominantly showed air trapping consistent with small airway disease on chest CT, aligning with TB-COPD phenotype. Notably, four young-to-middle-aged patients (< 60 years old) had persistent obstruction over the five years.  Conclusion   The initial test revealed that 13.2% of patients presented with airflow obstruction. By the 5-year follow-up, this proportion had increased to 17.0%, with most cases demonstrating imaging findings aligning with TB-COPD, even among younger, non-smoking individuals. These findings emphasize the importance of long-term follow-up and routine lung function assessments in TB survivors.
Association Between Sensitivity to Thyroid Hormones and Metabolic Dysfunction-Associated Fatty Liver Disease: A Cohort Study
Xuan Wang, Jianmin Tang, Linrun Kong, Yumei Han, Shuo Chen, Bo Gao, Xinghua Yang
, Available online  , doi: 10.3967/bes2026.005
  Objective   To investigate the association between thyroid hormone sensitivity indices and metabolic dysfunction-associated fatty liver disease (MAFLD) in euthyroid Chinese adults.  Methods   This cohort study included 5,356 euthyroid patients. The peripheral and central thyroid hormone sensitivity indices were calculated. Cox regression models were used to evaluate associations with MAFLD risk, and restricted cubic splines were used to assess potential nonlinearity. Mediation analyses based on an accelerated failure-time model were used to examine the role of the triglyceride-glucose (TyG) index.  Results   MAFLD incidence in euthyroid participants was 18.26%. After adjustment, higher free thyroxine (FT4) levels were inversely associated with MAFLD (HR = 0.973, 95% CI: 0.948 to 0.999, P = 0.043), whereas higher free triiodothyronine (FT3) levels increased MAFLD risk (HR = 1.118, 95% CI: 1.000 to 1.250, P = 0.050). Enhanced thyroid hormone sensitivity, as reflected by elevated FT3/FT4 levels and lower thyrotrophic T4 resistance index (TT4RI), thyroid stimulating hormone index (TSHI), and thyroid feedback quantile-based index (TFQIFT4), was also associated with a higher incidence (all P < 0.05). Mediation analyses indicated that TyG partially mediated the FT3/FT4–MAFLD and TFQIFT4–MAFLD associations, with indirect effects of -96.27 (95% CI: -124.67 to -70.42) and -4.95 (95% CI: -8.29 to -2.10), respectively.  Conclusion   Increased FT3/FT4 and decreased TFQIFT4 levels were significantly associated with a higher MAFLD risk in euthyroid adults, with TyG acting as a partial mediator.
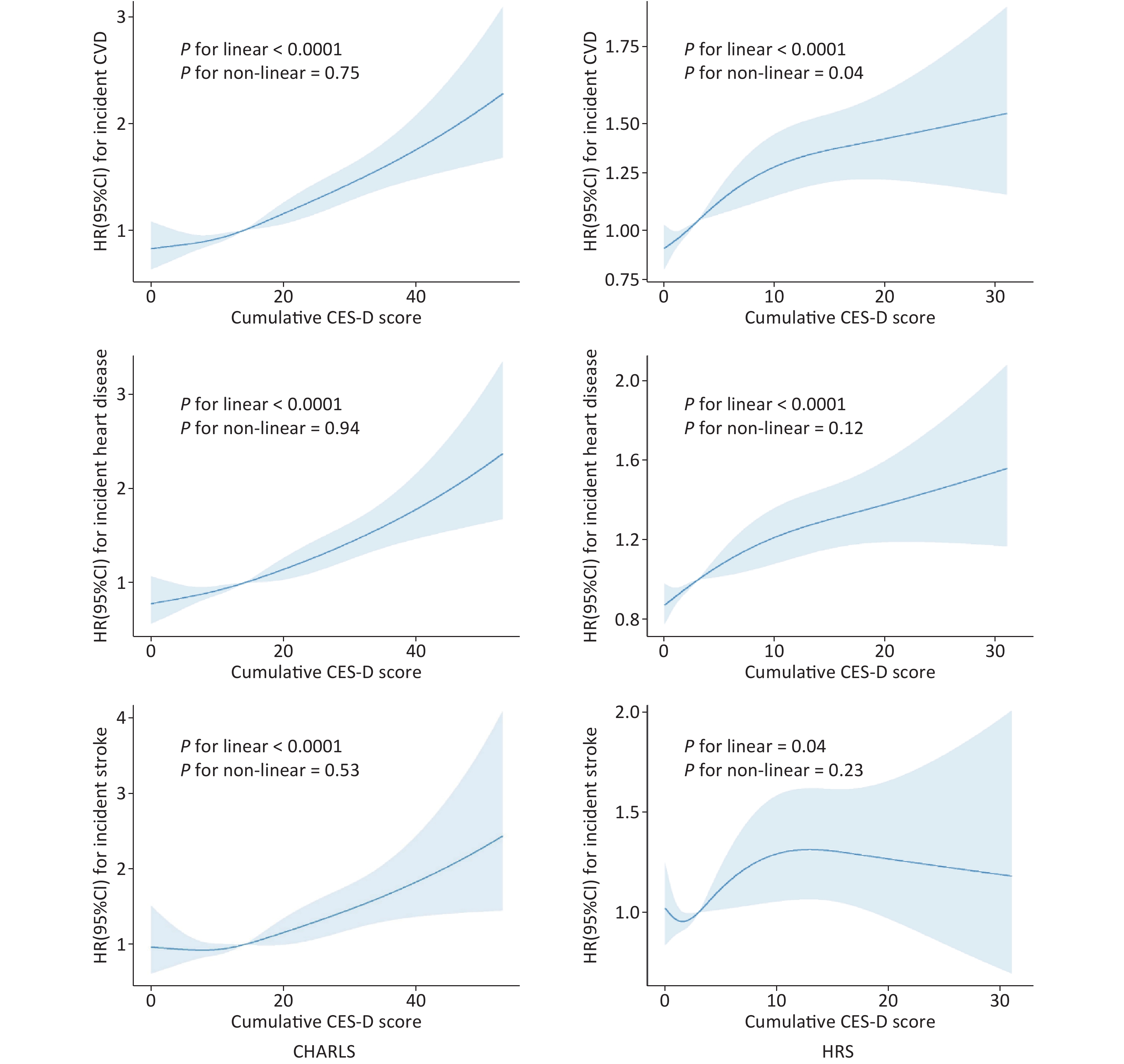
Long-Term Cumulative Depressive Symptoms and Incident Cardiovascular Disease in Middle-aged and Older Population: Two Cohort Studies
Fangfei You, Yining Gao, Wenfang Zhong, Zhihao Li, Jian Gao, Dong Shen, Xiaomeng Wang, Weiqi Song, Qi Fu, Haoyu Yan, Jiahao Xie, Huan Chen, Hao Yan, Chen Mao
, Available online  , doi: 10.3967/bes2025.165
Objective Elevated depressive symptoms are well-documented among geriatric adults with cardiovascular disease (CVD); however, few studies have accounted for long-term cumulative depressive symptom exposure. This study determined the relationship between cumulative depressive symptoms and CVD.Methods Individual participant data were obtained from the China Health and Retirement Longitudinal Study (CHARLS) and Health and Retirement Study (HRS). Eligible participants had access to assessment information on depressive symptoms and had no history of CVD at baseline. Long-term cumulative depressive symptoms were estimated by calculating the area under the curve based on the Center for Epidemiological Studies Depression Scale.Results Herein, 8,861 participants from CHARLS (mean age: 58.58 years; male: 48.6%) and 7,284 from HRS (60.94 years; 35.0%) were enrolled. The median follow-up period was 5 years for the CHARLS and 10 years for the HRS. Compared with the first quartile of cumulative depressive symptoms, the HRs (95% CI) in the fourth quartile were 1.73 (1.48, 2.02) for predicting CVD (P < 0.001), 1.83 (1.52, 2.19) for heart disease (P < 0.001), 1.53 (1.17, 1.99) for stroke (P = 0.002) in CHARLS. For HRS, the HRs (95% CI) were 1.41 (1.27, 1.57; P < 0.001), 1.42 (1.26, 1.59; P < 0.001), and 1.30 (1.06, 1.58; P = 0.010) respectively. Strong dose-response relationships were observed, with similar results for the two cohorts.Conclusion Long-term cumulative depressive symptoms were significantly associated with incident CVD in middle-aged and older adults, providing insights into controlling long-term depressive symptoms to improve this cohort’s health.
Decoding Links Between Gut Microbiota and Metabolic-associated Fatty Liver Disease: Meta-Analysis and Mediation Study Uncover Species-Specific Taxa and a Novel Bile Acid Mediator
Xinghao Yi, Haoxue Zhu, Mengyu He, Shan Gao, Ming Li
, Available online  , doi: 10.3967/bes2025.162
  Objective  Previous Mendelian randomization (MR) studies have suggested an association between the gut microbiome and metabolic - associated fatty liver disease (MAFLD). However, the reliance on 16S rRNA sequencing data has led to inconsistent findings and limited species-level insights. To address this, we conducted a de novo MR analysis using species-level shotgun metagenomic data, combined it with a meta-analysis to consolidate the existing evidence, and explored metabolite-mediated pathways.  Methods  Bidirectional MR analyses were performed between 883 gut microbiota taxa (derived from shotgun metagenomic genome-wide association study) and MAFLD. Published MR studies (up to December 1, 2024) were identified using PubMed, Embase, Web of Science, and the Cochrane Library for meta-analysis. Multivariable MR (MVMR) and mediation analyses were applied to assess the mediating effects of 1,400 blood metabolites.  Results  The de novo MR identified 25 MAFLD-associated microbial taxa. Integration with 7 published studies revealed 34 causal taxa, including 10 at the species level. Among the 1,400 metabolites, 53 showed causal links with MAFLD. MVMR and mediation analyses identified deoxycholate as a mediator of the effect of Bifidobacterium on MAFLD risk (22.06% mediation proportion).  Conclusion  This study elucidated the connections between species-level gut microbiota and MAFLD, highlighting the interplay between microbiota, metabolites, and disease pathogenesis. These findings provide novel insights into the potential therapeutic targets for MAFLD.
Lipid-related Insulin Resistance Indices for the Diagnosis of Non-alcoholic Fatty Liver Disease in Chinese Adults
Weihua Cao, Yaqin Zhang, Ziyu Zhang, Xinxin Li, Wen Deng, Shiyu Wang, Xin Wei, Linmei Yao, Zixuan Gao, Shuojie Wang, Lu Zhang, Yao Lu, Ruyu Liu, Shuling Wu, Yuanjiao Gao, Hongxiao Hao, Yao Xie, Minghui Li
, Available online  , doi: 10.3967/bes2025.161
  Objective  To analyze the diagnostic efficacy of lipid-related insulin resistance (IR) markers in patients with nonalcoholic fatty liver disease (NAFLD) and metabolic abnormalities (MA).  Method  Patients with NAFLD with MA, non-NAFLD patients with MA, and patients with NAFLD without MA underwent liver biopsy. Homeostasis model assessment of insulin resistance (HOMA-IR), triglyceride/high-density lipoprotein cholesterol (TG/HDL-C), visceral obesity index (VAI), lipid accumulation product (LAP), and triglyceride glucose (TyG) index were analyzed. The diagnostic efficacy of these indicators of NAFLD was also evaluated.  Results  In the NAFLD-MA group, BMI, HOMA-IR, LAP, VAI, TyG index, and TG/HDL-C ratio were higher than those in the non-NAFLD-MA group (P < 0.001). Logistic regression indicated that BMI and TyG index were independent risk factors for NAFLD. Receiver Operating Characteristic (ROC) curves analysis revealed that the Area Under the ROC Curve (AUC) for TyG-BMI was 0.819, and the optimal cutoff for NAFLD was TyG-BMI 39.77. For patients with NAFLD with or without MA, logistic regression analysis suggested that age, TG level, and TyG index were independent risk factors. The area under the ROC curve showed that AUC for the TyG index was 0.724. The optimal cutoff for NAFLD-non MA was a TyG index of 1.580.  Conclusion  TyG index has diagnostic value in both types of NAFLD; however, TyG-BMI is better in patients with NAFLD with MA and may be an effective screening indicator alone in patients with NAFLD without MA.
Association between Dietary Diversity during Pregnancy and Gestational Diabetes Mellitus: A Prospective Cohort Study
Weiming Wang, Qian Liang, Jin Liu, Chenfan Zhang, Yuhui Luo, Xuefeng Yang, Liping Hao, Nianhong Yang
, Available online  , doi: 10.3967/bes2025.160
  Objective  The study aims to prospectively examine the association between the Minimum Dietary Diversity for Women (MDD-W) score and risk of gestational diabetes mellitus (GDM).  Methods  All participants were pregnant women enrolled in the Tongji Maternal and Child Health Cohort. Dietary intake was assessed using a food frequency questionnaire (FFQ) or 24-h dietary recall. The MDD-W score was constructed by categorizing all food items into 10 food groups, following the Food and Agriculture Organization guidelines. Oral glucose tolerance tests (OGTT) were conducted during 24-28 weeks of gestation to screen for GDM. Poisson regression models were used to assess the association between MDD-W scores and GDM risk.  Results  In total, 357 (11.8%) of the 3026 women were diagnosed with GDM. Compared with participants whose MDD-W score was ≥ 8, those with a score of 5-7 had an increased risk of GDM (relative risk (RR): 1.32; 95% confidence interval (CI): 1.03, 1.69), and those with a score ≤ 4 had a significantly higher GDM risk (RR: 1.58; 95% CI: 1.12, 2.26). Furthermore, these findings indicate that pregnant women with MDD-W scores < 8, in conjunction with being overweight or obese before pregnancy and excessive gestational weight gain, have the highest risk of developing GDM.  Conclusions  These data suggest that a higher MDD-W score during pregnancy is independently associated with a lower GDM risk. Therefore, promoting dietary diversity and weight management is recommended to protect pregnant women from developing gestational diabetes.
Drug-Resistant Pulmonary Tuberculosis Among Adolescents and Young Adults in China
Shengfen Wang, Xichao Ou, Yang Zhou, Bing Zhao, Hui Xia, Yuanyuan Song, Ruida Xing, Yang Zheng, Yanlin Zhao
, Available online  , doi: 10.3967/bes2025.159
  Objective  To determine the proportions of drug-resistant tuberculosis (TB), its trends, and the drug resistance-conferring mutations among patients with pulmonary TB aged 10–24 years in China.  Methods  The data of patients with pulmonary TB were retrieved from a national drug-resistant TB survey for analysis. Joinpoint regression software was used to analyze time trends. We also used whole genome sequencing to analyze the lineages and drug resistance-conferring mutations of 621 isolates.  Results  Among 4,235 patients with pulmonary TB, the proportion of new cases of multidrug-resistant tuberculosis (MDR-TB) was 3.18% (95% confidence interval [CI]: 2.37–4.15) for adolescents and 3.76% (95% CI: 3.03–4.60) for young adults; for previously treated patients, MDR-TB accounted for 11.25% (95% CI: 5.28–20.28) of adolescents and 11.05% (95% CI: 6.88–16.55) of young adults. The proportion of patients with MDR-TB remained stable among both new and previously treated patients aged 10–24 years during the study period. Through whole genome sequencing, we found that the most common mutations in the MDR-TB strains were Ser315Thr in the katG gene (71.74%) and Ser450Leu in the rpoB gene (50.00%).  Conclusion  This study revealed a high proportion of MDR-TB among adolescents and young adults, indicating that urgent and comprehensive measures are needed to reduce the emergence and transmission of drug-resistant TB among this population in China.
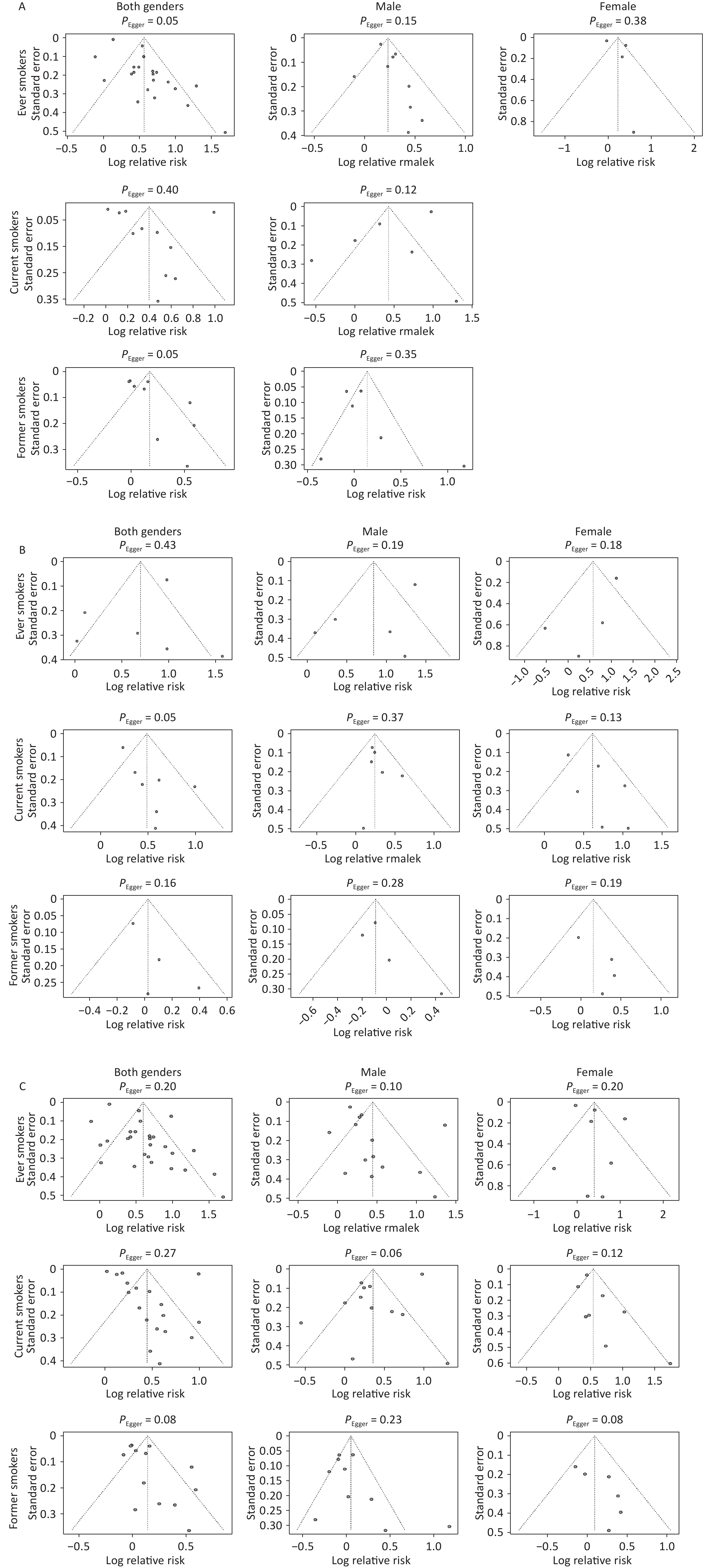
A Comparison of the Chinese and Asian Population Risk Effect of Active Smoking Associated Stroke
Zemin Cai, Xiaojing Guo, Xiao Zhang, Danying Li, Xiaoyue Li, Xia Wan
, Available online  , doi: 10.3967/bes2025.146
  Objective  Stroke is the third leading cause of death worldwide, with the highest incidence in Asia, particularly in China, where smoking remains a major risk factor. The smoking prevalence in China is similar to that in Asia. Whether the risk estimates for smoking-related stroke in China and all Asian countries are still unknown is worth evaluating. Thus, this study aims to compare the Relative Risk (RR) of smoking-attributed stroke among the Chinese and Asian populations.  Methods  A literature search was conducted from the inception to September 10, 2022. Studies meeting the criteria were included. The articles were screened, and related information was extracted. Pooled RRs stratified by smoking status and sex as well as their subgroups in China, other Asian countries, and Asia, were analyzed. Finally, publication bias and sensitivity analyses were conducted.  Results  Approximately 37 Chinese and 15 articles from other Asian countries were included, with a mean Newcastle-Ottawa scale (NOS) score of 7.25. About ever smokers, there had no statistical difference existed in both sexes and females between China and other Asian countries, while the RR of males in other Asian countries (2.31 (1.38, 3.86)) was in higher than China (1.21 (1.15, 1.26)); further subgroup analysis indicated that other Asian countries had higher RR 3.76 (3.02, 4.67) in the morbidity subgroup. The RRs of both sexes, males and females, between China and the whole of Asia were not statistically different. As for current and former smokers, no meaningful statistical difference was observed in the pooled RRs of both sexes, males and females, in China, other Asian countries, and all of Asia.  Conclusion  The RR of males ever smokers in China was smaller than that in other Asian countries due to the few articles of morbidity subgroup, but had no statistical difference with the whole of Asia; other groups of ever smokers, current smokers, and former smokers were not statistically significant with other Asian countries or the whole of Asia.
Hemoglobin Thresholds for Defining Anemia Among Healthy Infants Aged 0–5 Months in China: A Population-Based Study
Shuxia Wang, Shan Jiang, Xuehong Pang, Qian Zhang, Bowen Chen, Tao Xu, Yuying Wang, Wenhua Zhao, Zhenyu Yang
, Available online  , doi: 10.3967/bes2025.144
  Objective  To develop hemoglobin (Hb) percentiles and thresholds for defining anemia among infants aged 0–5 months in China.  Methods  The National Nutrition and Health Systematic Survey for children aged 017 years in China, a nationwide cross-sectional study, was conducted between 2019 and 2021. Hb levels were measured in infants using the HemoCue 201+ analyzer. Age- and sex-specific Hb distributions were constructed for “healthy infants,” defined as those with adequate iron reserves at birth, exclusive breastfeeding, normal weight-for-age Z-score and weight growth velocity, normal neuropsychological development, and absence of acute or chronic diseases. A generalized additive model for location, scale, and shape was applied to fit the Hb percentiles. The 5th percentile of the Hb distribution was defined as the threshold for anemia.  Results  A total of 10,174 infants aged 0–5 months participated in the study, among whom 2,155 healthy infants were included in the analysis. Hb levels peaked at birth, gradually decreased to a nadir around 60 days after birth, and then rose to a plateau. The Hb thresholds defining anemia were 102.7 g/L, 96.3 g/L, 92.8 g/L, 95.4 g/L, 97.1 g/L, and 95.8 g/L for the 0-, 1-, 2-, 3-, 4-, and 5-month age groups, respectively.  Conclusion  This study establishes hemoglobin thresholds for defining anemia in infants aged 0–5 months based on a nationwide, population-based dataset in China.
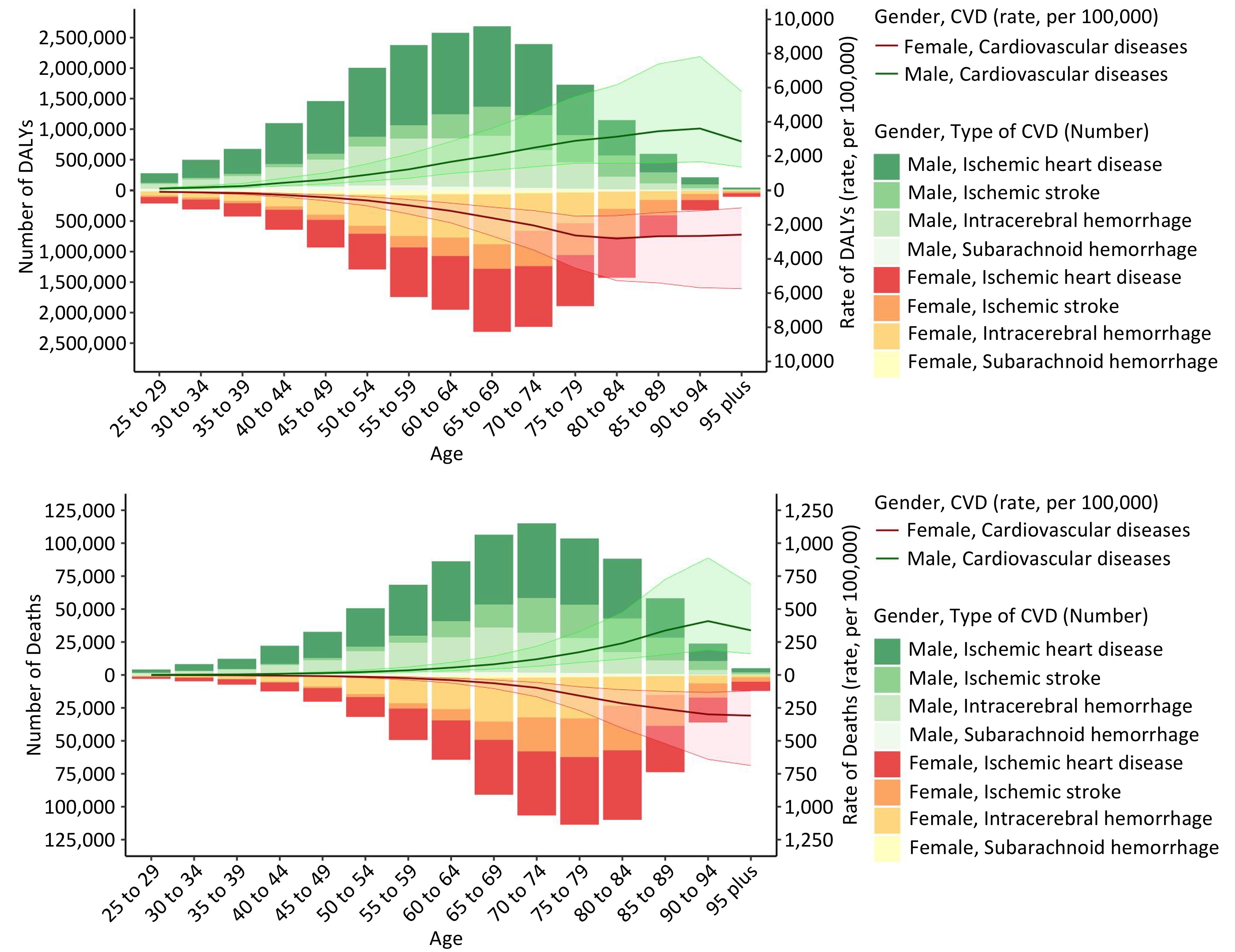
The Global, Regional, and National Burden of Cardiovascular Diseases Attributable to Household Air Pollution from 1990 to 2021: Findings from the Global Burden of Disease Study 2021
Zehao Zhao, Yong Zeng
, Available online  , doi: 10.3967/bes2025.141
  Objective  This study investigates the global, regional, and national cardiovascular disease (CVD) burden caused by household air pollution (HAP) from 1990 to 2021 across regions, time periods, sexes, and age groups.  Methods  The global CVD mortality and disability-adjusted life years (DALYs) attributable to HAP are analyzed to assess their current status and historical trends. Quantitative methods are used to assess health inequalities. Projections up to the year 2040 are made using the Nordpred method.  Results  In 2021, 0.758 million deaths and 18.175 million DALYs were attributed to HAP-related CVD, with age-standardized rates (ASR) for mortality and DALYs of 8.950 and 210.354 per 100,000 individuals, respectively. The disease burden increased with age and was higher in men. While mortality and DALYs rates have decreased over the past three decades, with more significant reductions in low- and middle-income regions, health inequalities persist despite improvements. Projections indicate a slow increase in the CVD burden attributable to HAP by 2040, even as the per capita rates decline.  Conclusion  Although significant reductions in CVD attributable to HAP have occurred globally, particularly in low- and middle-income countries, disparities persist. Health inequalities have improved but remain significant. As the global population grows and ages, total cases will increase, highlighting the need for continued, targeted interventions.
Intermittent Hypoxia–hyperoxia Training Ameliorates Symptoms and Improves Cerebral Perfusion Status in Patients with Cerebral Venous Outflow Disorders: A Pilot Study
Milan Jia, Chenxia Zhou, Hui Li, Jing Lan, Wenbo Zhao, Lingyun Jia, Sijie Li, Changhong Ren, Chen Zhou, Lu Liu, Xunming Ji
, Available online  , doi: 10.3967/bes2025.118
  Objective  Cerebral venous outflow disorders (CVOD) can impair cerebral perfusion and produce diverse, often debilitating symptoms, substantially reducing quality of life. Intermittent hypoxia–hyperoxia training (IHHT) has demonstrated therapeutic potential across various pathologies and may represent a promising non-pharmacological approach for CVOD management.  Methods  Patients with imaging-confirmed CVOD underwent 14 IHHT sessions, each comprising four cycles of 10-minute hypoxia (11% O2) stimulation and 20-minute hyperoxia (38% O2). Physiological parameters and adverse events were monitored throughout the intervention. Clinical scales, 24-hour ambulatory blood pressure, blood tests, jugular ultrasound, and perfusion imaging were assessed pre- and post-intervention.  Results  No participants experienced intolerable discomfort or severe adverse events; vital signs remained within normal ranges. No significant changes were observed in 24-hour blood pressure, blood cell counts, lipid profiles, or other blood markers. Notably, 60% of patients (n = 12) reported overall symptom improvement on the Patient Global Impression of Change scale. Headache severity, as measured by the visual analogue scale, significantly decreased (6.33 ± 1.22 vs. 4.89 ± 2.03, P = 0.016). In patients with internal jugular vein (IJV) stenosis, significant improvements were observed in regional cerebral blood flow (including the insula, occipital lobe, internal capsule, and lenticula) and left J3-segment IJV flow volume (107.27 [47.50, 160.00] vs. 140.83 [55.00, 210.00] mL/min, P = 0.011).  Conclusion  The current IHHT protocol is safe and well-tolerated in patients with CVOD. IHHT may alleviate CVOD-related symptoms by improving oxygen saturation, cerebral perfusion, and venous outflow pattern, supporting its potential as a non-invasive therapeutic strategy.
Application of Cytokines in Cervical Secretion for High-grade Squamous Intraepithelial Lesion Caused by High-risk Human Papillomavirus Infection
Xiao Wang, Lingyun Ji, Ruixian Jiao, Ji Yang, Jiaqi Han, Bowen Xu, Xiaowen Pu, Jing Wu, Yang Zhou, Wenhong Zhang
, Available online  , doi: 10.3967/bes2025.117
  Objective  The aim of this study was to analyze the correlation between the levels of 12 cytokines in the cervical microenvironment and cervical intraepithelial neoplasia in patients with high-risk human papillomavirus (HR-HPV) infection.   Methods  Female patients (n = 73) with HR-HPV infection were enrolled and divided into a high-grade squamous intraepithelial lesion (HSIL) group (n = 33) and a non-HSIL (N-HSIL) group (n = 40), which include low-grade squamous intraepithelial lesions and inflammation. Healthy screening subjects (n = 31) with negative HR-HPV results were enrolled as a control group. We examined contemporaneous plasma and secretory cytokines from 25 study subjects to investigate the difference between systemic cytokine profiles and the local microenvironment immunity using the Wilcoxon matched-pairs signed rank test. The 12 cytokines from cervical secretions were compared between the three groups using the Mann-Whitney test, and logistic regression was used to analyze HSIL and N-HSIL.   Results  There were statistical differences in eight cytokines (IL-2, IL-6, TNF-α, IFN-γ, IL-1β, IL-12p70, IFN-α, and IL-8) between cervical secretion and plasma of the same patient, and seven cytokines were statistically different between the control and other two groups. We selected four independent variables (TNF-α, IFN-γ, IL-12p70, and IFN-α) commonly identified by univariate regression analysis and non-parametric tests for multivariate logistic regression analysis. Based on this model, HSIL could be predicted in patients with HR-HPV infection, with the area under the curve being 0.76.   Conclusion  The systemic cytokine profile cannot reflect the local microenvironment immunity, and the occurrence of HSIL is related to the cytokine levels in the cervical microenvironment.
Joint Associations of Sarcopenia and Social Isolation with Mortality: Two Prospective Cohort Studies across Different Cultural Contexts
Juanjuan Li, Zhe Zhang, Jijuan Zhang, Yuxiang Wang, Hancheng Yu, Gang Liu, An Pan, Yunfei Liao, Tingting Geng
, Available online  , doi: 10.3967/bes2025.113
  Objective  This study aims to investigate the joint associations of sarcopenia and social isolation with mortality risk.  Methods  Using data from the Chinese Longitudinal Healthy Longevity Survey (CLHLS) and the UK Biobank, sarcopenia was diagnosed according to European and Asian Working Groups for Sarcopenia criteria. Social isolation was assessed using standardized questionnaires, including questions on solitude, frequency of social activities, contact with others, and marital status (for the CLHLS only).  Results  During the follow-up period, 8,249 deaths occurred in the CLHLS and 26,670 deaths in the UK Biobank groups. While no significant interaction was observed between sarcopenia and social isolation in predicting all-cause mortality in the CLHLS cohort, the association between social isolation and mortality was stronger among individuals with sarcopenia in the UK Biobank (P-interaction = 0.03, relative risk due to interaction: 0.23, 95% confidence interval [CI]: 0.06–0.41). Further joint analyses showed that participants with sarcopenia and high levels of social isolation had the highest mortality risk (hazard ration [HR]: 1.99; 95% CI: [1.74–2.28] in the CLHLS and 1.69 [1.55–1.85] in the UK Biobank) compared to those without either condition.  Conclusion  The combination of social isolation and sarcopenia synergistically increases the risk of mortality in middle-aged and older adults across diverse populations.
Serum Trace Elements and their Associations with Disease Progression and Survival in Sporadic Amyotrophic Lateral Sclerosis: Insights from a Chinese Cohort
Hongfen Wang, Qionghua Sun, Rongrong Du, Shiya Wang, Yan Wang, Jiongming Bai, Mao Li, Xusheng Huang
, Available online  , doi: 10.3967/bes2025.094
  Objective  The associations of serum trace element levels with disease progression and survival duration were assessed in individuals diagnosed with sporadic amyotrophic lateral sclerosis (sALS) in China.  Methods  Clinical data, including diagnostic indicators, clinical characteristics, Amyotrophic Lateral Sclerosis Functional Rating Scale-Revised (ALSFRS-R) scores, and serum concentrations of calcium (Ca), magnesium (Mg), iron (Fe), copper (Cu), and zinc (Zn), were collected for hospitalized patients with sALS between 2018 and 2021. Correlation analysis, random forest analysis, and the Gehan–Breslow–Wilcoxon test were used to evaluate the relations between serum trace element levels, disease progression, and survival duration.  Results  Lower serum Ca levels and higher Mg levels were observed in patients with ALSFRS-R scores < 39. Serum Mg was significantly negatively correlated with ALSFRS-R, trunk, and respiratory scores. Serum Cu and Zn also showed significant negative correlations with the respiratory score, whereas Ca and Fe were not significantly correlated with the ALSFRS-R score. The serum levels of Ca, Mg, Cu, Zn, and Fe remained consistent regardless of the site of disease onset. ALSFRS-R analysis revealed that serum Ca and Mg had a substantial effect on the total ALSFRS-R score, with serum Mg significantly influencing the course of the disease. Notably, low serum Mg levels were associated with extended survival times in patients with sALS.  Conclusion  Serum levels of Ca and Mg play critical roles in the progression of sALS, and a reduced serum Mg level is related to an extended survival time.
The Increasing Trends of Short and Long Sleep Duration among Chinese Adults from 2010 to 2018: A Repeated Nationally Representative Cross-sectional Survey
Yun Chen, Lan Wang, Mei Zhang, Sifan Hu, Yan Shao, Xiao Zhang, Chun Li, Jie Chen, Zhenping Zhao, Yanhong Dong, Lin Lu, Maigeng Zhou, Limin Wang, Junliang Yuan, Hongqiang Sun
, Available online  , doi: 10.3967/bes2025.093
  Objectives  This study aimed to determine the temporal trends in sleep duration among Chinese adults.  Methods  In this series of repeated nationally representative cross-sectional surveys (China Chronic Disease and Risk Factors Surveillance) conducted between 2010 and 2018, a total of 645,420 adult participants (97,741 in 2010; 175,749 in 2013; 187,777 in 2015; and 184,153 in 2018) were included in the trend analysis. Linear and logistic regression models were utilized to assess trends in sleep duration.  Results  In 2018, the estimated overall mean sleep duration among the Chinese adult population was 7.58 (SD, 1.45) hours per day, with no significant trend from 2010. A significant increase in short sleep duration (≤ 6 hours) was observed in the total population, from 15.3% (95% CI, 14.1%–16.5%) in 2010 to 18.5% (95% CI, 17.7%–19.3%) in 2018 (P < 0.001). Similarly, the trend in long sleep duration (> 9 hours) was also significant, increasing in weighted prevalence from 7.2% (95% CI, 6.3%–8.1%) in 2010 to 9.0% (95% CI, 8.2%–9.9%) in 2018 (P < 0.001).  Conclusions  The prevalence of both short and long sleep durations significantly increased among Chinese adults from 2010 to 2018, highlighting the urgency of health initiatives to promote optimal sleep duration in China.
Plasma Metabolites Mediate the Associations of Gut Microbial Diversity with Ambulatory Blood Pressure and its Variability
Zhenghao Tang, Zhennan Lin, Jianxin Li, Fangchao Liu, Jie Cao, Shufeng Chen, Keyong Huang, Hongfan Li, Dongsheng Hu, Jianfeng Huang, Dongfeng Gu, Xiangfeng Lu
, Available online  , doi: 10.3967/bes2025.089
  Objective  Evidence suggests that depleted gut microbial α-diversity is associated with hypertension; however, whether metabolic markers affect this relationship remains unknown. We aimed to determine the potential metabolites mediating the associations of α-diversity with blood pressure (BP) and BP variability (BPV).  Methods  Metagenomics and plasma targeted metabolomics were conducted on 523 Chinese participants from the MetaSalt study. The 24-hour, daytime, and nighttime BP and BPV were calculated based on ambulatory BP measurements. Linear mixed models were used to characterize the relationships between α-diversity (Shannon and Chao1 index) and BP indices. Mediation analyses were performed to assess the contribution of metabolites to the observed associations. The influence of key metabolites on hypertension was further evaluated in a prospective cohort of 2,169 participants.  Results  Gut microbial richness (Chao1) was negatively associated with 24-hour systolic BP, daytime systolic BP, daytime diastolic BP, 24-hour systolic BPV, and nighttime systolic BPV (P < 0.05). Moreover, 26 metabolites were strongly associated with richness (Bonferroni P < 0.05). Among them, four key metabolites (imidazole propionate, 2-hydroxy-3-methylbutyric acid, homovanillic acid, and hydrocinnamic acid) mediated the associations between richness and BP indices (proportions of mediating effects: 14.1–67.4%). These key metabolites were also associated with hypertension in the prospective cohort. For example, each 1-standard deviation unit increase in hydrocinnamic acid significantly reduced the risk of prevalent (OR [95% CI] = 0.90 [0.82, 0.99]; P = 0.03) and incident hypertension (HR [95% CI] = 0.83 [0.71, 0.96]; P = 0.01).  Conclusion  Our results suggest that gut microbial richness correlates with lower BP and BPV, and that certain metabolites mediate these associations. These findings provide novel insights into the pathogenesis and prevention of hypertension.
Relationship between Coarse Cereal Consumption and Body Fat Percentage among Chinese School-aged Children
Tingting Gao, Wei Cao, Titi Yang, Peipei Xu, Juan Xu, Qian Gan, Hongliang Wang, Hui Pan, Yingying Zhao, Kai You, Qingbin Xing, Wenhua Zhao, Zhenyu Yang, Qian Zhang
, Available online  , doi: 10.3967/bes2025.086
  Objective  The rising prevalence of childhood obesity is closely associated with suboptimal dietary patterns. To address this public health concern, we conducted a comprehensive study to examine the association between coarse cereal consumption and body fat percentage (BFP) in Chinese children and adolescents.  Methods  The study included 48,305 children aged 6–17 years from 28 districts/counties in 14 provinces across seven regions of China (24,152 girls and 24,153 boys). BFP was examined using bioelectrical impedance analysis in the early morning. Coarse cereal consumption was assessed using a Food Frequency Questionnaire and categorized into three groups: 0 g/d/1000 kcal, 0–10 g/d/1000 kcal, and > 10 g/d/1000 kcal (daily consumption of coarse cereals × 1000/total energy consumption). Quantile regression model was used to analyze the association between coarse cereals and BFP, adjusting for potential confounders such as age, pubertal development stage, urban/rural and regional factors, total daily dietary energy consumption, sedentary time, moderate-to-high physical activity, household income, parental education, and consumption of other foods.  Results  Boys aged 6–10, 11–14, and 15–17 years had median daily coarse cereal consumptions of 6.6 g, 7.1 g, and 5.7 g, with BFP of 19.6%, 19.5%, and 17.5% (all P < 0.05). Girls in the same age groups showed consumption of 7.1 g, 8.4 g, and 6.7 g, with BFP of 20.3%, 26.4%, and 31.0% (all P < 0.05). The quantile regression results for boys showed that daily consumption of coarse cereals was significantly correlated with their BFP in the 0.15, 0.25, and 0.50 quartiles, with regression coefficients of −0.257, −0.221, and −0.330, respectively, after adjusting for potential confounders (P < 0.05). For girls, there was a significant correlation with PBF at the 0.05, 0.15, 0.25, 0.50, 0.75, and 0.85 quartiles, with regression coefficients of −0.258, −0.366, −0.372, −0.431, −0.472, and −0.503 (P < 0.05 for all).  Conclusions  Coarse cereals consumption among Chinese children and adolescents remains relatively low. Higher consumption was inversely associated with BFP in children aged 6–17 years. Future interventional studies should assess how increased coarse cereal consumption prevents childhood obesity.
Dissecting the Causal Association between Body Fat Mass and Obsessive-compulsive Disorder: A Two-sample Mendelian Randomization Study
Meiling Hu, Zhennan Lin, Hongwei Liu, Yunfeng Xi, Youxin Wang
, Available online  , doi: 10.3967/bes2025.069
Objective Previous studies link lower body mass index (BMI) with increased obsessive-compulsive disorder (OCD) risk, yet other body mass indicators may offer superior prediction. We dissected the causal association between body fat mass (FM) and OCD.Methods Summary statistics from genome-wide association studies of European ancestry were utilized to conduct two-sample Mendelian randomization analysis. Heterogeneity, horizontal pleiotropy, and sensitivity analyses were performed to assess the robustness.Results The inverse variance weighting method demonstrated that a genetically predicted decrease in FM was causally associated with an increased OCD risk [odds ratio (OR) = 0.680, 95% confidence interval (CI): 0.528–0.875, P = 0.003]. Similar estimates were obtained using the weighted median approach (OR = 0.633, 95% CI: 0.438–0.915, P = 0.015). Each standard deviation increases in genetically predicted body fat percentage corresponded to a reduced OCD risk (OR = 0.638, 95% CI: 0.455–0.896, P = 0.009). The sensitivity analysis confirmed the robustness of these findings with no outlier instrument variables identified.Conclusion The negative causal association between FM and the risk of OCD suggests that the prevention or treatment of mental disorders should include not only the control of BMI but also fat distribution and body composition.
Review
Cardiac Organoids: Emerging Tools for Investigating Environmental Roles in Cardiomyopathy Pathogenesis and Therapeutic Development
Yaoyao Xu, Zhimin Wang
, Available online  , doi: 10.3967/bes2025.104
Human cardiac organoids have revolutionized the study of cardiac development, disease modeling, drug discovery, and regenerative therapies. This review systematically discusses strategies and progress in the construction of cardiac organoids, categorizing them into three main types: cardiac spheroids, self-organizing/assembloid organoids, and organoid-on-a-chip systems. This review uniquely integrates the advances in vascularization, organ-on-chip design, and environmental cardiotoxicity modeling within cardiac organoid platforms, offering a critical synthesis that is absent in the literature. In the context of escalating environmental threats to cardiovascular health, there is an urgent need for physiologically relevant models to accurately identify cardiac toxicants and elucidate their underlying mechanisms of action. This review highlights advances in cardiac organoid applications for disease modeling—including congenital heart defects and acquired cardiovascular diseases—drug development, toxicity screening, and the study of environmentally induced cardiovascular pathogenesis. In addition, it critically examines ongoing challenges and underscores opportunities brought by bioengineering approaches. Finally, we propose future directions for developing standardized cardiac organoid platforms with clinical predictability, aiming to expand the utility of this technology across broader research applications.
High-Throughput Sequencing for Tuberculosis Diagnosis and Antimicrobial Resistance Detection: Progress, Challenges, and Future Perspectives
Lulu Zhang, Junping Peng
, Available online  , doi: 10.3967/bes2025.164
Tuberculosis (TB) continues to pose a significant threat to global public health, necessitating rapid and precise diagnostic methods and comprehensive detection of antimicrobial resistance (AMR) to facilitate timely clinical management. Traditional diagnostic techniques suffer from extended turnaround times and limited ability to comprehensively profile AMR, often resulting in delayed therapeutic interventions. High-throughput sequencing (HTS) technologies have revolutionized pathogen research by significantly improving diagnostic speed and accuracy. In the context of TB, diverse sequencing strategies and platforms are being employed to fulfill specific research goals, ranging from elucidating the molecular mechanisms underlying AMR to characterizing the genomic diversity among clinical isolates. This review systematically examines current progress in the application of HTS for rapid pathogen identification, comprehensive AMR profiling, epidemiological studies, advances in novel drugs, and vaccine development. Furthermore, we address existing technological limitations and bioinformatics challenges and explore the future directions necessary for effectively integrating HTS-based methodologies into global TB control efforts.
Original Articles
Levels and Disparities of 24-Hour Movement Behaviors of Chinese Children Aged 3–5 Years: A Nationally Representative Cross-Sectional Study (2019–2021)
Yifan Duan, Ji Zhang, Linxiao Guo, Xuehong Pang, Qian Zhang, Yuying Wang, Tao Xu, Bowen Chen, Zhenyu Yang, Wenhua Zhao
, Available online  , doi: 10.3967/bes2025.151
  Objective  This study aimed to describe 24-hour movement behaviors, including physical activity, sedentary behavior, and sleep period, among Chinese preschoolers using nationally representative data, and examine disparities by age, gender, and residence.  Methods  A cross-sectional analysis was conducted using data from the China National Nutrition and Health Systematic Survey for Children (2019–2021), including 10,935 children aged 3–5 years. Daily total time of physical activity (TPA), total time of sedentary behaviors (TSB), and total sleep period (TSP) was collected via validated structured questionnaires. Physical inactivity was defined as < 180 minutes of TPA per day.  Results  Median TPA was 121.4 (IQR: 71.4-209.6) minutes/day, and TSB was 231.4 (IQR: 175.0-304.3) minutes/day, with (11.46 ± 1.00) hours/day average TSP. Overall, 68.8% were physically inactive, with higher prevalence in rural (73.3%) versus urban areas (64.8%, P < 0.001). TPA and TSB increased with age, while TSP decreased (all P < 0.001). No significant gender differences were observed.  Conclusion  Most Chinese preschoolers exhibit insufficient physical activity and excessive sedentary behaviors, with notable urban–rural disparities and an escalating trend of ageing. Continuous monitoring and targeted interventions, especially in rural areas, are urgently needed.
Multidimensional Body Composition Modalities and Their Associations with Brain Aging in Chinese Adults
Qiaoqiao Zhao, Yanjie Zhao, Jing Ju, Liming Zhang, Xueqing Jia, Duoduo Fu, Jiening Yu, Kaili Sun, Liying Chen, Xiaoting Liu, Zuyun Liu, Yan Zhang, Yangzhen Lu, Xuan Ge
, Available online  , doi: 10.3967/bes2025.166
  Objective  This study examined the associations between multidimensional body composition modalities and brain aging in Chinese adults.  Methods  Brain age was estimated using ridge regression based on 24 head computed tomography-derived neuroanatomical indicators in a Chinese cohort (n = 557). Brain age gap (BAG), the deviation between the predicted brain age and chronological age (CA), was categorized into brain age acceleration (BAG > 0) and deceleration (BAG < 0) groups. Principal component analysis of 22 correlation-independent body composition indicators identified different body composition modalities. Logistic regression was used to examine the associations between these modalities and the BAG groups.  Results  The mean absolute error of brain age in predicting CA was 6.41 years. Three body composition modalities were identified: fat mass dominant (characterized by high loading coefficients of body fat mass, fat mass index, visceral fat level, and fat-to-lean mass ratio); fat-free mass dominant; and trunk-leg contrast distribution. The fat mass dominant modality was significantly associated with brain age acceleration (odds ratio [OR] = 1.40, 95% confidence interval [CI]: 1.15‒1.71), and the association was robust in sensitivity analyses.  Conclusion  The fat mass dominant modality was significantly associated with accelerated brain aging. This study suggests integrating deep body composition indicators into clinical and community health screening could aid in targeted prevention of brain aging.
Individual and Joint Association of Phenol and Paraben Exposure with Asthma Outcomes among US Adults: A Nationally Representative Cross-sectional Study
Yuehan Liu, Jing Du, Lan Zhang, Jiale Ren, Yuzhu Zhao, Yushen Jin, Yumin Niu, Bing Shao
, Available online  , doi: 10.3967/bes2025.163
  Objective   Exposure to mixtures of environmental chemicals may influence asthma outcomes; however, the evidence remains equivocal. This study aimed to assess the association between mixed exposure to phenols and parabens and asthma outcomes in adults and to explore the mediating role of body mass index (BMI).  Methods  Based on data from the National Health and Nutrition Examination Survey (NHANES, 2013–2016), this study used multivariate generalized linear regression and weighted quantile sum (WQS) regression models to evaluate the associations between individual and joint exposure to phenols and parabens and asthma outcomes. These associations were further analyzed and stratified according to age and BMI. A mediation effect analysis was used to assess the role of BMI in this association.  Results  This study included 2,556 adults, of whom 400 (15.7%) were diagnosed with asthma. After adjusting for all covariates, a significant positive correlation was observed between the chemical mixture and asthma, with an odds ratio of 1.33 (95% confidence interval, 1.06–1.68). Among the eight phenols and parabens, bisphenol F (BPF), propylparaben (PrP), and bisphenol S (BPS) were the major contributors. Additionally, BMI mediated 15.5% of the association between BPF exposure and asthma.  Conclusion  In this cross-sectional study, mixed exposure to phenols and parabens was significantly associated with asthma outcomes, with BPF, PrP, and BPS identified as the primary contributing chemicals. This study provides valuable insights into the association between mixed chemical exposure and asthma as well as potential control pathways.
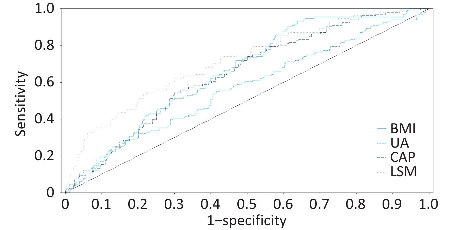
Histopathological Assessment Using SAF scoring: Investigating Risk Factor Correlations with Disease Severity in MASLD Patients
Xinxin Li, Yaqin Zhang, Shuojie Wang, Zixuan Gao, Yao Xie, Minghui Li, Yuanjiao Gao
, Available online  , doi: 10.3967/bes2026.009
  Objective   To investigate risk factors associated with significant histologic lesions in metabolic dysfunction-associated steatotic liver disease (MASLD) using the SAF (Steatosis, Activity, Fibrosis) scoring system and to develop a risk prediction model.  Methods   In this retrospective cohort of 415 biopsy-proven MASLD patients (2018–2022), participants were stratified into significant lesion (SAF activity grade ≥ 3 and/or fibrosis stage ≥ 3, n = 131) and non-significant lesion (activity < 3 and fibrosis < 3, n = 284) groups. Demographic, laboratory, and imaging parameters including platelet count (PLT), aspartate aminotransferase (AST), alanine aminotransferase (ALT), gamma-glutamyl transferase (GGT), alkaline phosphatase (ALP), total bilirubin (TBIL), direct bilirubin (DBIL), total bile acids (TBA), triglycerides (TG), total cholesterol (TC), fasting plasma glucose (FPG), uric acid (UA), laminin (LN), hyaluronic acid (HA), procollagen type III (PC-III), collagen type IV (C-IV), controlled attenuation parameter (CAP), and liver stiffness measurement (LSM) were analyzed.  Results  Patients with significant lesions had higher body mass index (BMI), proportion of high-fat diet, AST, ALT, TBA, UA, CAP, and LSM (all P < 0.05). Multivariate logistic regression identified BMI (OR = 1.182), UA (OR = 1.003), CAP (OR = 1.005), and LSM (OR = 1.104) as independent predictors of significant histologic lesions, with a model area under the curve of 75.18%.  Conclusion   BMI, hyperuricemia, hepatic steatosis (CAP), and fibrosis (LSM) are independent risk factors for advanced MASLD. A combined non-invasive assessment may enhance risk stratification in clinical practice.
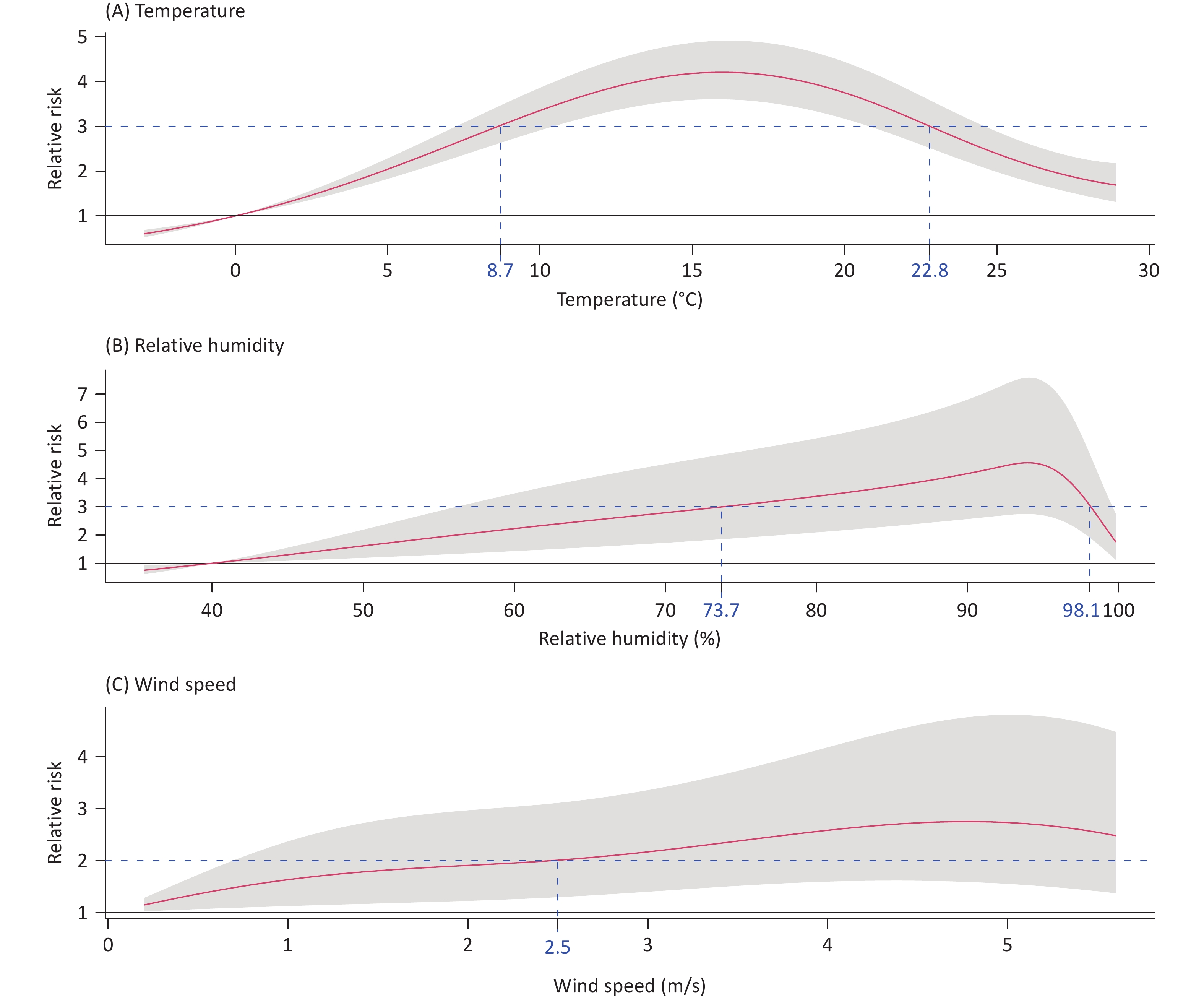
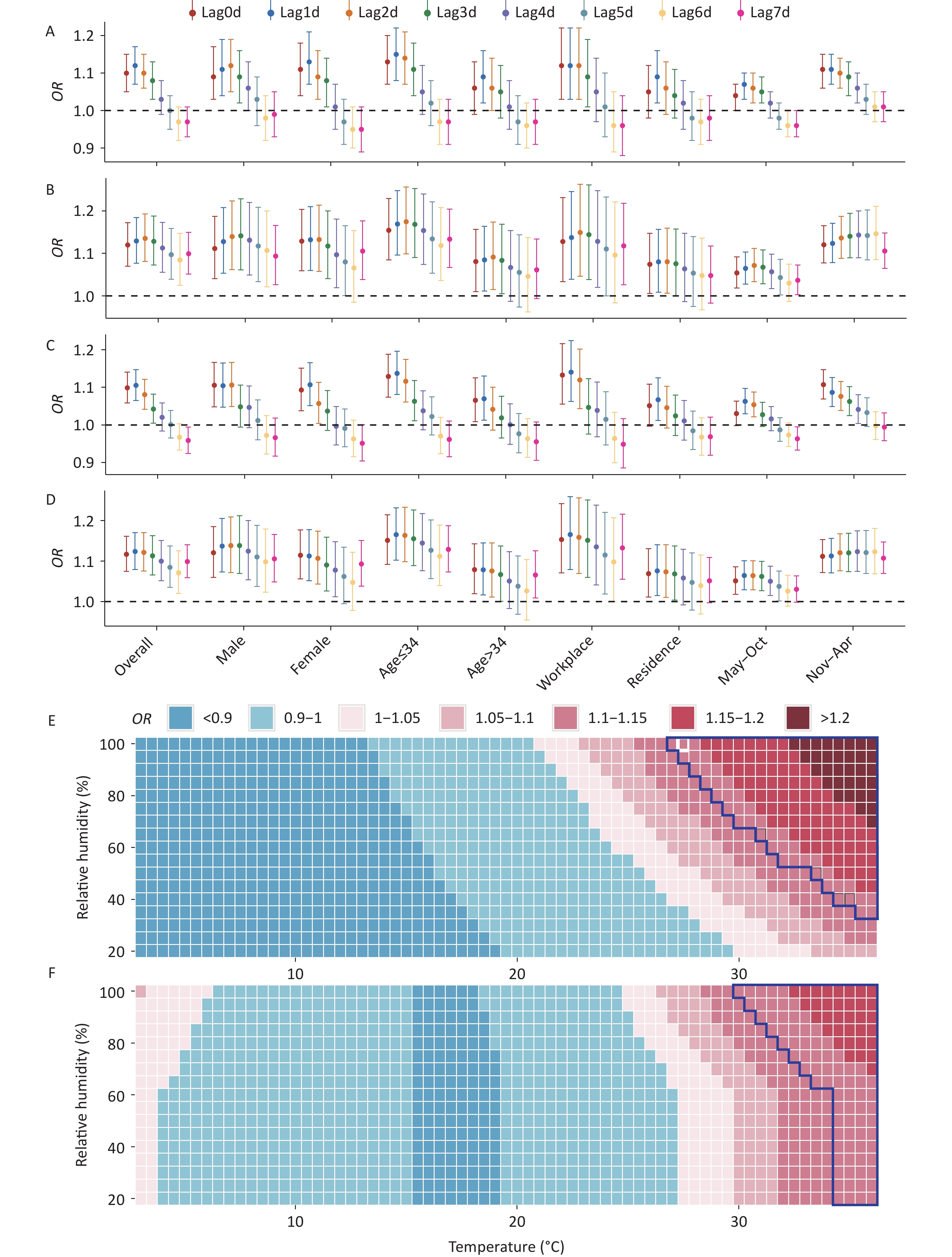
Modifying Effect of Wind Speed on the Temperature-Humidity Interaction Impacting Hand, Foot, and Mouth Disease as Assessed by Years Lived with Disability in Western China
Jie Sun, Junyan Xi, Zhishen Wu, Wangjian Zhang, Jianjun Bai, Yining Xiang, Yucan Zhang, Jiajia Wang, Shihao Wang, Jing Gu, Yuantao Hao, Xiao Lin
, Available online  , doi: 10.3967/bes2026.008
  Objective   Hand, foot, and mouth disease (HFMD) transmission is sensitive to temperature-humidity interactions; however, the role of wind speed in modifying these effects remains unknown. This study investigated how wind speed modifies the combined effects of temperature and humidity on HFMD burden and identified subgroups of individuals with increased vulnerability to these climate exposures.  Methods   We analyzed data from 524,100 HFMD cases and daily meteorological measurements across Guizhou, China, between 2012 and 2019. Disease burden was quantified as the number of years lived with disability. Exposure-response relationships and lag effects were modeled via distributed lag non-linear models. Additive interactions were assessed based on the proportions attributable to the interaction. The effects of sex, ethnicity, and urbanization were examined using stratified analyses.  Results   Meteorological factors showed synergistic effects on HFMD burden. The peak burden occurred at moderate mean temperatures (8.7–22.8 °C) combined with high relative humidity (> 73.7%), showing a 2.4-fold increase versus the reference. High wind speed (> 2.5 m/s) further increased this effect, with a 3.1-fold increase in burden. This joint effect was attributable to the additive interaction involving wind speed and remained robust in stratified analyses that identified heightened vulnerability among boys, minority areas, and urban agglomerations.  Conclusion   The HFMD burden was highest under specific combinations of temperature and humidity, and further increased with concurrent exposure to high wind speeds. Public health strategies for HFMD prevention should incorporate wind speed monitoring into early warning systems and address vulnerable subgroups, including boys and populations in minority areas and urban agglomerations.
Trends in Antibiotic Consumption and Antimicrobial Resistance in China: An Ecological Analysis from 2016 to 2022
Fei Zhao, Zinan Zhao, Di Chen, Bolin Zhu, Tianqi Zhang, Yuanchao Zhu, Xuelin Sun, Liang Liang, Nan Zheng, Lili Zou, Wenfeng Xu, Sirui Guo, Yue Wang, Ming Zhao, Xin Hu, Pengfei Jin
, Available online  , doi: 10.3967/bes2025.169
  Objective   To examine national trends in antibiotic consumption and antimicrobial resistance (AMR) among six WHO-priority bacterial pathogens in China from 2016 to 2022.  Methods   This ecological study analyzed national and provincial data from the China Antibacterial Resistance Surveillance System (CARSS) and the National Hospital Information Network. Beta regression models assessed temporal trends, and hierarchical models evaluated associations between antibiotic use and resistance.  Results   From 2016 to 2022, carbapenem resistance in Acinetobacter baumannii and Pseudomonas aeruginosa, and vancomycin resistance in Enterococcus faecium and E. faecalis significantly declined (β < 0, P < 0.010), while carbapenem-resistant Klebsiella pneumoniae increased (β = 0.081, P < 0.001). Nationwide antibiotic consumption rose across 10 major classes. Positive associations were found between carbapenem use and resistance in A. baumannii (z = 2.719, P = 0.007) and P. aeruginosa (z = 3.241, P = 0.001), and between vancomycin use and resistance in E. faecium (z = 4.510, P = 0.001) and E. faecalis (z = 3.210, P = 0.001).  Conclusion   Carbapenem-resistant K. pneumoniae increased significantly in China, while other resistant pathogens declined. Resistance patterns were linked to the use of multiple antibiotic classes, underscoring the need for strengthened antibiotic stewardship and surveillance.