Current Issue

Cover
2026-3 Cover
2026, 39(3)
2026-3 Contents
2026, 39(3): 1-2.
Editorial
Refining Tuberculosis Control Strategies: From Precision Diagnosis to Life-course Management
Junping Peng
2026, 39(3): 257-258. doi: 10.3967/bes2026.017
Original Article
Multidimensional Body Composition Modalities and Their Associations with Brain Aging in Chinese Adults
Qiaoqiao Zhao, Yanjie Zhao, Jing Ju, Liming Zhang, Xueqing Jia, Duoduo Fu, Jiening Yu, Kaili Sun, Liying Chen, Xiaoting Liu, Zuyun Liu, Yan Zhang, Yangzhen Lu, Xuan Ge
2026, 39(3): 259-269. doi: 10.3967/bes2025.166
  Objective  This study examined the associations between multidimensional body composition modalities and brain aging in Chinese adults.  Methods  Brain age was estimated using ridge regression based on 24 head computed tomography-derived neuroanatomical indicators in a Chinese cohort (n = 557). Brain age gap (BAG), the deviation between the predicted brain age and chronological age (CA), was categorized into brain age acceleration (BAG > 0) and deceleration (BAG < 0) groups. Principal component analysis of 22 correlation-independent body composition indicators identified different body composition modalities. Logistic regression was used to examine the associations between these modalities and the BAG groups.  Results  The mean absolute error of brain age in predicting CA was 6.41 years. Three body composition modalities were identified: fat mass dominant (characterized by high loading coefficients of body fat mass, fat mass index, visceral fat level, and fat-to-lean mass ratio); fat-free mass dominant; and trunk-leg contrast distribution. The fat mass dominant modality was significantly associated with brain age acceleration (odds ratio [OR] = 1.40, 95% confidence interval [CI]: 1.15‒1.71), and the association was robust in sensitivity analyses.  Conclusion  The fat mass dominant modality was significantly associated with accelerated brain aging. This study suggests integrating deep body composition indicators into clinical and community health screening could aid in targeted prevention of brain aging.
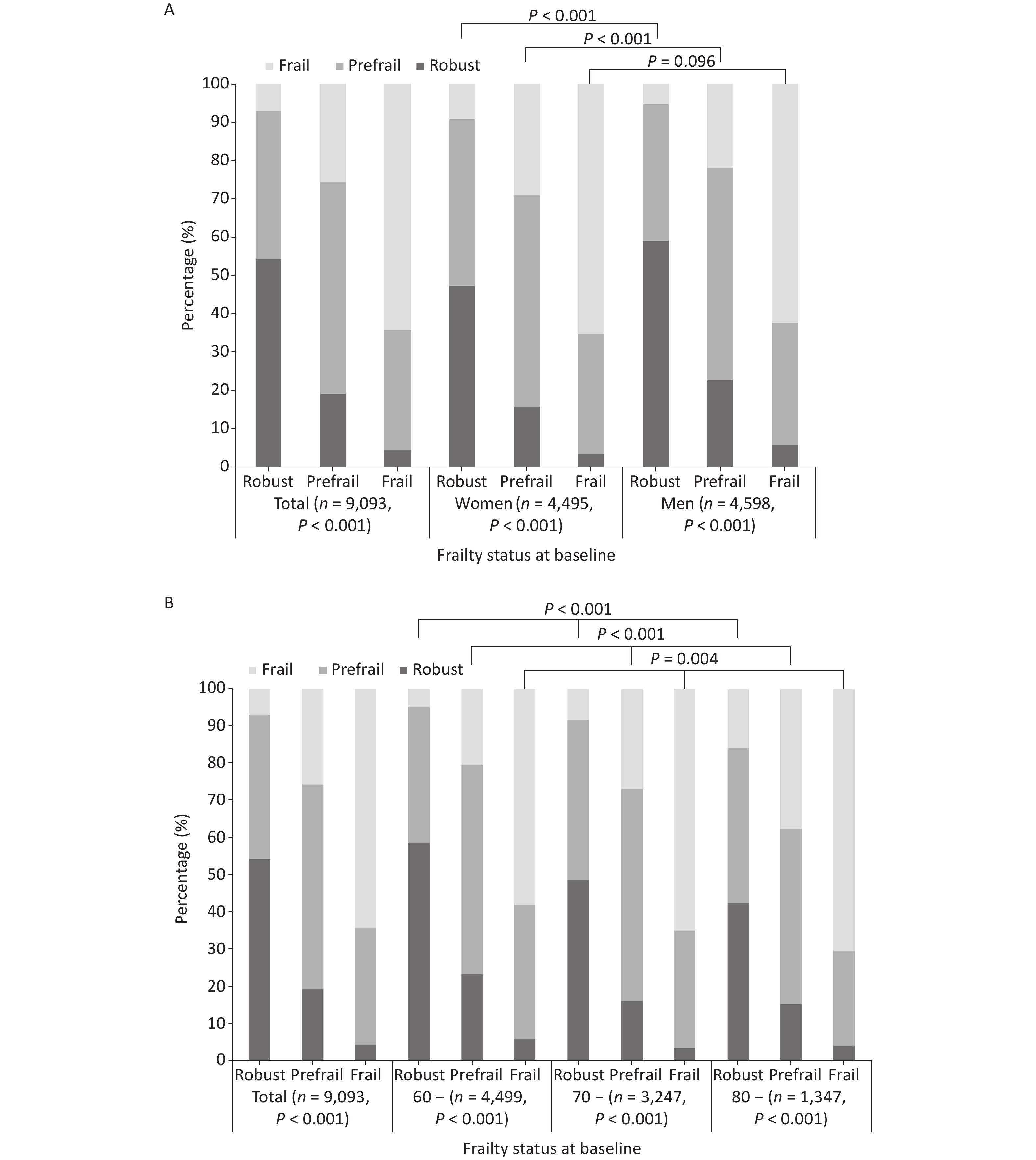
A National Follow-up Study on the Effect of Health Protective Factors on Frailty Transition among Older Adults in China
Jing Shi, Ziyi Zhou, Baiyu Zhou, Yongkang Tao, Yan Cen, Luyao Zhang, Sainan Li, Ying Li, Botao Sang, Xiangfei Liu, Qinan Ma, Xuezhai Zeng, Pulin Yu, Jing Li, Deping Liu
2026, 39(3): 270-284. doi: 10.3967/bes2026.020
  Objective  Frailty is becoming increasingly common among aging adults. Frailty transitionis shaped by biological, social, psychological, and environmental factors. This study investigated combined effects of protective factors on frailty transition by constructing a Protection Index (PI) to guide targeted interventions.  Methods  Data were extracted from the 4th Sample Survey of the Aged Population in Urban and Rural China, including baseline (2017) and follow-up (2019) surveys. Frailty was assessed using the Frailty Index (FI), whereas the PI measured protective factors. Frailty transitions over 2 years were analyzed prospectively. Pearson’s correlation examined the relationship between FI and PI, and logistic regression assessed the effects of PI on frailty transitions.  Results  This study included 9,093 older adults. FI values increased with age and were higher in women, whereas PI values decreased with age and were higher in men. Over 2 years, 56.2% of the participants showed a stable frailty status, 14.2% improved, and 29.6% worsened. Negative transitions were more common than positive transitions, with transitions occurring most frequently between adjacent states. The PI was moderately negatively correlated with the FI (r = −0.349, P < 0.001). A higher PI was associated with a lower risk of negative transitions among robust and prefrail individuals (OR = 0.989, 0.981, both P < 0.05), but showed no significant effect among those with existing frailty.  Conclusion  Negative frailty transitions were more common with advancing age. Enhancing PI may help prevent negative frailty transitions among robust and pre-frail older adults, underscoring the value of early interventions.
Levels and Disparities of 24-hour Movement Behaviors of Chinese Children Aged 3–5 Years: A Nationally Representative Cross-sectional Study (2019–2021)
Yifan Duan, Ji Zhang, Linxiao Guo, Xuehong Pang, Qian Zhang, Yuying Wang, Tao Xu, Bowen Chen, Zhenyu Yang, Wenhua Zhao
2026, 39(3): 285-296. doi: 10.3967/bes2025.151
  Objective  This study aimed to describe 24-hour movement behaviors, including physical activity, sedentary behavior, and sleep period, among Chinese preschoolers using nationally representative data, and examine disparities by age, gender, and residence.  Methods  A cross-sectional analysis was conducted using data from the China National Nutrition and Health Systematic Survey for Children (2019–2021), including 10,935 children aged 3–5 years. Daily total time of physical activity (TPA), total time of sedentary behaviors (TSB), and total sleep period (TSP) was collected via validated structured questionnaires. Physical inactivity was defined as < 180 minutes of TPA per day.  Results  Median TPA was 121.4 (IQR: 71.4−209.6) minutes/day, and TSB was 231.4 (IQR: 175.0−304.3) minutes/day, with 11.46 ± 1.00 hours/day average TSP. Overall, 68.8% were physically inactive, with higher prevalence in rural (73.3%) versus urban areas (64.8%, P < 0.001). TPA and TSB increased with age, while TSP decreased (all P < 0.001). No significant gender differences were observed.  Conclusion  Most Chinese preschoolers exhibit insufficient physical activity and excessive sedentary behaviors, with notable urban–rural disparities and an escalating trend of ageing. Continuous monitoring and targeted interventions, especially in rural areas, are urgently needed.
An Exploratory Study on Prognostic Prediction and Interpretability Analysis in Early-stage Triple-negative Breast Cancer Using Pathological Images
Zixuan Yang, Yaping Lyu, Liuliu Quan, Shuyue Chen, Yuying Sun, Jie Ju, Peng Yuan
2026, 39(3): 310-326. doi: 10.3967/bes2025.119
  Objective  To develop a prognostic prediction model for early-stage triple-negative breast cancer (TNBC) using H&E-stained pathological images and to investigate its underlying biological interpretability.  Methods  A deep learning model was trained on 340 WSIs and externally validated using 81 TCGA cases. Image-derived features extracted through convolutional neural networks were integrated with clinicopathological variables. Model performance was assessed using ROC curve analysis, and interpretability was evaluated by correlating image features with mRNA-seq data and characteristics of the immune microenvironment.  Results  The model achieved AUCs of 0.86 and 0.75 in the training and validation cohorts, respectively. Analysis using HoVer-Net indicated that lymphocyte abundance was associated with recurrence risk. Texture-related features showed significant correlations with immune cell infiltration and prognostic gene expression profiles.  Conclusion  This study demonstrates that deep learning can enable accurate prognostic prediction in early-stage TNBC, with interpretable image features that reflect the tumor immune microenvironment and gene expression profiles.
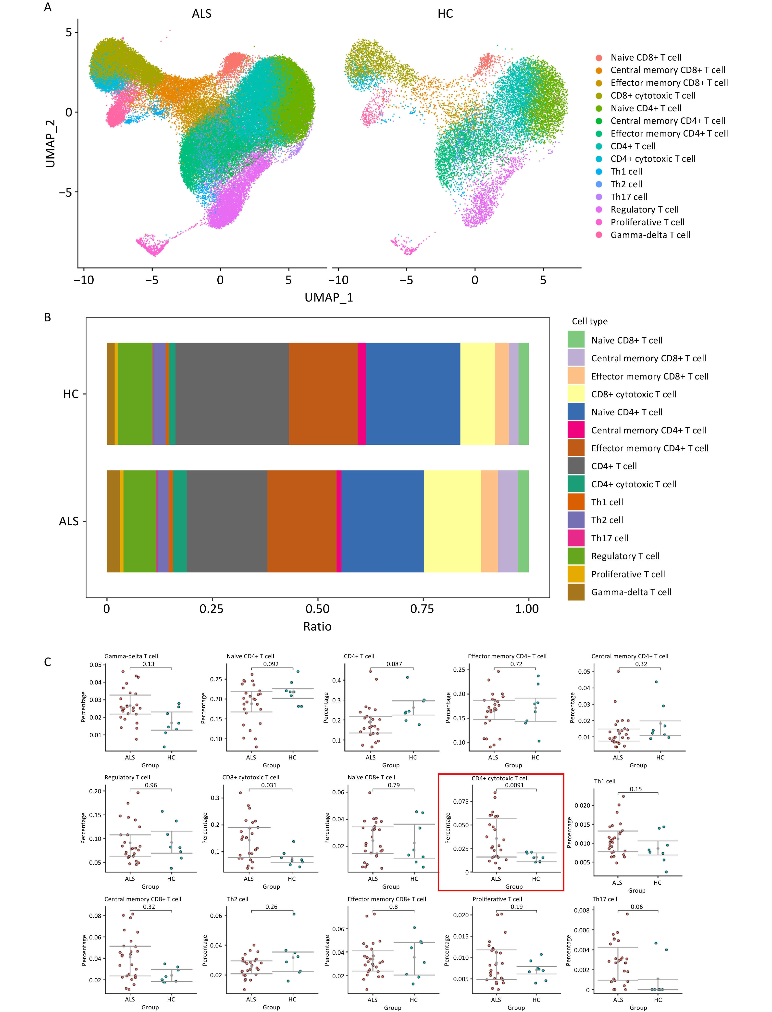
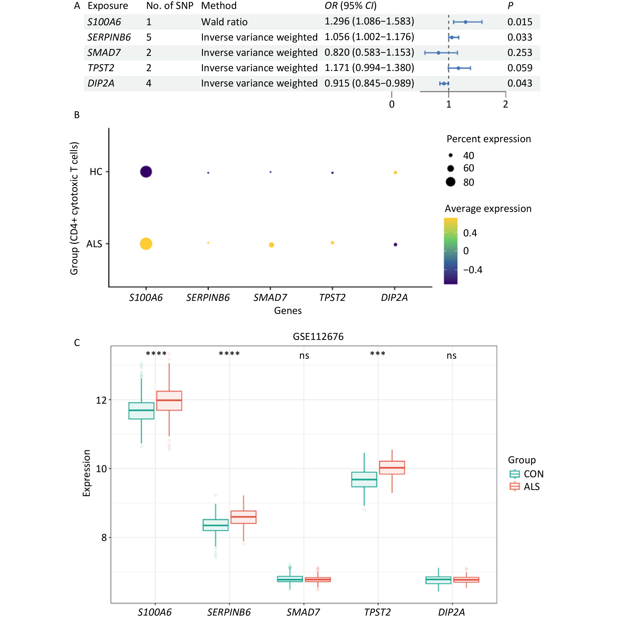
Integration of Single-cell RNA Sequencing and Mendelian Randomization Analysis for Identifying Potential Immune Therapeutic Targets in Amyotrophic Lateral Sclerosis
Xinyuan Pang, Hongfen Wang, Jiongming Bai, Xusheng Huang
2026, 39(3): 327-341. doi: 10.3967/bes2026.011
  Objective  Adaptive immune responses play a critical role in the pathogenesis of amyotrophic lateral sclerosis (ALS). In this study, we investigated the functional mechanisms of T cell subtypes and assessed the causal links between CD4+ cytotoxic T cell-related genes and ALS risk.  Methods  Single-cell RNA sequencing (scRNA-seq) of peripheral blood mononuclear cells (PBMCs) from patients with ALS and healthy controls (HC) was used to identify differentially expressed genes (DEGs) in CD4+ cytotoxic T cells. Comprehensive analyses of CD4+ cytotoxic T cells, including pseudotemporal trajectory, intercellular communication, and metabolic pathway analysis, were performed. Mendelian randomization (MR) analysis evaluated the causal effects of DEGs on ALS risk, with validation using independent genome-wide association study (GWAS) data. Expression patterns of the causal genes were further verified using scRNA-seq, bulk-seq, and clinical samples.  Results  CD4+ cytotoxic T cells were significantly expanded in patients with ALS. The upregulated genes S100A6, SERPINB6, SMAD7, and TPST2 were positively correlated with ALS susceptibility, whereas DIP2A showed a protective association.  Conclusion   S100A6, SERPINB6, SMAD7, TPST2, and DIP2A were identified as causal genes and potential therapeutic targets in ALS, implicating CD4+ cytotoxic T cells in the disease mechanisms. Further studies targeting these genes and neuroinflammatory pathways are warranted.
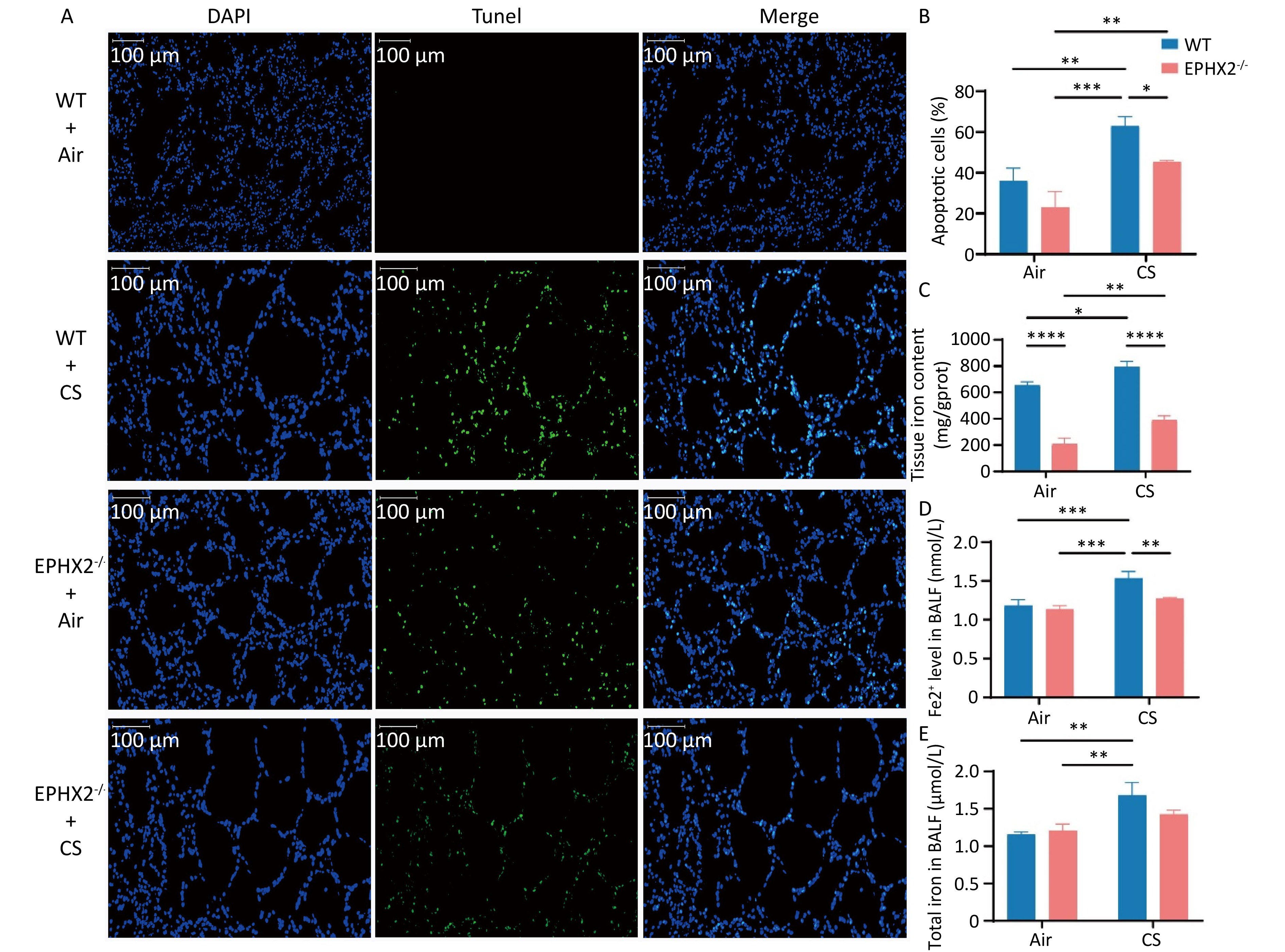
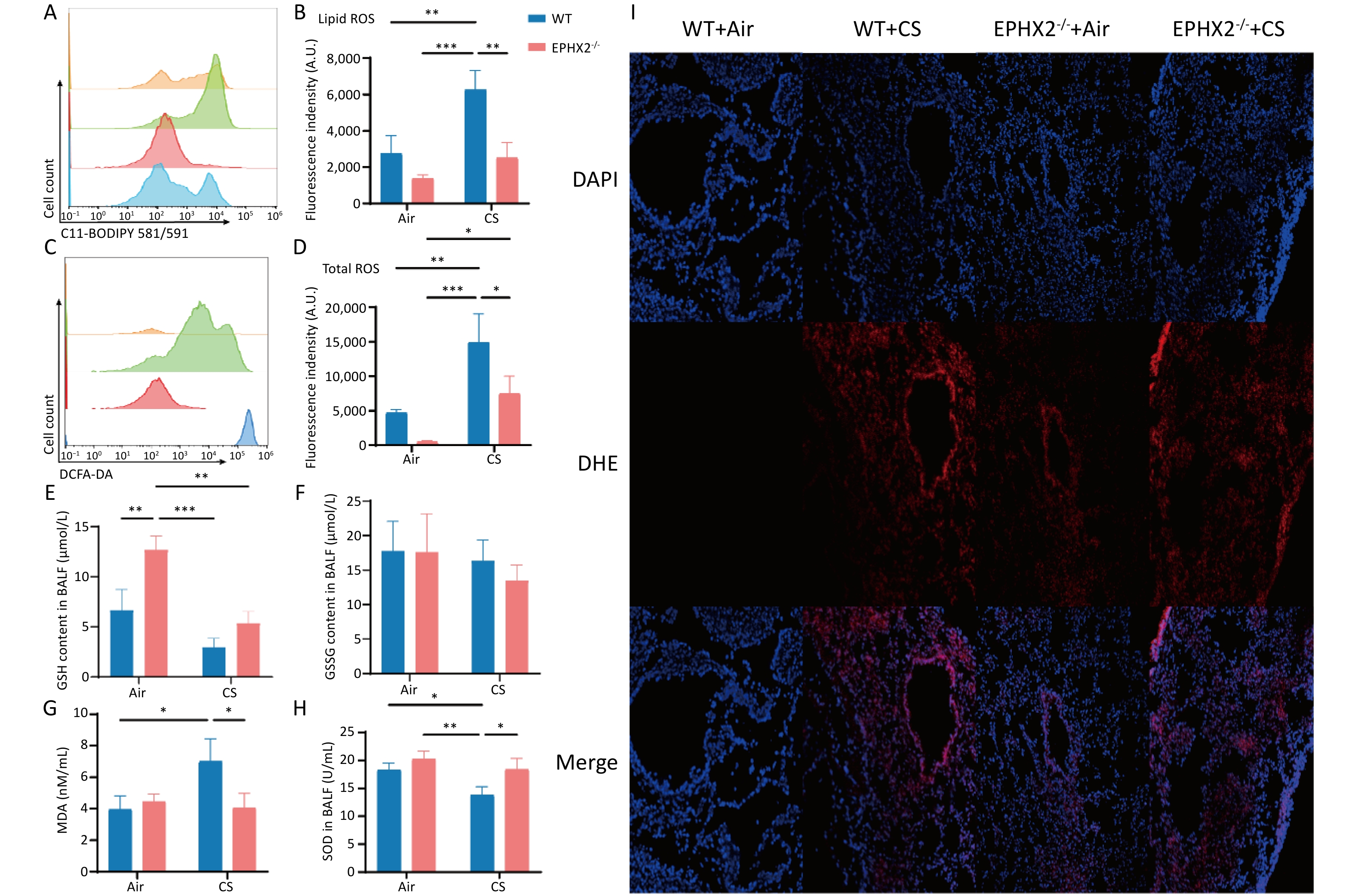
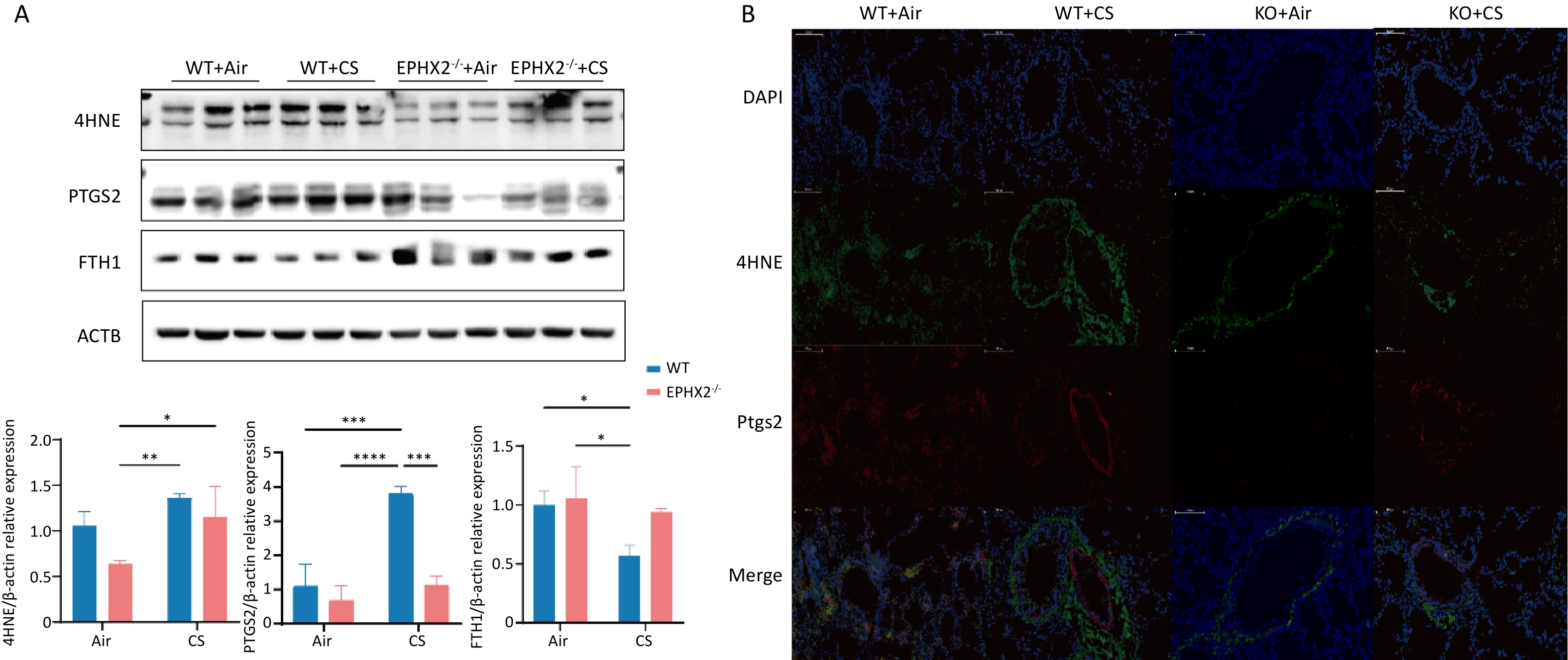
Ephx2 Deficiency Suppresses Chronic Obstructive Pulmonary Disease by Inhibiting Ferroptosis Caused by Cigarette Smoke via Regulation of the System Xc-/GSH/GPX4 Axis In Vivo
Xin He, Ailin Yang, Yue Yu, Ganggang Yu, Bo Wu, Yunxiao Li, Yanjun Wu, Haoyan Wang, Bo Xu
2026, 39(3): 342-355. doi: 10.3967/bes2026.012
  Objective   This study investigated the effect of reducing soluble epoxide hydrolase (sEH, encoded by the Ephx2 gene) on the mediation of EETs metabolism during ferroptosis in emphysema in vivo.  Methods   Male C57BL/6J wild-type (WT) and Ephx2-/- mice received whole-body exposure to either cigarette smoke (CS) or air for 16 weeks. The alveolar structure, pulmonary function, lung tissue morphology, cell death, and ferroptosis levels were assessed following exposure.  Results   CS exposure caused emphysema, reduced pulmonary function, and induced ferroptosis in mice compared with exposure to air. In contrast, following CS exposure, Ephx2-/- mice exhibited significantly lower levels of emphysema, impaired lung function, lung cell death, intracellular iron, lipid reactive oxygen species, cyclooxygenase-2, 4-hydroxynonenal, and malondialdehyde levels than those of WT mice. However, Ephx2-/- mice exhibited higher levels of glutathione and ferritin heavy chain 1 than those of WT mice. SLC7A11 expression was significantly reduced, whereas glutathione peroxidase 4 expression was markedly increased in Ephx2-/- mice compared with WT mice. Statistically significant differences (P < 0.05) were observed.  Conclusion   These results suggest that Ephx2 deficiency inhibits ferroptosis to alleviate CS-induced emphysema, primarily by mitigating its inhibitory effect on the cystine/glutathione/glutathione peroxidase 4 axis. Therefore, Ephx2 represents an effective therapeutic target in CS-induced chronic obstructive pulmonary disease (COPD).
Original Articles
Individual and Joint Association of Phenol and Paraben Exposure with Asthma Outcomes among US Adults: A Nationally Representative Cross-sectional Study
Yuehan Liu, Jing Du, Lan Zhang, Jiale Ren, Yuzhu Zhao, Yushen Jin, Yumin Niu, Bing Shao
2026, 39(3): 297-309. doi: 10.3967/bes2025.163
  Objective   Exposure to mixtures of environmental chemicals may influence asthma outcomes; however, the evidence remains equivocal. This study aimed to assess the association between mixed exposure to phenols and parabens and asthma outcomes in adults and to explore the mediating role of body mass index (BMI).  Methods  Based on data from the National Health and Nutrition Examination Survey (NHANES, 2013–2016), this study used multivariate generalized linear regression and weighted quantile sum (WQS) regression models to evaluate the associations between individual and joint exposure to phenols and parabens and asthma outcomes. These associations were further analyzed and stratified according to age and BMI. A mediation effect analysis was used to assess the role of BMI in this association.  Results  This study included 2,556 adults, of whom 400 (15.7%) were diagnosed with asthma. After adjusting for all covariates, a significant positive correlation was observed between the chemical mixture and asthma, with an odds ratio of 1.33 (95% confidence interval, 1.06–1.68). Among the eight phenols and parabens, bisphenol F (BPF), propylparaben (PrP), and bisphenol S (BPS) were the major contributors. Additionally, BMI mediated 15.5% of the association between BPF exposure and asthma.  Conclusion  In this cross-sectional study, mixed exposure to phenols and parabens was significantly associated with asthma outcomes, with BPF, PrP, and BPS identified as the primary contributing chemicals. This study provides valuable insights into the association between mixed chemical exposure and asthma as well as potential control pathways.
Letter
Coke Oven Emissions and Biological Aging: Evidence from a Longitudinal Study among Workers
Xiaoyu Hao, Zhiguang Gu, Bin Yang, Xiangkai Zhao, Shaofei Yu, Dongsheng Hu, Pengpeng Wang, Ming Zhang, Wei Wang
2026, 39(3): 356-361. doi: 10.3967/bes2025.170
Associations of Types and Intakes of Staple Foods with Mild Cognitive Impairment in Chinese Elderly: A Prospective Cohort Study
Shichao Zhao, Caihong Wang, Yongjie Chen
2026, 39(3): 362-367. doi: 10.3967/bes2026.021
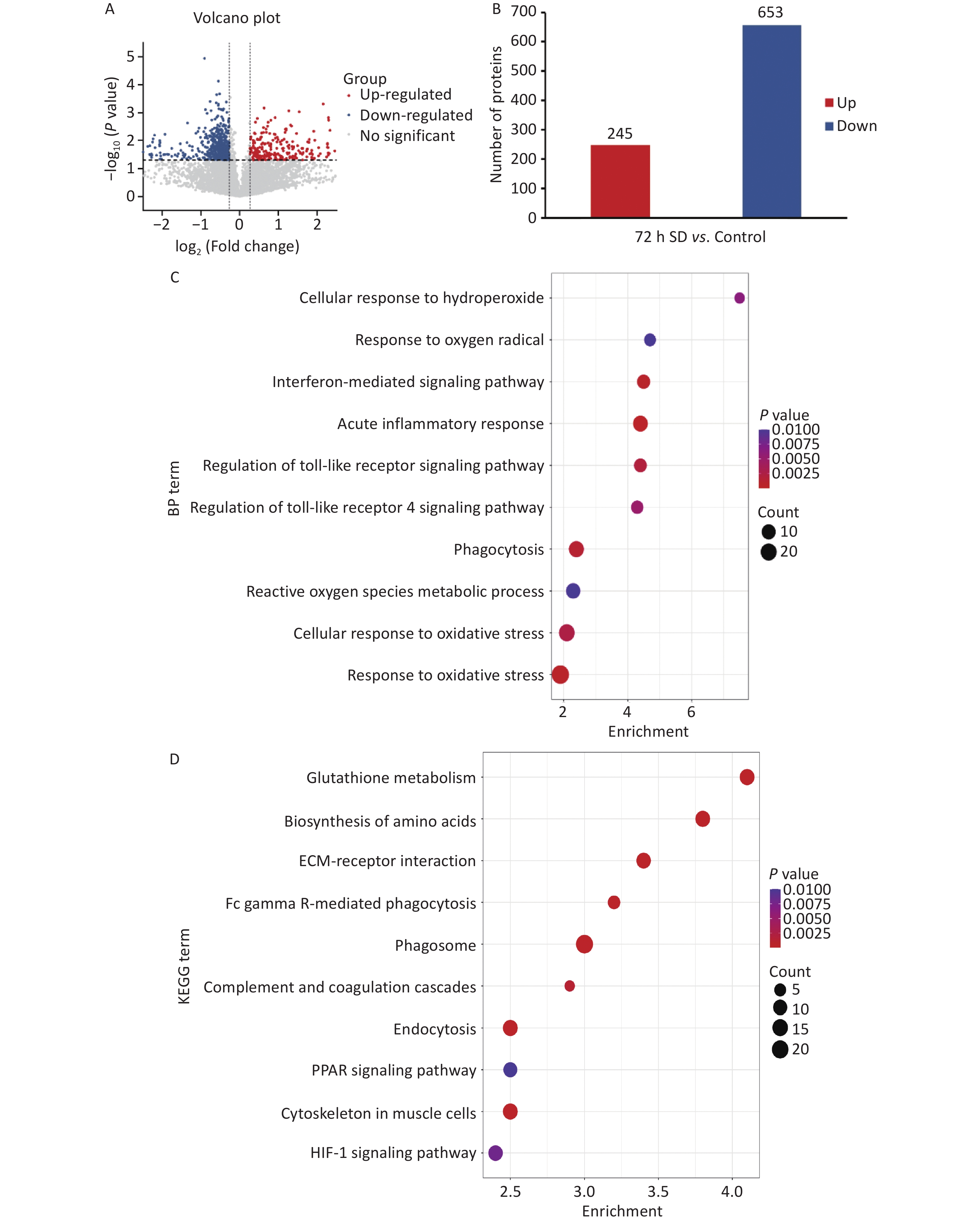
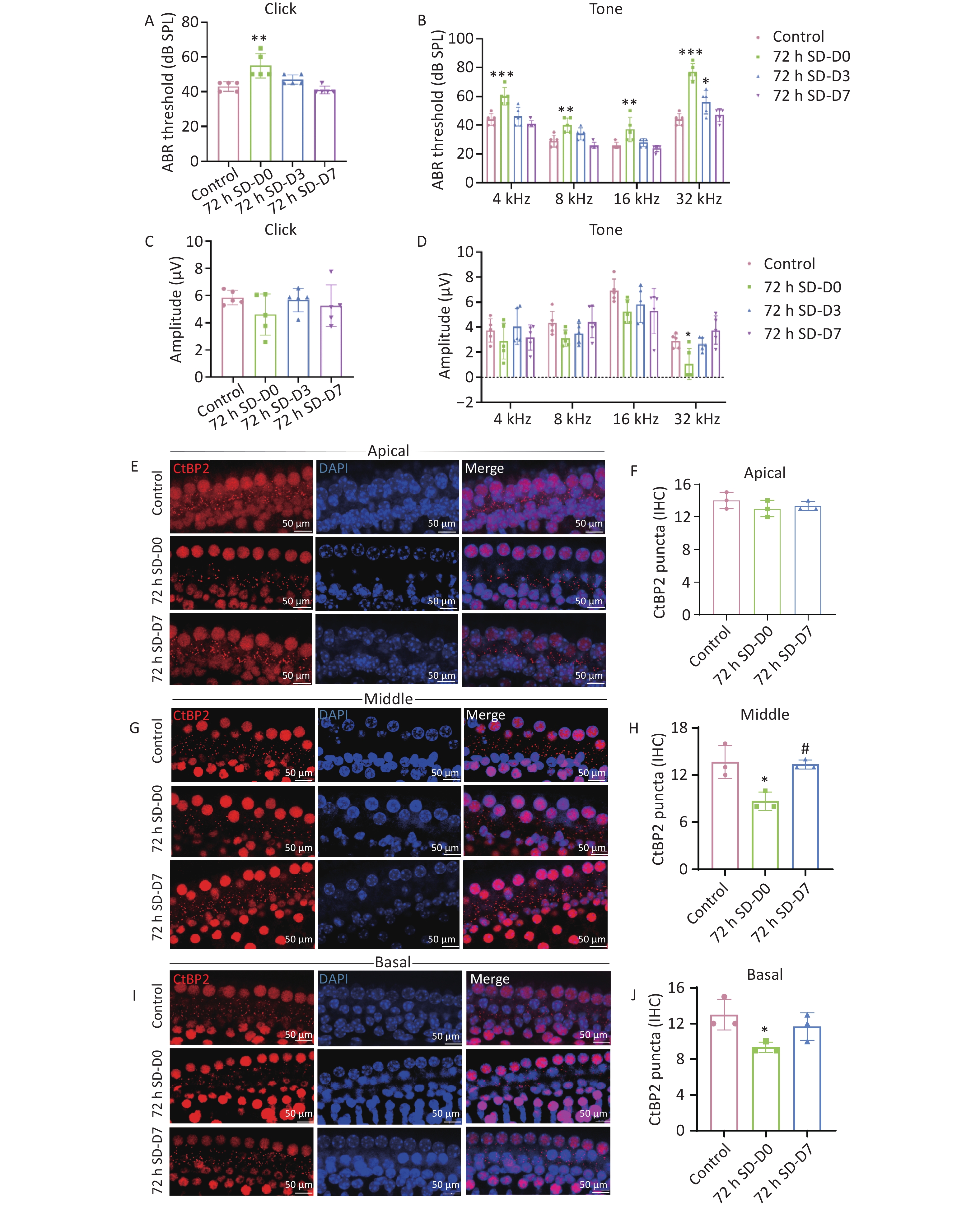
Prolonged Sleep Deprivation Induces Cochlear Synaptopathy and Temporary Threshold Shift via the TLR4/NF-κB/NLRP3 Signaling Pathway
Xiaoqiong Song, Kefeng Ma, Mengzhu Cheng, Cui Gu, Fenghan Wang, Xinyu Dai, Chunping Wang, Xiaojun She, Bo Cui
2026, 39(3): 368-374. doi: 10.3967/bes2026.022
Impact of the Law on the Protection of Minors on the Denial of Tobacco Sales to Minors in China
Qingqing Xu, Xinying Zeng, Yongfu Yan, Xinbo Di, Huiyu Xie, Zida Meng, Mingxin Qi, Jidong Huang, Lin Xiao, Shiwei Liu
2026, 39(3): 375-383. doi: 10.3967/bes2026.023
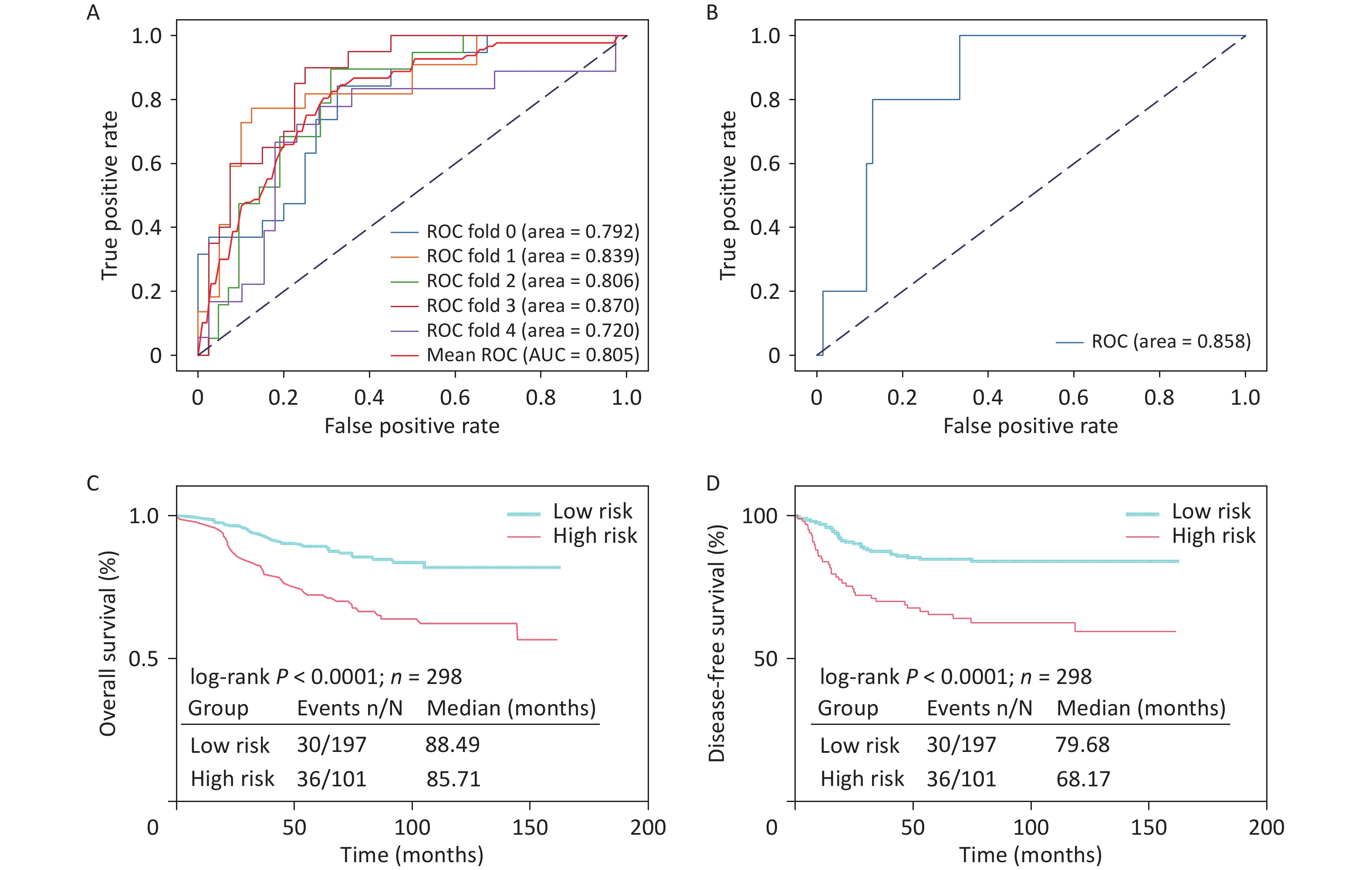
A Machine Learning-based Prognostic Stratification Model for Liver Cancer: Results from Survival Studies Using SEER Database
Yuxuan Xiao, Zhuoying Li, Zhuojun Ye, Yuxin Zhou, Yixin Zou, Danni Yang, Yuting Tan, Qun Xu, Yongbing Xiang
2026, 39(3): 384-391. doi: 10.3967/bes2025.143
Correction
Correction
2026, 39(3): 392-392. doi: 10.3967/bes2026.025