2024 Vol. 37, No. 7

Cover
2024-7 Cover
2024, 37(7): 1-810.
2024-7 Contents
2024, 37(7): 1-2.
Original Article
Spatial Dynamics of Chickenpox Outbreaks in Rapidly Developing Regions: Implications for Global Public Health
Li Wang, Miaomiao Wang, Chengdong Xu, Peihan Wang, Meiying You, Zihan Li, Xinmei Chen, Xinyu Liu, Xudong Li, Yuanyuan Wang, Yuehua Hu, Dapeng Yin
2024, 37(7): 687-697. doi: 10.3967/bes2024.068
  Objective  The occurrence of chickenpox in rapidly developing areas poses substantial seasonal risk to children. However, certain factors influencing local chickenpox outbreaks have not been studied. Here, we examined the relationship between spatial clustering, heterogeneity of chickenpox outbreaks, and socioeconomic factors in Southern China.  Methods  We assessed chickenpox outbreak data from Southern China between 2006 and 2021, comprising both relatively fast-growing parts and slower sub-regions, and provides a representative sample of many developing regions. We analyzed the spatial clustering attributes associated with chickenpox outbreaks using Moran’s I and local indicators of spatial association and quantified their socioeconomic determinants using Geodetector q statistics.  Results  There were significant spatial heterogeneity in the risk of chickenpox outbreaks, with strong correlations between chickenpox risk and various factors, particularly demographics and living environment. Furthermore, interactive effects among specific are factors, such as population density and per capita residential building area, percentage of households with toilets, percentage of rental housing, exhibited q statistics of 0.28, 0.25, and 0.24, respectively.  Conclusion  This study provides valuable insights into the spatial dynamics of chickenpox outbreaks in rapidly developing regions, revealing the socioeconomic factors affecting disease transmission. These implications extend the formulation of effective public health strategies and interventions to prevent and control chickenpox outbreaks in similar global contexts.
Multi-omics Approach Reveals Influenza-A Virus Target Genes Associated Genomic, Clinical and Immunological Characteristics in Cancers
Jiaojiao Wang, Yong Liao, Pinglian Yang, Weile Ye, Yong Liu, Chunxia Xiao, Weixiong Liao, Chunbo Chen, Zhiping Liu, Zunnan Huang
2024, 37(7): 698-715. doi: 10.3967/bes2024.094
  Objective  To examine the precise function of influenza A virus target genes (IATGs) in malignancy.  Methods  Using multi-omics data from the TCGA and TCPA datasets, 33 tumor types were evaluated for IATGs. IATG expression in cancer cells was analyzed using transcriptome analysis. Copy number variation (CNV) was assessed using GISTICS 2.0. Spearman’s analysis was used to correlate mRNA expression with methylation levels. GSEA was used for the enrichment analysis. Pearson’s correlation analysis was used to examine the association between IATG mRNA expression and IC50. The ImmuCellAI algorithm was used to calculate the infiltration scores of 24 immune cell types.  Results  In 13 solid tumors, IATG mRNA levels were atypically expressed. Except for UCS, UVM, KICH, PCPG, THCA, CHOL, LAMI, and MESO, most cancers contained somatic IATG mutations. The main types of CNVs in IATGs are heterozygous amplifications and deletions. In most tumors, IATG mRNA expression is adversely associated with methylation. RT-PCR demonstrated that EGFR, ANXA5, CACNA1C, CD209, UVRAG were upregulated and CLEC4M was downregulated in KIRC cell lines, consistent with the TCGA and GTEx data.  Conclusion  Genomic changes and clinical characteristics of IATGs were identified, which may offer fresh perspectives linking the influenza A virus to cancer.
Serological Investigation into the Infected Genotypes of Patients with Japanese Encephalitis in the Coastal Provinces of China
Weijia Zhang, Jierong Zhao, Qikai Yin, Shenghui Liu, Ruichen Wang, Shihong Fu, Fan Li, Ying He, Kai Nie, Guodong Liang, Songtao Xu, Guang Yang, Huanyu Wang
2024, 37(7): 716-725. doi: 10.3967/bes2024.078
  Objective   Genotypes (G) 1, 3, and 5 of the Japanese encephalitis virus (JEV) have been isolated in China, but the dominant genotype circulating in Chinese coastal areas remains unknown. We searched for G5 JEV-infected cases and attempted to elucidate which JEV genotype was most closely related to human Japanese encephalitis (JE) in the coastal provinces of China.  Methods   In this study, we collected serum specimens from patients with JE in three coastal provinces of China (Guangdong, Zhejiang, and Shandong) from 2018 to 2020 and conducted JEV cross-neutralization tests against G1, G3, and G5.  Results   Acute serum specimens from clinically reported JE cases were obtained for laboratory confirmation from hospitals in Shandong (92 patients), Zhejiang (192 patients), and Guangdong (77 patients), China, from 2018 to 2020. Seventy of the 361 serum specimens were laboratory-confirmed to be infected with JEV. Two cases were confirmed to be infected with G1 JEV, 32 with G3 JEV, and two with G5 JEV.  Conclusion   G3 was the primary infection genotype among JE cases with a definite infection genotype, and the infection caused by G5 JEV was confirmed serologically in China.
The Regulatory Role and Mechanism of Circadian Rhythm in Hemoglobin Co-cultured Neurovascular Unit
Fang Xue, Wenchao Chen, Xia Lian, Guanghui He, Jingyuan Tian, Yinghong Liu, Gaiqing Wang
2024, 37(7): 726-738. doi: 10.3967/bes2024.090
  Objective  Intracranial hemorrhage (ICH), the second most common subtype of stroke, exacerbates the disruption of the blood-brain barrier (BBB), leading to vasogenic edema, plasma protein extravasation, and infiltration of neurotoxic substances. The clearance capacity of the brain plays a crucial role in maintaining BBB homeostasis and facilitating patient recovery after hemorrhage. This study aimed to investigate the effect of circadian rhythms on BBB function, neuronal damage, and clearance capabilities.  Methods  The transwell model and hemoglobin were co-cultured to simulate the BBB environment after ICH. After intervention with different light groups, neuronal apoptosis was determined, glial phagocytosis was analyzed, the expression of endogenous clearing-related proteins aquaporin 4 (AQP4) and low-density lipoprotein receptor-related protein 1 (LRP1) was detected by western blotting and immunofluorescence dual standard method, and the expression of the tight junction protein occludin and melatonin receptor 1A (MTNR1A) was quantitatively analyzed.  Results  Circadian rhythms play a key role in maintaining the integrity of the BBB, reducing oxidative stress-induced neuronal damage, and improving microglial phagocytosis. Meanwhile, the expression of occludin and MTNR1A in neurovascular unit (NVU) co-cultured with hemoglobin improved the expression of AQP4 and LRP1, the key proteins in the NVU’s endogenous brain clearance system.  Conclusion  Circadian rhythm (alternating black and white light) protects the NVU BBB function after ICH, promotes the expression of proteins related to the clearance of the hematoma, provides new evidence for the clinical treatment of patients recovering from ICH, and improves the circadian rhythm to promote brain metabolism and hematoma clearance.
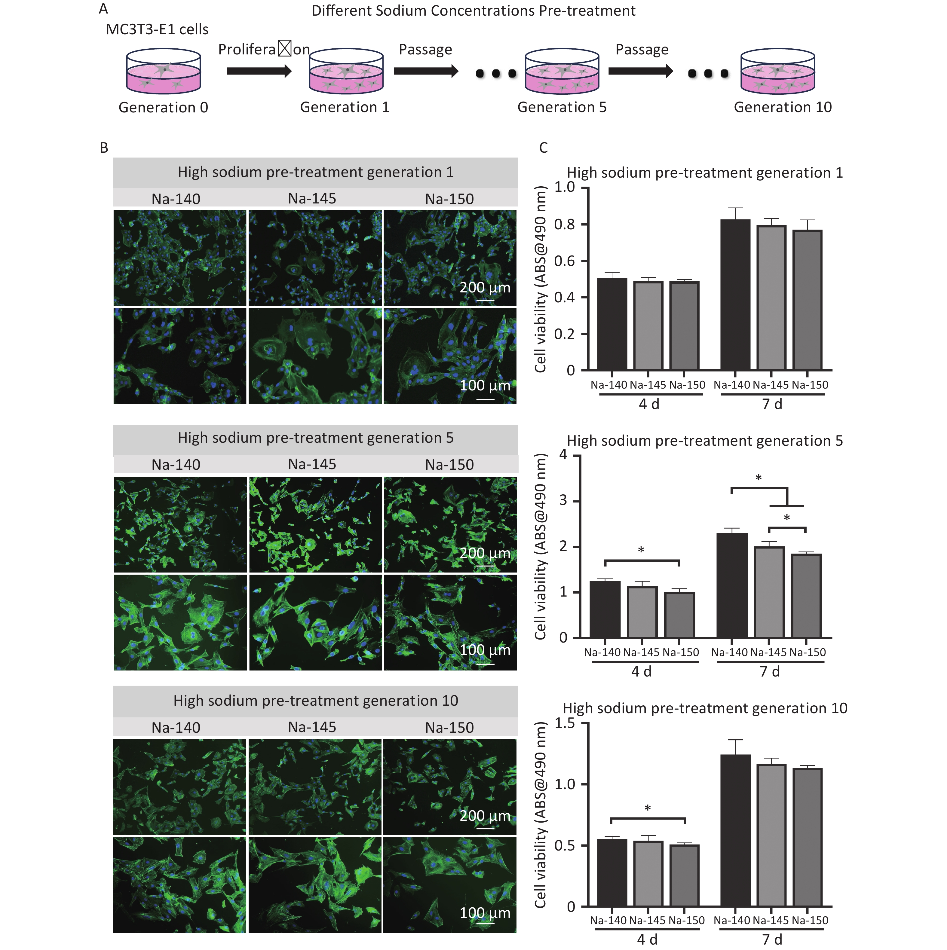
Impact of High Sodium Diet on Neovascularization and Osseointegration around Titanium Implant: An in Vivo and in Vitro Study
Keyuan Xu, Xiaoting Tang, Yun Xiang, Yiding Shen, Zhennan Deng, Pingping Ma, Xinkun Shen
2024, 37(7): 739-753. doi: 10.3967/bes2024.077
  Objective   A high sodium (HS) diet is believed to affect bone metabolism processes. Clarifying its impact on osseointegration of titanium (Ti) implants holds significant implications for postoperative dietary management of implanted patients.  Methods   This investigation probed the impact of sodium ions (Na+) on neovascularization and osteogenesis around Ti implants in vivo, utilizing micro-computed tomography, hematoxylin and eosin staining, and immunohistochemical analyses. Concurrently, in vitro experiments assessed the effects of varied Na+ concentrations and exposure durations on human umbilical vein endothelial cells (HUVECs) and MC3T3-E1 cells.  Results   In vivo, increased dietary sodium (0.8%–6.0%) led to a substantial decline in CD34 positive HUVECs and new bone formation around Ti implants, alongside an increase in inflammatory cells. In vitro, an increase in Na+ concentration (140–150 mmol/L) adversely affected the proliferation, angiogenesis, and migration of HUVECs, especially with prolonged exposure. While MC3T3-E1 cells initially exhibited less susceptibility to high Na+ concentrations compared to HUVECs during short-term exposure, prolonged exposure to a HS environment progressively diminished their proliferation, differentiation, and osteogenic capabilities.  Conclusion   These findings suggest that HS diet had a negative effect on the early osseointegration of Ti implants by interfering with the process of postoperative vascularized bone regeneration.
Efficacy of a Nutritional Cream Intervention to Treat Depression in Rescuers: A Randomized Controlled Trial
Qiao Wang, Hengyu Luan, Chunyan Li, Rufang Gong, Qiongxuan Li, Jiayi Deng, Xiaoyong Sai
2024, 37(7): 754-761. doi: 10.3967/bes2024.096
  Objective  To explore the effectiveness of a nutritional intervention in rescuers who screened positive for depression.  Methods  A randomized controlled trial design was employed. From June to August, 2022, 4,460 rescuers were screened using the Self-Rating Depression Scale (SDS), and 1,615 positive cases were identified. Thirty-one volunteers were recruited and randomly divided into a nutritional intervention group and a control group. The intervention group received health education and nutritional intervention (a compound paste therapy primarily composed of red roses and Seville orange flowers), while the control group received psychological education. SDS scores were assessed before and after the intervention.  Results  There was a statistically significant decline in SDS scores in the nutritional intervention group after the intervention (P < 0.05). Furthermore, the SDS scores of the intervention group were significantly lower than those of the control group, both before and after the intervention (P < 0.05). No severe adverse reactions were observed during safety evaluation.  Conclusion  The nutritional intervention effectively reduced the depression scores in rescuers. Early nutritional intervention is recommended for rescuers who initially screen positive for depression.
Genetic Variations and Nonalcoholic Fatty Liver Disease: Field Synopsis, Systematic Meta-Analysis, and Epidemiological Evidence
Yamei Li, Xiang Xiao, Jie Wang, Yixu Liu, Xiongfeng Pan, Haibin Yu, Jiayou Luo, Miyang Luo
2024, 37(7): 762-773. doi: 10.3967/bes2024.079
  Objective   To systematically summarize the published literature on the genetic variants associated with nonalcoholic fatty liver disease (NAFLD).  Methods   Literature from Web of Science, PubMed, and Embase between January 1980 and September 2022 was systematically searched. Meta-analyses of the genetic variants were conducted using at least five data sources. The epidemiologic credibility of the significant associations was graded using the Venice criteria.  Results   Based on literature screening, 399 eligible studies were included, comprising 381 candidate gene association, 16 genome-wide association, and 2 whole-exome sequencing studies. We identified 465 genetic variants in 173 genes in candidate gene association studies, and 25 genetic variants in 17 genes were included in the meta-analysis. The meta-analysis identified 11 variants in 10 genes that were significantly associated with NAFLD, with cumulative epidemiological evidence of an association graded as strong for two variants in two genes (HFE, TNF), moderate for four variants in three genes (TM6SF2, GCKR, and ADIPOQ), and weak for five variants in five genes (MBOAT7, PEMT, PNPLA3, LEPR, and MTHFR).  Conclusion   This study identified six variants in five genes that had moderate to strong evidence of an association with NAFLD, which may help understand the genetic architecture of NAFLD risk.
Review
Decoding the Molecular Mechanisms of BRAFV600E-Induced Nevi Formation
Weizheng Liang, Yuxuan Liu, Dandan Xu, Wenjie Jiang, Rensen Ran
2024, 37(7): 774-784. doi: 10.3967/bes2024.095
Melanocytes derived from neural crest cells harbor the BRAFV600E mutation, which is the predominant driver of nevus formation in humans. This mutation leads to malignant cell proliferation and subsequent cell cycle arrest, culminating in oncogene-induced senescence and nevus development. Nevertheless, emerging evidence has highlighted the heterogeneity of cellular senescence markers in BRAFV600E-induced senescent melanocytes. Moreover, the capacity of melanocytes within nevi to regain their proliferative ability raises questions about the molecular mechanisms by which BRAFV600E, via the mitogen-activated protein kinase signaling pathway, triggers nevus formation. This study provides an overview and discussion of the molecular mechanisms underpinning BRAFV600E-induced melanocyte nevus formation and the relevant animal models employed for their elucidation. It also highlights the significance of elucidating dynamic changes in cytoplasmic and nuclear substrates that interact with phosphorylated extracellular signal-regulated protein kinases 1 and 2 and underscores the value of using targeted BRAFV600E animal models created through gene editing technologies.
Letter to the Editor
Increased Incidence of Severe Adverse Events in Non-Small Cell Lung Cancer Patients with Previous Tuberculosis Episode Treated with PD-1 Inhibitors
Hui Zhang, Jinfeng Yuan, Yuanyuan Xu, Mengjie Yang, Jialin Lyu, Xinjie Yang, Shuyan Sheng, Zhe Qian, Qunhui Wang, Yu Pang, Ying Hu
2024, 37(7): 785-789. doi: 10.3967/bes2024.119
Lung cancer is the top cause of cancer deaths globally. Advances in immune checkpoint inhibitors (ICIs) have transformed cancer treatment, but their use in lung cancer has led to more side effects. This study examined if past pulmonary tuberculosis (TB) affects ICIs’ effectiveness and safety in lung cancer treatment. We reviewed lung cancer patients treated with ICIs at Beijing Chest Hospital from January 2019 to August 2022. We compared outcomes and side effects between patients with and without prior TB. Of 116 patients (40 with TB history, 76 without), prior TB didn't reduce treatment effectiveness but did increase severe side effects. Notably, older patients (≥ 65 years) faced a higher risk of severe side effects. Detailed cases of two patients with severe side effects underscored TB as a risk factor in lung cancer patients receiving ICIs, stressing the need for careful monitoring and personalized care.
Advances in the Application of Molecular Diagnostic Techniques to Brucellosis
Haiwen Liu, Hai Jiang
2024, 37(7): 790-794. doi: 10.3967/bes2024.106
Sex Disparities in the Association of Blood Pressure Parameters and Arterial Sclerosis Risk
Dongdong Zhang, Weiling Chen, Minqi Gu, Xi Li, Yuying Wu, Xueru Fu, Ping Tang, Fulan Hu, Jing Li, Xizhuo Sun, Dongsheng Hu, Ming Zhang
2024, 37(7): 795-799. doi: 10.3967/bes2024.093
Autophagy Alleviates Cold Exposure-induced Tight Junction Injury in Murine Ileum
Jingru Guo, Jing Xu, Leichong Chen, Huijie Hu, Junshu Nie, Jianbin Yuan, Li Ma, Jingjing Lu, Hong Ji, Bin Xu
2024, 37(7): 800-804. doi: 10.3967/bes2024.120
Lonicera Japonica Caulis Ameliorates LPS and TNF-α-Induced HT-29 Cell Injury by Inhibiting the MAPK/ERK/JNK/p38 Pathway
Hanxiu Lu, Wei Yan, Xiao Yuan, Yongbo Kang, Zhongjian Liu, Qiang Guo
2024, 37(7): 805-810. doi: 10.3967/bes2024.091