Volume 38 Issue 8
Aug.  2025
Turn off MathJax
Article Contents

Zelin Xu, Siqi Liu, Xiao Yu, Siyi Wang, Bingbing Li, Xinyu Wang, Siyuan Shan, Hong Xu, Bonan Zhang, Yiwei Shi, Xuemin Gao. MicroRNA-411-3p Attenuates Cell Senescence in SiO2-Induced Pulmonary Fibrosis[J]. Biomedical and Environmental Sciences, 2025, 38(8): 1023-1028. doi: 10.3967/bes2025.097
Citation: Zelin Xu, Siqi Liu, Xiao Yu, Siyi Wang, Bingbing Li, Xinyu Wang, Siyuan Shan, Hong Xu, Bonan Zhang, Yiwei Shi, Xuemin Gao. MicroRNA-411-3p Attenuates Cell Senescence in SiO2-Induced Pulmonary Fibrosis[J]. Biomedical and Environmental Sciences, 2025, 38(8): 1023-1028. doi: 10.3967/bes2025.097

MicroRNA-411-3p Attenuates Cell Senescence in SiO2-Induced Pulmonary Fibrosis

doi: 10.3967/bes2025.097
More Information
  • Author Bio:

    Zelin Xu, Graduate Student, majoring in prevention and treatment of occupational silicosis, E-mail: 15612533312@163.com

    Siqi Liu, Undergraduate Student, majoring in medical experiment technology, E-mail: 18832626132@163.com

    Xiao Yu, Dr, majoring in bacterial epidemiology of pneumoconiosis complicated with infection, E-mail: yuxiaowz@163.com

  • Corresponding author: Bonan Zhang, PhD, Tel: 86-15932086500, E-mail: zhangbonan@ncst.edu.cn; Yiwei Shi, Dr, Tel: 86-13934568990, E-mail: chinasyw225@163.com; Xuemin Gao, PhD, Tel: 86-15081936832, E-mail: gaoxuemin@ncst.edu.cn
  • Received Date: 2025-02-09
  • Accepted Date: 2025-06-04
  • 加载中
  • [1] Li T, Yang XY, Xu DJ, et al. OC-STAMP overexpression drives lung alveolar epithelial cell type ii senescence in silicosis. Oxid Med Cell Longev, 2021; 2021, 4158495. doi:  10.1155/2021/4158495
    [2] Gao XM, Xu H, Xu DJ, et al. MiR-411-3p alleviates Silica-induced pulmonary fibrosis by regulating Smurf2/TGF-β signaling. Exp Cell Res, 2020; 388, 111878. doi:  10.1016/j.yexcr.2020.111878
    [3] Blomme B, Deroanne C, Hulin A, et al. Mechanical strain induces a pro-fibrotic phenotype in human mitral valvular interstitial cells through RhoC/ROCK/MRTF-A and Erk1/2 signaling pathways. J Mol Cell Cardiol, 2019; 135, 149−59. doi:  10.1016/j.yjmcc.2019.08.008
    [4] Ma Q, Gao Y, Xu P, et al. Atorvastatin inhibits breast cancer cells by downregulating PTEN/AKT pathway via promoting RAS homolog family member B (RhoB). Biomed Res Int, 2019; 2019, 3235021.
    [5] Wei ZQ, Xu H, Zhang Y, et al. Rho GDP dissociation inhibitor α silencing attenuates silicosis by inhibiting RhoA/Rho kinase signalling. Exp Cell Res, 2019; 380, 131−40. doi:  10.1016/j.yexcr.2019.04.026
    [6] Gutierrez E, Cahatol I, Bailey CAR, et al. Regulation of RhoB Gene expression during tumorigenesis and aging process and its potential applications in these processes. Cancers (Basel), 2019; 11, 818. doi:  10.3390/cancers11060818
    [7] Luchsinger LL, Patenaude CA, Smith BD, et al. Myocardin-related transcription factor-A complexes activate type I collagen expression in lung fibroblasts. J Biol Chem, 2011; 286, 44116−25. doi:  10.1074/jbc.M111.276931
    [8] Wang JY, Zhong Q, Zhang H, et al. Nogo-B promotes invasion and metastasis of nasopharyngeal carcinoma via RhoA-SRF-MRTFA pathway. Cell Death Dis, 2022; 13, 76. doi:  10.1038/s41419-022-04518-0
    [9] Xie JJ, Ning QY, Zhang HN, et al. RhoA/ROCK Signaling Regulates TGF-β1-Induced Fibrotic Effects in Human Pterygium Fibroblasts through MRTF-A. Curr Eye Res, 2022; 47, 196−205. doi:  10.1080/02713683.2021.1962363
    [10] Gao XM, Xu DJ, Li SM, et al. Pulmonary silicosis alters MicroRNA expression in rat lung and miR-411-3p exerts anti-fibrotic effects by inhibiting MRTF-A/SRF signaling. Mol Ther Nucleic Acids, 2020; 20, 851−65. doi:  10.1016/j.omtn.2020.05.005
  • 加载中
通讯作者: 陈斌, bchen63@163.com
  • 1. 

    沈阳化工大学材料科学与工程学院 沈阳 110142

  1. 本站搜索
  2. 百度学术搜索
  3. 万方数据库搜索
  4. CNKI搜索

Figures(3)

Article Metrics

Article views(365) PDF downloads(17) Cited by()

Proportional views
Related

MicroRNA-411-3p Attenuates Cell Senescence in SiO2-Induced Pulmonary Fibrosis

doi: 10.3967/bes2025.097
Study concept and design, data collection, analysis, drafting the work, and final approval of the manuscript: Xuemin Gao, Zelin Xu, Bonan Zhang, Hong Xu; Data collection, analysis and interpretation, and animal model: Siqi Liu, Siyi Wang, Bingbing Li, XinYu Wang, Siyuan Shan; Experimental instructor: Xiao Yu, Yiwei Shi; all persons designated as authors qualify for authorship, and all those who qualify for authorship are listed.
The authors declare that no competing interests exist.
This study was approved by the Ethics Committee for Animal Experiments of North China University of Science and Technology (LX2021147) and conformed to the guidelines set by the National Institutes of Health.
&These authors contributed equally to this work.
Zelin Xu, Siqi Liu, Xiao Yu, Siyi Wang, Bingbing Li, Xinyu Wang, Siyuan Shan, Hong Xu, Bonan Zhang, Yiwei Shi, Xuemin Gao. MicroRNA-411-3p Attenuates Cell Senescence in SiO2-Induced Pulmonary Fibrosis[J]. Biomedical and Environmental Sciences, 2025, 38(8): 1023-1028. doi: 10.3967/bes2025.097
Citation: Zelin Xu, Siqi Liu, Xiao Yu, Siyi Wang, Bingbing Li, Xinyu Wang, Siyuan Shan, Hong Xu, Bonan Zhang, Yiwei Shi, Xuemin Gao. MicroRNA-411-3p Attenuates Cell Senescence in SiO2-Induced Pulmonary Fibrosis[J]. Biomedical and Environmental Sciences, 2025, 38(8): 1023-1028. doi: 10.3967/bes2025.097
  • Silicosis, a major persistent occupational disease in China, is a progressive and irreversible pulmonary fibrosis disease with unclear pathogenesis. Cellular senescence, a state of stable cell cycle arrest that is recognized as a key underlying factor in age-related fibroproliferative disorders, plays an important role in chronic lung diseases, particularly pulmonary fibrosis. We previously reported that SiO2-stimulated mice and alveolar type II epithelial cells develop cellular senescence, which is involved in silicosis formation in alveolar type II epithelial cells[1]. Cellular senescence may play an important role in silicosis development; however, the exact underlying mechanisms are not fully understood.

    MicroRNA (miRNA)-411 is a tumor suppressor that inhibits the progression of multiple cancers, and miR-411-3p attenuates silica-induced pulmonary fibrosis by regulating myofibroblast transformation[2]. As a predictive target gene for miR-411-3p, Ras homolog gene family member B (RhoB) is a member of the Ras superfamily of small GTPases. Rho-associated coiled-coil containing protein kinase (ROCK) is a downstream effector of RhoA and RhoC[3]. RhoB inhibits proliferation, invasion, epithelial-mesenchymal transition, and phosphatase and tensin homolog/AKT serine/threonine kinase pathway signaling in breast tumor cells[4]. Additionally, RhoB/ROCK signaling is involved in fibrosis regulation[5]. More importantly, RhoB regulates cellular aging, and the mechanisms regulating senescence-associated cellular, oncogene-induced, and stress-induced (e.g., irradiation) senescence need to be explored[6]. Myocardin-related transcription factor A (MRTF-A) is a coactivator of serum response factor (SRF). MRTF-A is a key regulator of fibroblast differentiation and induces COL1 accumulation[7]. The RhoA-SRF-MRTFA pathway promotes invasion and metastasis of nasopharyngeal carcinoma[8]. RhoA/ROCK signaling regulates TGF-β1-induced fibroblast transformation via MRTF-A[9].

    To explore the anti-silicotic mechanisms of miR-411-3p by inhibiting cell senescence, a silicotic model was induced by intratracheal instillation of 2.5 mg silica turbid liquids (0.05 mL) into each mouse, which were euthanized on day 28 after SiO2 treatment. The mice were randomly divided into four groups (n = 6 per group): control, SiO2, SiO2 plus agomir-NC, and SiO2 plus agomir miR411-3p. In the in vitro experiment, MLE-12 cells were cultured and treated with SiO2, miRNA, or siRNA, as previously reported[10].

    Silicotic lesions were identified using H&E staining, Masson’s trichrome staining, micro-CT (NEMO-II NMC-200 micro-CT device, PINGSENG Healthcare Inc., Kunshan, China), and lung function measurements (FinePointe whole-body plethysmography system). Cell cycle and apoptosis were detected by flow cytometry. A double-luciferase reporter assay was performed to verify whether RhoB was the target gene of miR-411-3p. The levels of miR-411-3p, fibrotic markers (COL1, α-SMA, MRTF-A, and SRF), cell proliferation indicators (cyclin D, cleaved caspase 3, and cleaved caspase 9), senescence markers (P21, P16, and p-P53), and Rho signaling pathway markers (RhoB, ROCK1, and p-phosphorylated-myosin phosphatase target) were detected or measured by immunofluorescence and immunohistochemistry staining, real-time reverse transcription, and Western blot. Quantitative results were normalized to the corresponding controls and housekeeping genes.

    All data are presented as median ± standard deviation, and multiple comparisons were used for the analysis of one-way variance. In addition, constant variance was analyzed using the least significant difference test, and heterogeneity of variance was determined using the Tamhane’s test. An independent-samples t-test was used to compare the means of the two samples, and Levene's test was used for equality of variances. All statistical analyses were performed using Statistical Package for the Social Sciences version 23.0. Statistical significance was set at P < 0.05, with a 95% confidence interval.

    In this study, we found that treatment with the miR-411-3p mimic reduced the percentage of apoptotic cells induced by silica, along with decreasing the levels of cleaved caspase 3 and 9 in MLE 12 cells (Supplementary Figure S1A–D), which was reversed by the miR-411-3p inhibitor. Furthermore, the cell counts in the S and G2 phases increased in the miR-411-3p mimic treatment group, as measured by flow cytometry (Supplementary Figure S2A) with an increase in cyclin D1 levels in SiO2-treated MLE 12 cells (Supplementary Figure S2B–E). In contrast, the miR-411-3p inhibitor exerted opposite effects, suggesting that miR-411-3p inhibits cellular apoptosis and promotes cellular proliferation in SiO2-induced MLE 12 cells.

    Furthermore, treatment with silica resulted in cellular senescence, with increased levels of RhoB, Rock1, and p-MYPT in MLE-12 cells (Supplementary Figure S3). A double-luciferase reporter assay revealed that RhoB was one of the target genes regulated by miR-411-3p (Supplementary Figure S3C). Silica-induced cellular senescence and upregulation of RhoB signaling were reduced by miR-411-3p mimic treatment in MLE-12 cells (Figure 1). Consistent with previous studies[2,10], MRTF-A and SRF levels were inhibited by miR-411-3p in SiO2 treated MLE-12 cells.

    Figure 1.  MiR-411-3p inhibited senescence and suppressed MRTF-A/SRF signaling in MLE12 cells induced by SiO2. (A) The expression of β-galactosidase was detected by immunofluorescence staining in SiO2 treated MLE12 cells transfected with miR-411-3p mimic/inhibitor (200 ×); (B) Immunofluorescence staining for RhoB in SiO2 treated MLE12 cells transfected with

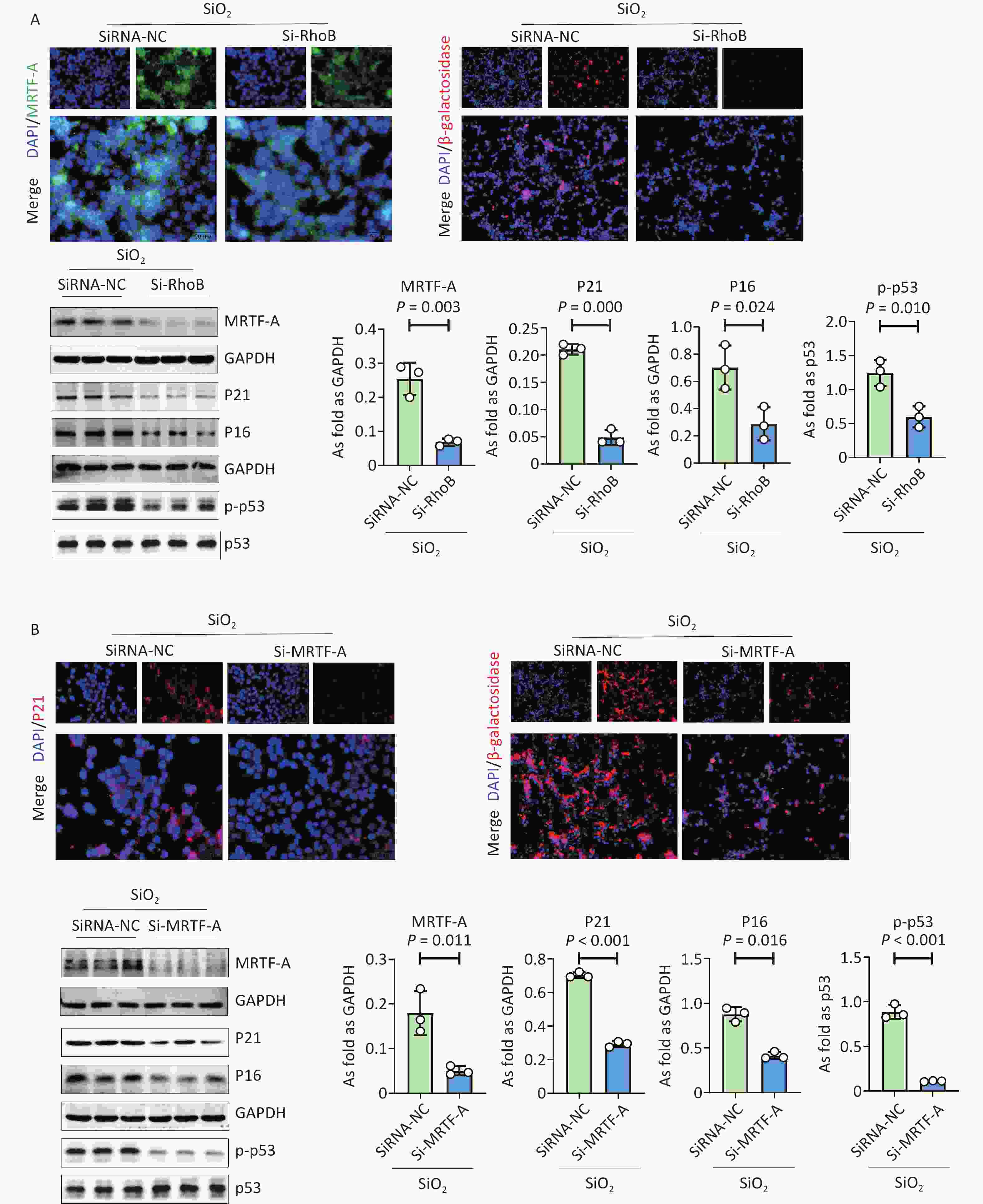
    To further explore the role of RhoB in silica-induced cellular senescence, RhoB was silenced in MLE 12 cells (Supplementary Figure S4A). Immunofluorescence staining and Western blot results showed that the expression levels of MRTF-A, β-galactosidase, and senescence markers were significantly reduced in SiO2-induced MLE 12 cells transfected with Rhob siRNA (Figure 2A and Supplementary Figure S4B). Overexpression of Rhob promoted cellular senescence and MRTF-A expression in silica-treated MLE-12 cells (Supplementary Figure S4C). Treatment with Mrtfa siRNA also reduced the levels of β-galactosidase, MRTF-A, P21, P16, and p-p53 in SiO2-treated MLE 12 cells (Figure 2B). These results showed that the downregulation of RhoB and MRTF-A inhibited silica-induced AT2 cell senescence, which may be regulated by miR-411-3p.

    Figure 2.  The effect of silencing RhoB or silencing MRTF-A in inhibited MLE12 cell senescence induced by SiO2. (A) Immunofluorescence staining for MRTF-A (400 ×) and β-galactosidase (200 ×) and the protein expression of MRTF-A, P21, P16, and p-p53 in SiO2 induced MLE12 cells treated with RhoB gene silencing; (B) Immunofluorescence staining for P21 (400 ×) and β-galactosidase (200 ×) and Western blot for the protein expression of MRTF-A, P21, P16, and p-p53 in SiO2 induced MLE12 cells treated with MRTF-A gene Silencing.

    In addition, we observed a potential anti-fibrotic effect of miR-411-3p on silicosis by regulating cell senescence via the RhoB/MRTF-A/SRF signaling pathway. The results showed that treatment with miR-411-3p agomir reduced the silicotic nodules (Figure 3A, Supplementary Figure S5A), collagen and α-SMA expression (Supplementary Figure S5C, D), and percentage of CT high density volume (Figure 3B, Supplementary FigureS5A) and improved lung function (Supplementary Figure S5B), suggesting that miR-411-3p agomir alleviated SiO2-induced pulmonary fibrosis in mice. Immunohistochemistry staining and Western blotting results indicated that miR-411-3p agomir reduced high levels of RhoB/ROCK1 and MRTF-A/SRF signaling in silicotic mice. MiR-411-3p agomir also decreased the expression of β-galactosidase, P21, P16, and p-p53 in SiO2-induced mouse lungs (Figure 3C, D, F, Supplementary FigureS5F). These results show that miR-411-3p agomir attenuates silicosis by inhibiting alveolar epithelial cell senescence through the RhoB/MRTF-A/SRF signaling pathway and that it is a potential therapeutic target for silicosis. This study had some limitations, such as the lack of verification of human silicosis samples, which will require further in-depth experiments.

    Figure 3.  MiR-411-3p agomir alleviated silica-induced pulmonary fibrosis by RhoB/Rock1 and MRTF-A/SRF signaling and inhibited cell senescence in mice. (A) The H.E. staining, Masson staining of lung tissue of mice treated with silica (4 ×/400 ×); (B) The CT of lung tissue of mice treated with silica; (C) The co-expression of β-galactosidase and E-Ca was detected by immunofluorescence staining (400 ×); (D) The protein expression of RhoB, Rock1, p-MYPT, MRTF-A and SRF in mice lung tissue; (Data are means ± SD; n = 6 independent experiments); (E) The protein levels of P21, P16, and p-p53 in lung tissue independent experiments of mice treated with silica measured by Western blot. (Data are means ± SD; n = 6 independent experiments).

    Overall, this study showed that miR-411-3p attenuates cell senescence by inhibiting RhoB/MRTF-A/SRF signaling to inhibit silicosis in vivo and in vitro.

Authors’ Contributions   Study concept and design, data collection, analysis, drafting the work, and final approval of the manuscript: Xuemin Gao, Zelin Xu, Bonan Zhang, Hong Xu; Data collection, analysis and interpretation, and animal model: Siqi Liu, Siyi Wang, Bingbing Li, XinYu Wang, Siyuan Shan; Experimental instructor: Xiao Yu, Yiwei Shi; all persons designated as authors qualify for authorship, and all those who qualify for authorship are listed.
Competing Interests   The authors declare that no competing interests exist.
Ethics   This study was approved by the Ethics Committee for Animal Experiments of North China University of Science and Technology (LX2021147) and conformed to the guidelines set by the National Institutes of Health.
&These authors contributed equally to this work.
Reference (10)

Catalog

    /

    DownLoad:  Full-Size Img  PowerPoint
    Return
    Return