Articles in press have been peer-reviewed and accepted, which are not yet assigned to volumes /issues, but are citable by Digital Object Identifier (DOI).
In press
, Available online ,
doi: 10.3967/bes2025.168
In press
, Available online ,
doi: 10.3967/bes2025.121
In press
, Available online ,
doi: 10.3967/bes2025.104
Human cardiac organoids have revolutionized the study of cardiac development, disease modeling, drug discovery, and regenerative therapies. This review systematically discusses strategies and progress in the construction of cardiac organoids, categorizing them into three main types: cardiac spheroids, self-organizing/assembloid organoids, and organoid-on-a-chip systems. This review uniquely integrates the advances in vascularization, organ-on-chip design, and environmental cardiotoxicity modeling within cardiac organoid platforms, offering a critical synthesis that is absent in the literature. In the context of escalating environmental threats to cardiovascular health, there is an urgent need for physiologically relevant models to accurately identify cardiac toxicants and elucidate their underlying mechanisms of action. This review highlights advances in cardiac organoid applications for disease modeling—including congenital heart defects and acquired cardiovascular diseases—drug development, toxicity screening, and the study of environmentally induced cardiovascular pathogenesis. In addition, it critically examines ongoing challenges and underscores opportunities brought by bioengineering approaches. Finally, we propose future directions for developing standardized cardiac organoid platforms with clinical predictability, aiming to expand the utility of this technology across broader research applications.
In press
, Available online ,
doi: 10.3967/bes2026.001
In press
, Available online ,
doi: 10.3967/bes2025.151
In press
, Available online ,
doi: 10.3967/bes2026.009
In press
, Available online ,
doi: 10.3967/bes2026.008
In press
, Available online ,
doi: 10.3967/bes2026.005
In press
, Available online ,
doi: 10.3967/bes2025.170
In press
, Available online ,
doi: 10.3967/bes2025.169
In press
, Available online ,
doi: 10.3967/bes2025.167
In press
, Available online ,
doi: 10.3967/bes2025.166
In press
, Available online ,
doi: 10.3967/bes2025.165
In press
, Available online ,
doi: 10.3967/bes2025.164
Tuberculosis (TB) continues to pose a significant threat to global public health, necessitating rapid and precise diagnostic methods and comprehensive detection of antimicrobial resistance (AMR) to facilitate timely clinical management. Traditional diagnostic techniques suffer from extended turnaround times and limited ability to comprehensively profile AMR, often resulting in delayed therapeutic interventions. High-throughput sequencing (HTS) technologies have revolutionized pathogen research by significantly improving diagnostic speed and accuracy. In the context of TB, diverse sequencing strategies and platforms are being employed to fulfill specific research goals, ranging from elucidating the molecular mechanisms underlying AMR to characterizing the genomic diversity among clinical isolates. This review systematically examines current progress in the application of HTS for rapid pathogen identification, comprehensive AMR profiling, epidemiological studies, advances in novel drugs, and vaccine development. Furthermore, we address existing technological limitations and bioinformatics challenges and explore the future directions necessary for effectively integrating HTS-based methodologies into global TB control efforts.
In press
, Available online ,
doi: 10.3967/bes2025.163
In press
, Available online ,
doi: 10.3967/bes2025.162
2025, 38(12): 1463-1465.
doi: 10.3967/bes2025.172
2025, 38(12): 1466-1469.
doi: 10.3967/bes2025.149
2025, 38(12): 1470-1481.
doi: 10.3967/bes2025.152
Objective To explore the health determinants of all-cancer mortality from a health-ecological perspective. Methods Using the health-ecological model, we identified 15 health determinants across five domains: personal innate, behavioral, interpersonal network, socioeconomic, and macroenvironmental characteristics. Data on cancer outcomes and health determinants from 185 countries, classified using the Human Development Index (HDI), were extracted from GLOBOCAN 2022, the World Health Organization Global Health Observatory, the Global Burden of Disease Study 2021, the United Nations, and the World Bank. A multivariate linear regression model was used to estimate the association between health determinants and cancer outcomes. Results A total of 153 countries with complete information on cancer outcomes and health determinants were enrolled in the study. A higher all-cancer age-standardized mortality rate (ASMR) was associated with current tobacco use, alcohol consumption, obesity, agricultural employment, and lag-distributed income. In women aged 15–49 years, being married or in a union was associated with a lower ASMR. Early-onset ASMR was positively associated with agricultural employment, lag-distributed income, and unsafe sanitation. Notable sex differences were observed, although tobacco use and obesity were identified as risk factors in both sexes. Conclusion We underscore the crucial need to incorporate cross-sectoral interventions within a resilient healthcare system to effectively mitigate the cancer mortality burden.
2025, 38(12): 1482-1489.
doi: 10.3967/bes2025.153
Objective To examine the effect of excess body weight on adherence and lesion detection in colorectal cancer (CRC) screening. Methods A cross-sectional analysis was conducted within an opportunistic CRC screening program in Chongqing, which enrolled 43,797 adults aged 35–74 years between 2021 and 2022. A total of 42,279 participants were included in the final analysis, of whom 19,462 (46.0%) had excess body weight (BMI > 24.0 kg/m2). Colonoscopy adherence and detection were compared between normal and excess body weight group, and associated factors were examined. Results Of the 7,002 participants recommended for colonoscopy, 3,808 (54.4%) had excess body weight. Adherence was significantly lower in the excess weight group (6.6%) than in the normal weight group (10.7%, P < 0.001), and this trend was consistent across sex and age groups. The detection rates of advanced neoplasms (3.6% vs. 1.8%) and non-advanced adenomas (10.7% vs. 6.7%) were higher in the excess weight cohort, with a significant difference for any neoplasm (14.2% vs. 8.9%, P < 0.05). Differences in adherence- and detection-related factors were also observed between the groups. Conclusion Excess body weight was associated with lower colonoscopy adherence but higher neoplasm detection. These findings support the integration of weight management with targeted screening promotion to improve CRC prevention in this high-risk population.
2025, 38(12): 1490-1501.
doi: 10.3967/bes2025.154
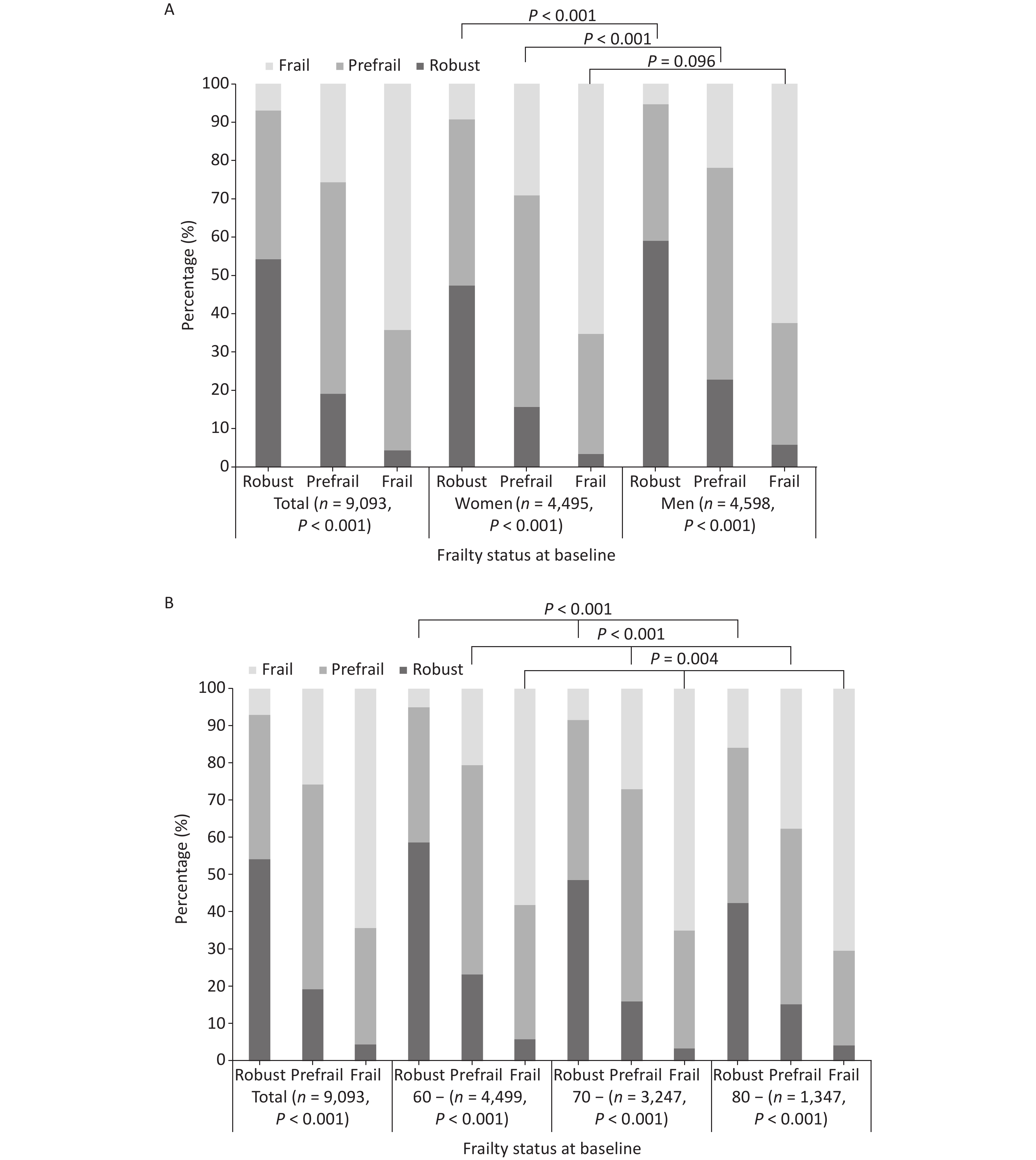
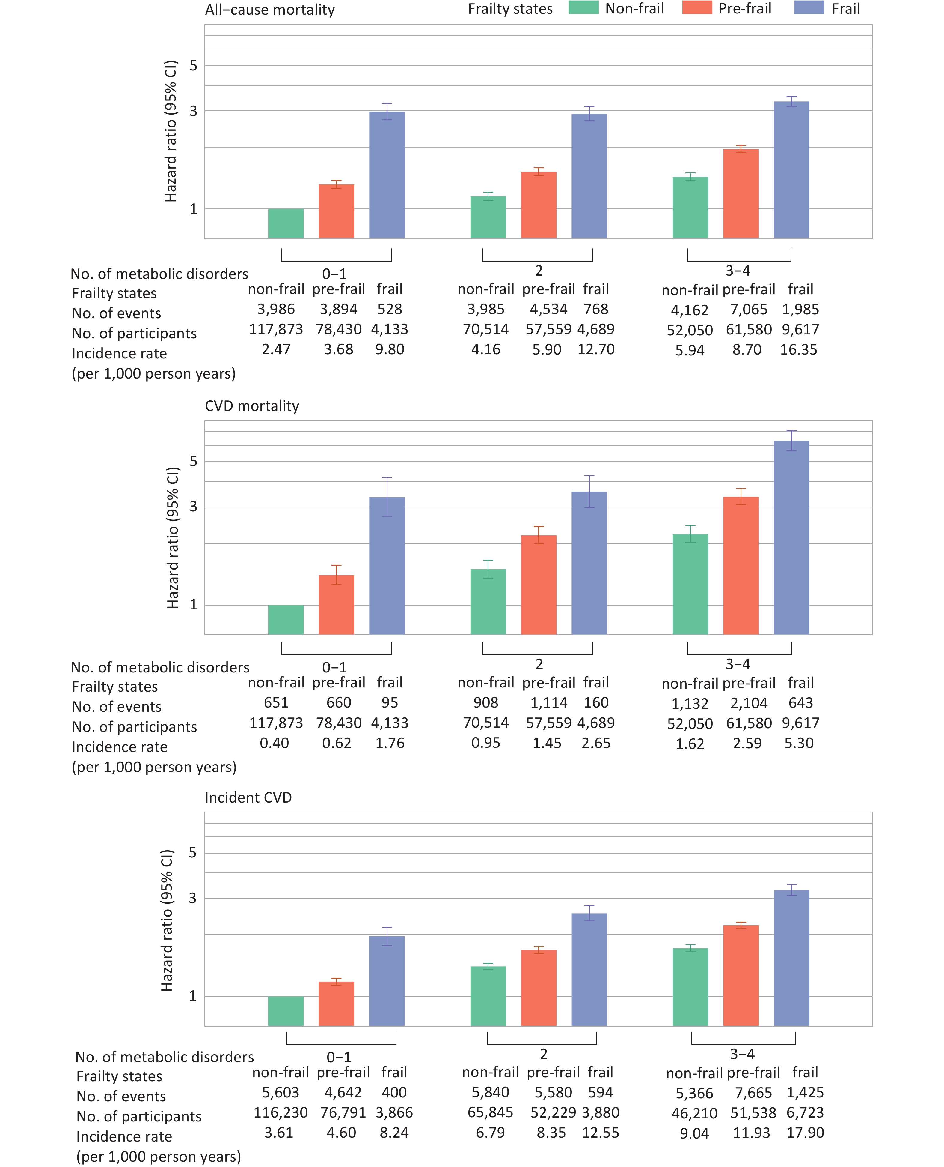
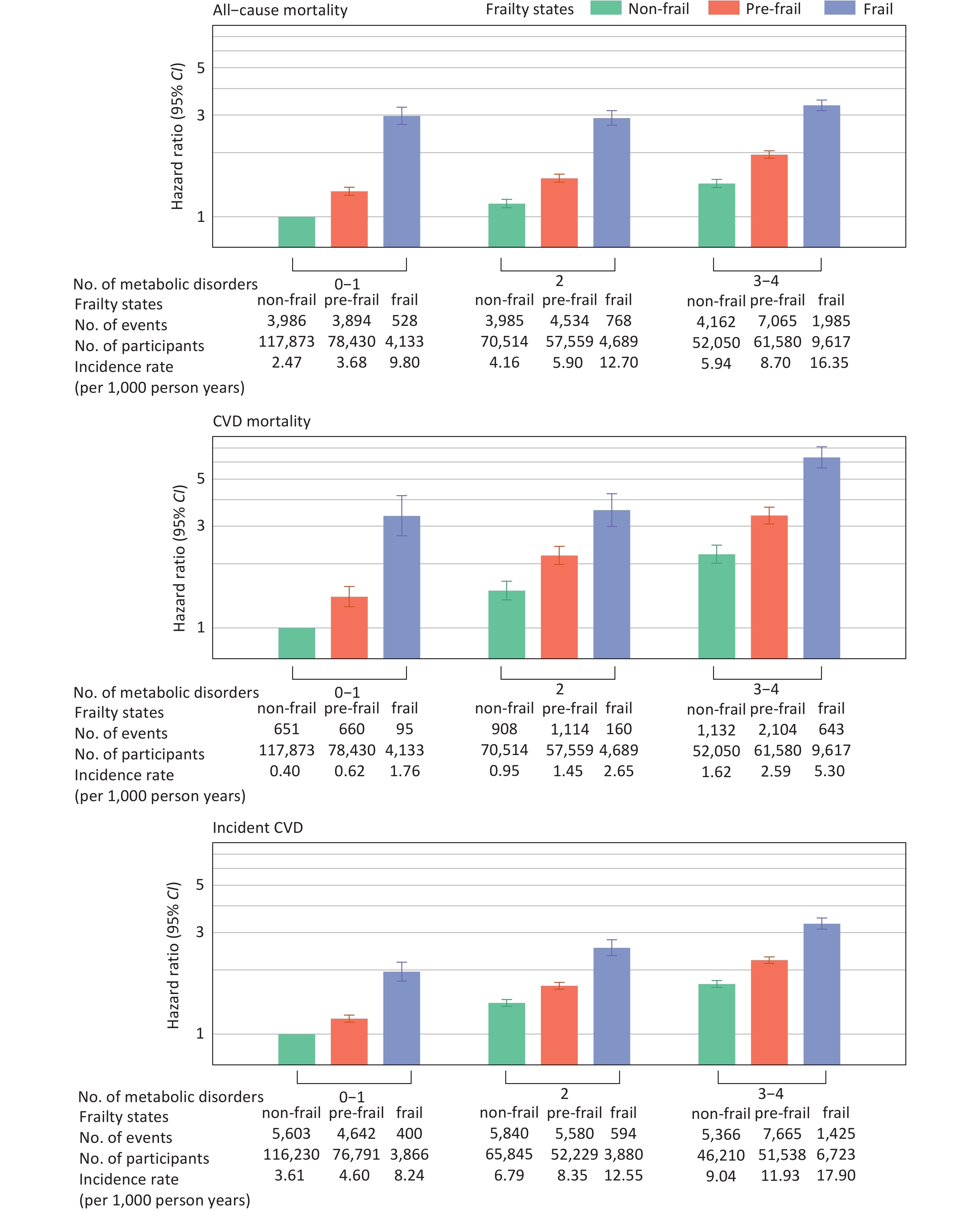
Objective To identify whether metabolic status mediates the associations between frailty and mortality and incident cardiovascular disease (CVD), and to assess of interactive or joint relationships between frailty and metabolic status on these outcomes. Methods In this prospective cohort study of 456,445 UK Biobank participants, frailty was assessed using five phenotype criteria. Metabolic status was scored (0–4) based on central obesity, hypertension, hyperglycemia, and dyslipidemia. Multivariable-adjusted Cox regression models were used to assess the associations between frailty and mortality and incident CVD. Results During a median follow-up of 13.8 years for mortality and 13.6 years for CVD, 30,907 deaths (7,467 CVD-related) and 37,115 incident CVD cases occurred. Frailty was associated with higher risks of all-cause mortality (hazard ratio [HR], 2.41; 95% confidence interval [CI], 2.31–2.51), CVD mortality (HR, 2.64; 95% CI, 2.43–2.87), and incident CVD (HR, 1.83; 95% CI, 1.75–1.91), compared with non-frail individuals. Metabolic status mediated 8.7%, 16.1%, and 16.4% of these associations, respectively. Frailty and metabolic status interacted multiplicatively for all-cause mortality (P-value for interaction < 0.001) and additively for CVD mortality [relative excess risk due to interaction (RERI), 1.78; 95% CI, 0.88–2.68] and incident CVD (RERI, 0.60; 95% CI, 0.33–0.86). Joint exposure to frailty and three to four metabolic disorders conferred 3.34-, 6.32-, and 3.30-fold risks of all-cause mortality, CVD mortality, and incident CVD, respectively, compared with metabolically healthy non-frail individuals. Conclusion This study highlights the need for integrated management strategies targeting both frailty and metabolic conditions to mitigate cardiovascular and mortality risks.
2025, 38(12): 1502-1509.
doi: 10.3967/bes2025.090
Objective We examined the associations between obesity-related indices and the risk of diabetes progression from prediabetes in older adults, comparing the differences in using the American Diabetes Association (ADA) and World Health Organization (WHO) criteria. Methods Data were obtained from the Healthy Aging Evaluation Longitudinal Study conducted in China. At baseline, prediabetes (in participants without diabetes) was classified based on fasting plasma glucose (FPG) levels using both criteria. Body mass index (BMI) and waist circumference (WC) were categorized according to data distribution and diagnostic cut-off values, respectively. Cox proportional hazards regression models were used to estimate the adjusted hazard ratios (aHRs) with 95% confidence intervals (CIs) for obesity-related indices and diabetes progression from prediabetes. Results Among the 1,127 participants classified as prediabetic according to the ADA criteria, 474 met the WHO criteria. Under ADA-defined prediabetes, the highest WC quartile (≥ 93 cm) was significantly associated with an increased diabetes risk (aHR 1.93 [1.06, 3.53, P < 0.05]), whereas BMI-related and cut-off-based abdominal obesity demonstrated no significant associations (P > 0.05). Under WHO-defined prediabetes, both the high tertile of WC (≥ 90 cm) and general obesity (BMI ≥ 28.0 kg/m2) were significantly associated with progression to diabetes (P < 0.05), with aHR 2.13 (1.06, 4.27) and 2.44 (1.19, 5.01), respectively. However, cut-off-based abdominal obesity and the high BMI tertile (≥ 25.75 kg/m2) were not significantly associated with diabetes progression (P > 0.05). Conclusion Elevated WC, rather than BMI-based indices or cut-off-based abdominal obesity, was significantly associated with diabetes progression according to the ADA-defined prediabetes criteria. However, both the evaluated WC and general obesity predicted progression to diabetes according to the WHO criteria.
2025, 38(12): 1510-1519.
doi: 10.3967/bes2025.064
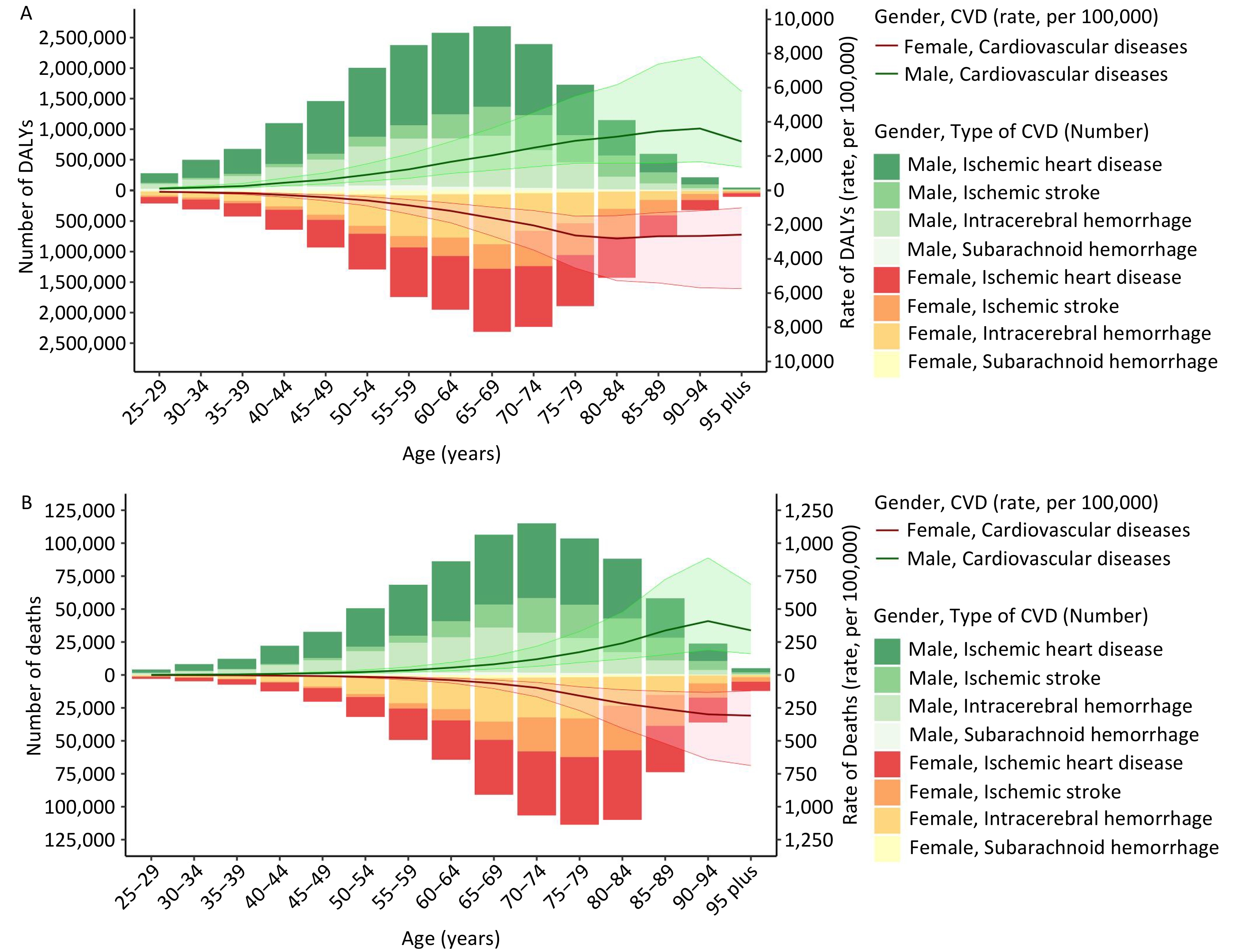
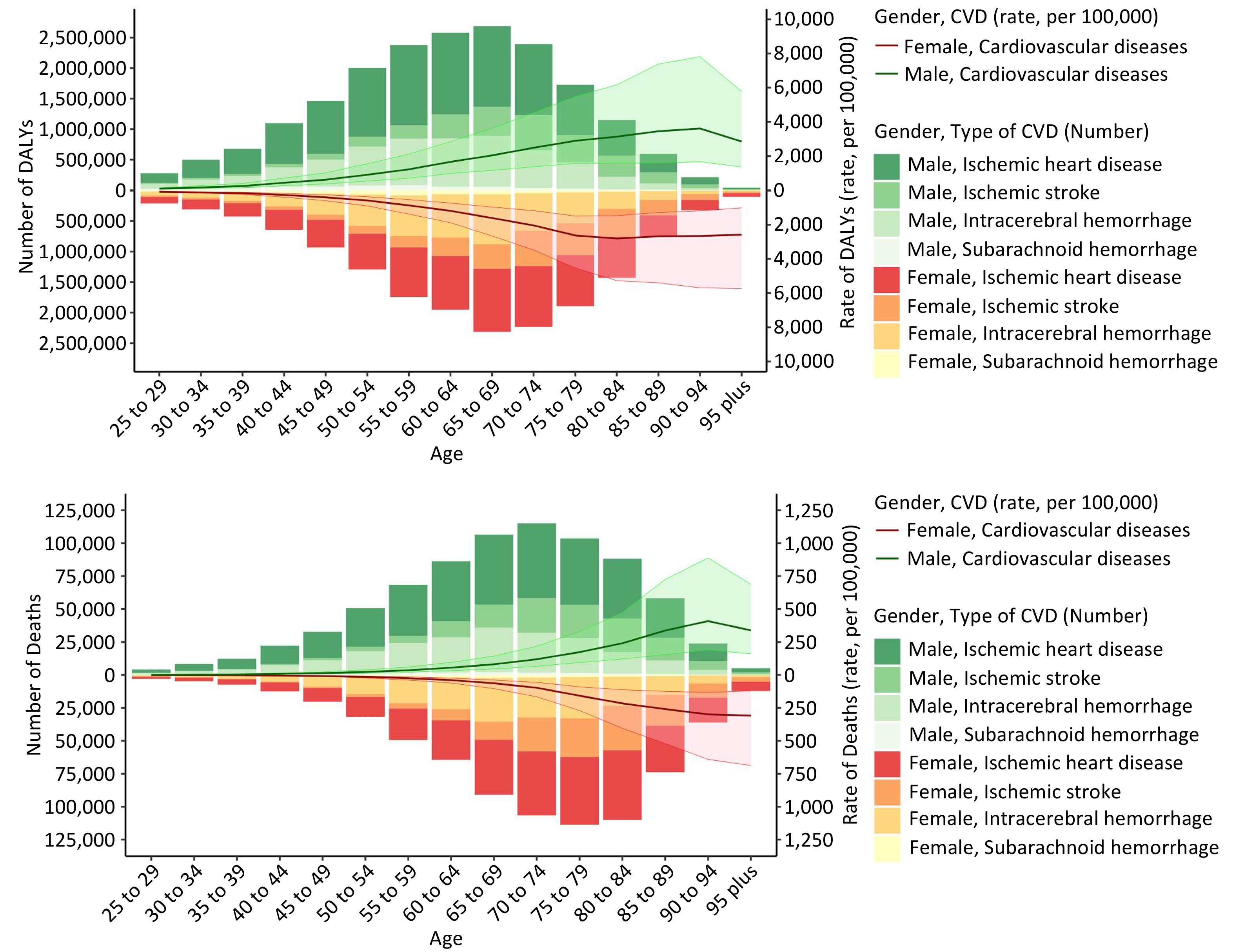
Objectives This study aimed to quantify the impact of major chronic diseases on changes in healthy life expectancy (HLE) from 2011 to 2020 in China using an age-specific disability weights (DW) estimation method. Methods HLE at age 60 (HLE60) was used as the indicator of HLE in China. Cause-specific mortality rates were obtained from the cause-of-death database of the National Health Commission. Self-reported disease and disability status were derived from the China Health and Retirement Longitudinal Study. A total of 55,861 participants were included for DW estimation. Rates of disability, which was assessed using the Activities of Daily Living questionnaires, were estimated using data from 5,465 participants in 2011 and 9,910 participants in 2020. Age-specific DWs were calculated using a Bayesian logistic regression model. Changes in HLE60 were decomposed into mortality and disability effects by cause, based on the estimated DWs. Results HLE60 in China increased by 0.83 years from 2011 to 2020. Ischemic heart disease (IHD) contributed the most to the decline in HLE60, remaining the leading cause of reduction in terms of mortality effects. Diabetes showed the greatest impact on HLE60 due to disability, followed by stroke. The largest sex disparities in HLE60 were associated with disability from arthritis. Conclusion HLE60 in China improved from 2011 to 2020 and IHD remained the leading contributor to its decline, particularly through increased mortality. Disabilities related to diabetes, stroke, and arthritis had significant negative impacts. These findings highlight the need to strengthen integrated chronic disease prevention and rehabilitation services at community health centers.
2025, 38(12): 1520-1528.
doi: 10.3967/bes2025.053
Objective Telomere length is a key aging biomarker, but its sex-specific impact on individualized life expectancy remains uncertain. This study explores sex differences in leukocyte telomere length (LTL) and individualized expected years of life lost (YLL). Methods A prospective cohort of 445,399 participants (203,731 males and 241,668 females) from the UK Biobank was analyzed. LTL values were log-transformed, and YLL was calculated using life tables. Multiple linear regression was applied to examine sex-specific associations. Results In males, each standard deviation (S.D.) increase in LTL was linked to a 0.965-year decrease in YLL (95% CI: –1.025, –0.900; P < 0.001). In females, longer LTL was related to a 0.102-year increase in YLL (95% CI: 0.057, 0.146; P < 0.001). Among postmenopausal females, LTL showed a protective effect similar to that in males (0.387-year decrease, 95% CI: −0.446, –0.328; P < 0.001), while premenopausal females exhibited a detrimental association (0.705-year increase, 95% CI: 0.625, 0.785; P < 0.001). Comparable trends were observed across major aging-related diseases, pointing to a consistent biological pattern. Conclusion The influence of LTL on life expectancy varies significantly by sex, with protective associations seen in males and postmenopausal females. This suggests hormonal involvement in telomere dynamics. The results support integrating sex-specific perspectives into aging and telomere research and clinical practice.
2025, 38(12): 1529-1543.
doi: 10.3967/bes2025.155
Objective To analyze trends in the depressive disorder burden across BRICS Plus countries and their associations with age, period, and cohort effects. Methods Prevalence, incidence, and disability-adjusted life years (DALYs) estimates of the depressive disorder burden were obtained from the Global Burden of Disease Study, 2021. This study further assessed the period and cohort effects on depressive disorders from 1992 to 2021 using an age-period-cohort model. Results In 2021, 152.6 million people had depressive disorders across the BRICS Plus countries, showing an increase of 85.6% from 1990, which caused 23.7 million DALYs. The age-standardized prevalence rate (ASPR) of depressive disorders declined by 4.1% from 1990 to 2019, followed by a substantial increase (11.3%) from 2019 to 2021. Furthermore, period and cohort effects showed that the depressive disorder burden increased over time and in the recent birth cohort. Meanwhile, the depressive disorder burden increased among adolescents, young adults, and older adults in the BRICS Plus group. Ultimately, projections for 2050 suggest a 150.0% increase in the ASPR. Conclusion This study revealed a heavy depressive disorder burden across BRICS Plus countries, especially among adolescents, young adults, and older adults. This highlights the need to strengthen specific public health strategies and policies targeting populations with different priorities.
The Chinese government promotes smoking cessation through smoking cessation clinics (SCCs). This study aimed to identify factors associated with relapse and provide evidence to inform interventions that reduce relapse risk. Participants were SCC patients aged ≥ 18 years who enrolled between June 2019 and December 2021, completed follow-up assessments at one and three months, and reported abstinence at one month. Short-term relapse was defined as self-reported smoking at the three-month follow-up. Treatments included counseling, first-line cessation medications, and traditional Chinese medicine (TCM). Logistic regression was used to identify factors associated with short-term relapse. Among 10,724 eligible SCC patients, 11.6% experienced short-term relapse. Factors positively associated with relapse included the number of previous quit attempts (1–5 attempts: OR = 1.422, 95% CI: 1.254–1.613, > 5 attempts: OR = 1.382, 95% CI: 1.057–1.808), high perceived difficulty in quitting (OR = 1.297, 95% CI: 1.061–1.586), and moderate (OR = 1.383, 95% CI: 1.174–1.629) or weak (OR = 1.517, 95% CI: 1.251–1.841) willingness to quit. Factors negatively associated with relapse included having a college degree or higher (OR = 0.796; 95% CI: 0.650–0.973), high confidence in quitting (OR = 0.786; 95% CI: 0.629–0.983), and use of TCM (OR = 0.276; 95% CI: 0.158–0.482). Enhancing self-efficacy in quitting appears crucial for preventing short-term relapse. The use of TCM may reduce relapse risk and warrants further investigation.
2015, 28(1): 57-71.
doi: 10.3967/bes2015.006
2022, 35(7): 573-603.
doi: 10.3967/bes2022.079
2023, 36(8): 669-701.
doi: 10.3967/bes2023.106
2018, 31(2): 87-96.
doi: 10.3967/bes2018.011
2012, 25(3): 317-324.
doi: 10.3967/0895-3988.2012.03.010
2019, 32(8): 559-570.
doi: 10.3967/bes2019.074
2014, 27(8): 606-613.
doi: 10.3967/bes2014.093
2018, 31(3): 208-214.
doi: 10.3967/bes2018.026
2003, 16(3): 246-255.
2019, 32(9): 659-672.
doi: 10.3967/bes2019.085
2022, 35(5): 381-392.
doi: 10.3967/bes2022.054
2022, 35(7): 648-651.
doi: 10.3967/bes2022.084
2016, 29(3): 212-218.
doi: 10.3967/bes2016.026
2018, 31(9): 637-644.
doi: 10.3967/bes2018.088
2024, 37(9): 949-992.
doi: 10.3967/bes2024.162
2019, 32(8): 578-591.
doi: 10.3967/bes2019.076
2019, 32(10): 769-778.
doi: 10.3967/bes2019.096
2017, 30(5): 384-389.
doi: 10.3967/bes2017.051
Current Issue
-
2024 Impact Factor 4.1
-
2024 Journal Citation Reports





Quick Links