2024 Vol. 37, No. 1

Select articles
封面
2024-1 Cover
2024, 37(1)
2024-1 Contents
2024, 37(1): 1-2.
Seizing Opportunities for Further Advancements — Address at the 35th Anniversary Symposium of BES
SHEN Hong Bing
2024, 37(1): 1-2. doi: 10.3967/bes2024.001
Correlation between Combined Urinary Metal Exposure and Grip Strength under Three Statistical Models: A Cross-sectional Study in Rural Guangxi
LIANG Yu Jian, RONG Jia Hui, WANG Xue Xiu, CAI Jian Sheng, QIN Li Dong, LIU Qiu Mei, TANG Xu, MO Xiao Ting, WEI Yan Fei, LIN Yin Xia, HUANG Shen Xiang, LUO Ting Yu, GOU Ruo Yu, CAO Jie Jing, HUANG Chu Wu, LU Yu Fu, QIN Jian, ZHANG Zhi Yong
2024, 37(1): 3-18. doi: 10.3967/bes2024.002
  Objective   This study aimed to investigate the potential relationship between urinary metals copper (Cu), arsenic (As), strontium (Sr), barium (Ba), iron (Fe), lead (Pb) and manganese (Mn) and grip strength.  Methods   We used linear regression models, quantile g-computation and Bayesian kernel machine regression (BKMR) to assess the relationship between metals and grip strength.  Results   In the multimetal linear regression, Cu (β = −2.119), As (β = −1.318), Sr (β = −2.480), Ba (β = 0.781), Fe (β = 1.130) and Mn (β = −0.404) were significantly correlated with grip strength (P < 0.05). The results of the quantile g-computation showed that the risk of occurrence of grip strength reduction was −1.007 (95% confidence interval: −1.362, −0.652; P < 0.001) when each quartile of the mixture of the seven metals was increased. Bayesian kernel function regression model analysis showed that mixtures of the seven metals had a negative overall effect on grip strength, with Cu, As and Sr being negatively associated with grip strength levels. In the total population, potential interactions were observed between As and Mn and between Cu and Mn (Pinteractions of 0.003 and 0.018, respectively).  Conclusion   In summary, this study suggests that combined exposure to metal mixtures is negatively associated with grip strength. Cu, Sr and As were negatively correlated with grip strength levels, and there were potential interactions between As and Mn and between Cu and Mn.
Effects of Bisphenol A and Its Substitute, Bisphenol F, on the Gut Microbiota in Mice
MENG Li Ying, TAO Wen Fu, LI Jing, ZHU Min, ZHONG De Bin, ZHOU Jing, QIN Xue, WEI Rong Guo
2024, 37(1): 19-30. doi: 10.3967/bes2024.003
  Objective  The aim of this study was to assess the impact of bisphenol A (BPA) and its substitute, bisphenol F (BPF), on the colonic fecal community structure and function of mice.  Methods  We exposed 6–8-week-old male C57BL/6 mice to 5 mg/(kg∙day) and 50 μg/(kg∙day) of BPA or BPF for 14 days. Fecal samples from the colon were analyzed using 16S rRNA sequencing.  Results  Gut microbiome community richness and diversity, species composition, and function were significantly altered in mice exposed to BPA or BPF. This change was characterized by elevated levels of Ruminococcaceae UCG-010 and Oscillibacter and decreased levels of Prevotella 9 and Streptococcus. Additionally, pathways related to carbohydrate and amino acid metabolism showed substantial enrichment.  Conclusion  Mice exposed to different BP analogs exhibited distinct gut bacterial community richness, composition, and related metabolic pathways. Considering the essential role of gut bacteria in maintaining intestinal homeostasis, our study highlights the intestinal toxicity of BPs in vertebrates.
The Uptake and Distribution Evidence of Nano- and Microplastics in vivo after a Single High Dose of Oral Exposure
HONG Tao, SUN Wei, DENG Yuan, LYU Jian Da, JIN Cui Hong, BAI Ying Long, NA Jun, ZHANG Rui, GAO Yuan, PAN Guo Wei, YANG Zuo Sen, YAN Ling Jun
2024, 37(1): 31-41. doi: 10.3967/bes2024.004
  Objective   Tissue uptake and distribution of nano-/microplastics was studied at a single high dose by gavage in vivo.  Methods   Fluorescent microspheres (100 nm, 3 μm, and 10 μm) were given once at a dose of 200 mg/(kg∙body weight). The fluorescence intensity (FI) in observed organs was measured using the IVIS Spectrum at 0.5, 1, 2, and 4 h after administration. Histopathology was performed to corroborate these findings.  Results   In the 100 nm group, the FI of the stomach and small intestine were highest at 0.5 h, and the FI of the large intestine, excrement, lung, kidney, liver, and skeletal muscles were highest at 4 h compared with the control group (P < 0.05). In the 3 μm group, the FI only increased in the lung at 2 h (P < 0.05). In the 10 μm group, the FI increased in the large intestine and excrement at 2 h, and in the kidney at 4 h (P < 0.05). The presence of nano-/microplastics in tissues was further verified by histopathology. The peak time of nanoplastic absorption in blood was confirmed.  Conclusion   Nanoplastics translocated rapidly to observed organs/tissues through blood circulation; however, only small amounts of MPs could penetrate the organs.
The Effect and Mechanism of Fructus lycii on Improvement of Exercise Fatigue Using a Network Pharmacological Approach with in vitro Experimental Verification
JI Xiao Ning, LIU Zhao Ping, ZHANG Chao Zheng, CHEN Min, LIANG Jiang, LU Jiang, ZHANG Lei
2024, 37(1): 42-53. doi: 10.3967/bes2024.005
  Objective  This study aimed to investigate the effect and underlying mechanism of Fructus lycii in improving exercise fatigue.  Methods  A network pharmacological approach was used to explore potential mechanisms of action of Fructus lycii. Skeletal muscle C2C12 cells and immunofluorescence were employed to verify the effect and mechanism of the representative components in Fructus lycii predicted by network pharmacological analysis.  Results  Six potential active components, namely quercetin, β-sitosterol, stigmasterol, 7-O-methylluteolin-6-C-beta-glucoside_qt, atropine, and glycitein, were identified to have potency in improving exercise fatigue via multiple pathways, such as the PI3K-Akt, neuroactive ligand-receptor interaction, IL-17, TNF, and MAPK signaling pathways. The immunofluorescence results indicated that quercetin, a significant active component in Fructus lycii, increased the mean staining area of 2-NBDG, TMRM, and MitoTracker, and decreased the area of CellRox compared to the control. Furthermore, the protein expression levels of p-38 MAPK, p-MAPK, p-JNK, p-PI3K, and p-AKT markedly increased after quercetin treatment.  Conclusion  Fructus lycii might alleviate exercise fatigue through multiple components and pathways. Among these, quercetin appears to improve exercise fatigue by enhancing energy metabolism and reducing oxidative stress. The PI3K-AKT and MAPK signaling pathways also appear to play a role in this process.
Quercetin Alleviates Lipopolysaccharide-Induced Cardiac Inflammation via Inhibiting Autophagy and Programmed Cell Death
YU Jin Hai, HU Guo Liang, GUO Xiao Quan, CAO Hua Bin, XIA Zhao Fei, AMIN Buhe
2024, 37(1): 54-70. doi: 10.3967/bes2024.006
  Objective  The aim of this study is to explore the potential modulatory role of quercetin against Endotoxin or lipopolysaccharide (LPS) induced septic cardiac dysfunction.  Methods  Specific pathogen-free chicken embryos (n = 120) were allocated untreated control, phosphate buffer solution (PBS) vehicle, PBS with ethanol vehicle, LPS (500 ng/egg), LPS with quercetin treatment (10, 20, or 40 nmol/egg, respectively), Quercetin groups (10, 20, or 40 nmol/egg). Fifteen-day-old embryonated eggs were inoculated with abovementioned solutions via the allantoic cavity. At embryonic day 19, the hearts of the embryos were collected for histopathological examination, RNA extraction, real-time polymerase chain reaction, immunohistochemical investigations, and Western blotting.  Results  They demonstrated that the heart presented inflammatory responses after LPS induction. The LPS-induced higher mRNA expressions of inflammation-related factors (TLR4, TNFα, MYD88, NF-κB1, IFNγ, IL-1β, IL-8, IL-6, IL-10, p38, MMP3, and MMP9) were blocked by quercetin with three dosages. Quercetin significantly decreased immunopositivity to TLR4 and MMP9 in the treatment group when compared with the LPS group. Quercetin significantly decreased protein expressions of TLR4, IFNγ, MMP3, and MMP9 when compared with the LPS group. Quercetin treatment prevented LPS-induced increase in the mRNA expression of Claudin 1 and ZO-1, and significantly decreased protein expression of claudin 1 when compared with the LPS group. Quercetin significantly downregulated autophagy-related gene expressions (PPARα, SGLT1, APOA4, AMPKα1, AMPKα2, ATG5, ATG7, Beclin-1, and LC3B) and programmed cell death (Fas, Bcl-2, CASP1, CASP12, CASP3, and RIPK1) after LPS induction. Quercetin significantly decreased immunopositivity to APOA4, AMPKα2, and LC3-II/LC3-I in the treatment group when compared with the LPS group. Quercetin significantly decreased protein expressions of AMPKα1, LC3-I, and LC3-II. Quercetin significantly decreased the protein expression to CASP1 and CASP3 by immunohistochemical investigation or Western blotting in treatment group when compared with LPS group.  Conclusion  Quercetin alleviates cardiac inflammation induced by LPS through modulating autophagy, programmed cell death, and myocardiocytes permeability.
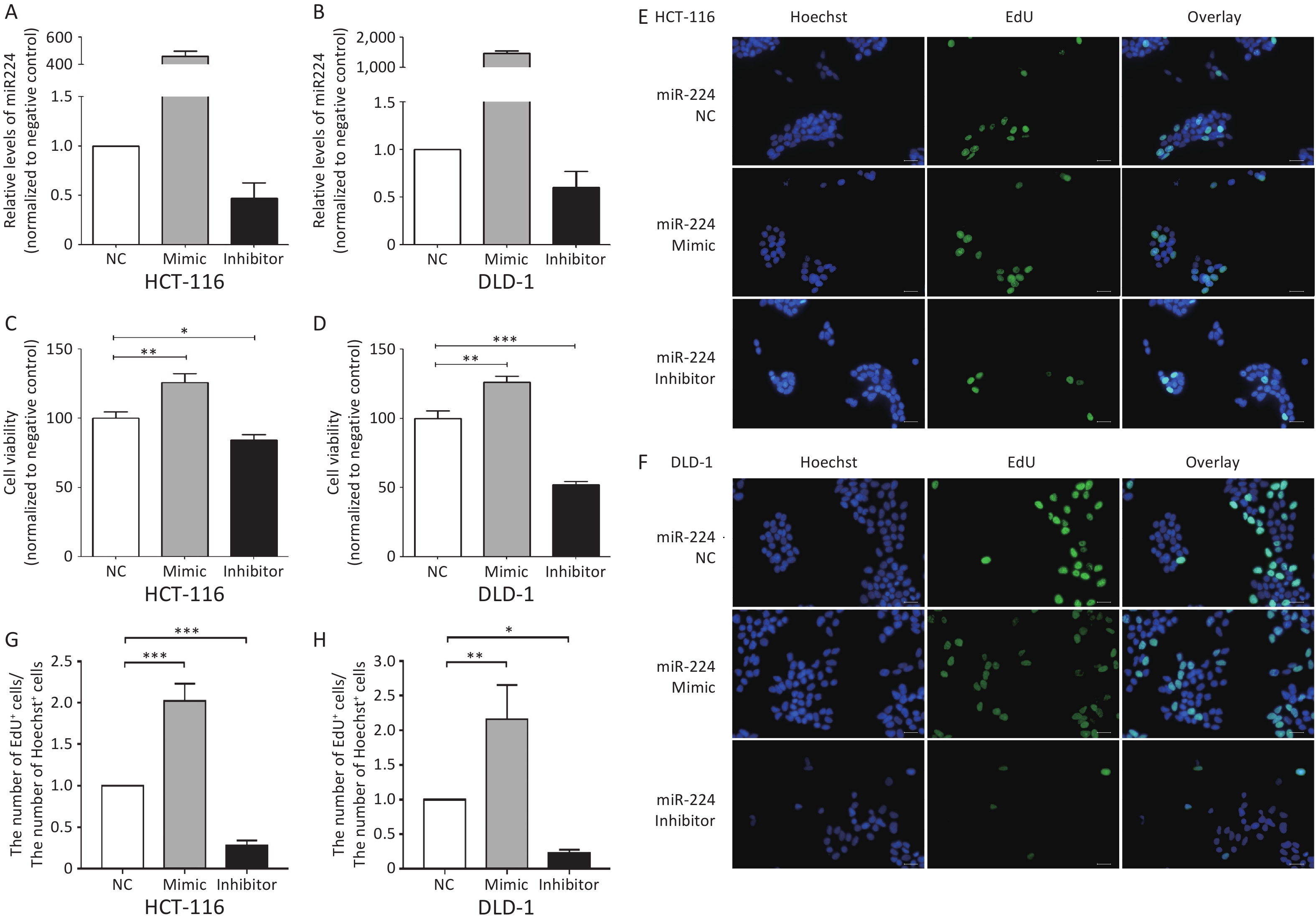
Exosome-Transmitted miR-224-5p Promotes Colorectal Cancer Cell Proliferation via Targeting ULK2 in p53-Dependent Manner
YANG Le Mei, ZHENG Qi, LIU Xiao Jia, LI Xian Xian, Veronica Lim, CHEN Qi, ZHAO Zhong Hua, WANG Shu Yang
2024, 37(1): 71-84. doi: 10.3967/bes2023.144
  Objective  To investigate the role and molecular mechanism of exosomal miR-224-5p in colorectal cancer (CRC).  Methods  The miR-224-5p expression in CRC patient tissues and cell-derived exosomes was measured by laser capture microdissection and qRT-PCR, respectively. Dual-luciferase reporter gene assay was used to determine the target gene of miR-224-5p. The protein expressions of p53 and unc-51 like kinase 2 (ULK2) in CRC cells were detected by western blot. Flow cytometry was used to detect cell cycle and apoptosis. Cell proliferation was measured by CCK8 and EdU assay.  Results  The miR-224-5p expression was upregulated in CRC tissues and increased progressively with the rise of CRC stage. CRC cells secreted extracellular miR-224-5p mainly in an exosome-dependent manner, and then miR-224-5p could be transferred to surrounding tumor cells to regulate cell proliferation in the form of autocrine or paracrine. Moreover, ULK2 was characterized as a direct target of miR-224-5p and was downregulated in CRC tissues. Interestingly, ULK2 inhibited CRC cell proliferation in a p53-dependent manner. Furthermore, exosome-derived miR-224-5p partially reversed the proliferation regulation of ULK2 on CRC cells.  Conclusion  Our findings demonstrate that exosome-transmitted miR-224-5p promotes p53-dependent cell proliferation by targeting ULK2 in CRC, which may offer promising targets for CRC prevention and therapy.
Risk Factors of Depression Screened by Two-Sample Mendelian Randomization Analysis: A Systematic Review
WANG Han Lin, XUE Yan Feng, CUI Bao Qiu, LIU Hong, SHEN Xin Xin
2024, 37(1): 85-95. doi: 10.3967/bes2024.007
  Objective  This study explored the potentially modifiable factors for depression and major depressive disorder (MDD) from the MR-Base database and further evaluated the associations between drug targets with MDD.  Methods  We analyzed two-sample of Mendelian randomization (2SMR) using genetic variant depression (n = 113,154) and MDD (n = 208,811) from Genome-Wide Association Studies (GWAS). Separate calculations were performed with modifiable risk factors from MR-Base for 1,001 genomes. The MR analysis was performed by screening drug targets with MDD in the DrugBank database to explore the therapeutic targets for MDD. Inverse variance weighted (IVW), fixed-effect inverse variance weighted (FE-IVW), MR-Egger, weighted median, and weighted mode were used for complementary calculation.  Results  The potential causal relationship between modifiable risk factors and depression contained 459 results for depression and 424 for MDD. Also, the associations between drug targets and MDD showed that SLC6A4, GRIN2A, GRIN2C, SCN10A, and IL1B expression are associated with an increased risk of depression. In contrast, ADRB1, CHRNA3, HTR3A, GSTP1, and GABRG2 genes are candidate protective factors against depression.  Conclusion  This study identified the risk factors causally associated with depression and MDD, and estimated 10 drug targets with significant impact on MDD, providing essential information for formulating strategies to prevent and treat depression.
Prevalence of Anemia in Patients with Diabetes Mellitus: A Systematic Review and Meta-Analysis
Monireh Faghir-Ganji, Narjes Abdolmohammadi, Maryam Nikbina, Alireza Amanollahi, Alireza Ansari-Moghaddam, Rozhan Khezri, Hamidreza Baradaran
2024, 37(1): 96-107. doi: 10.3967/bes2024.008
  Objective  Anemia is a common public health concern in patients with type 2 diabetes worldwide. This study aimed to identify the prevalence of anemia among patients with diabetes.  Methods  Electronic databases, including PubMed, Scopus, Web of Sciences, and Google Scholar, were searched systematically for studies published between 2010 and 2021. After removing duplicates and inappropriate reports, the remaining manuscripts were reviewed and appraised using theNewcastle-Ottawa Scale (NOS) tool. A random-effects model was used to calculate the pooled estimates of the extracted data using Stata version 17. Heterogeneity of the studies was assessed using the Q statistic.  Results  A total of 51 articles containing information on 26,485 patients with diabetes were included in this study. The articles were mainly from Asia (58.82%) and Africa (35.29%). The overall prevalence of anemia was 35.45% (95% CI: 30.30–40.76), with no evidence of heterogeneity by sex. Among the two continents with the highest number of studies, the prevalence of anemia in patients with diabetes was significantly higher in Asia [40.02; 95% CI: 32.72–47.54] compared to Africa [28.46; 95% CI: 21.90–35.50] (P for heterogeneity = 0.029). Moreover, there has been an increasing trend in the prevalence of anemia in patients with diabetes over time, from [15.28; 95% CI: 9.83–22.21] in 2012 to [40.70; 95% CI: 10.21–75.93] in 2022.  Conclusion  Globally, approximately 4 in 10 patients with diabetes suffer from anemia. Therefore, routine anemia screening and control programs every 3 months might be useful in improving the quality of life of these patients.
Predicting the Risk of Arterial Stiffness in Coal Miners Based on Different Machine Learning Models
CHEN Qian Wei, HUANG Xue Zan, DING Yu, ZHU Feng Ren, WANG Jia, ZOU Yuan Jie, DU Yuan Zhen, ZHANG Ya Jun, HUI Zi Wen, ZHU Feng Lin, MU Min
2024, 37(1): 108-111. doi: 10.3967/bes2024.009
Joint Effects of Multipollutant Mixtures on Mortality in Chengdu, China
ZHANG Ying, TIAN Qi Qi, HU Wen Dong, ZHANG Shao Bo, WANG Shi Gong, ZHENG Can Jun
2024, 37(1): 112-116. doi: 10.3967/bes2024.010
Metallothionein 1E Alleviates Cadmium-induced Renal Cytotoxicity through Promoting Mitochondrial Functional Recovery
Si Hui WEN, Lu Bei LI, Hui Dan HUANG, Ying XIE, Lei LUO
2024, 37(1): 117-121. doi: 10.3967/bes2024.011

  ‎

Prognostic Nutritional Index Associates with the Severity of Silicosis: A Study from a Tertiary Class A Prevention and Treatment Institute for Occupational Diseases in China
HE La Gu, LIANG Yun Lai, YANG Lu Qi, YUAN Hua Min
2024, 37(1): 122-126. doi: 10.3967/bes2024.012
Assessing Dietary Consumption of Sodium and Potassium in China through Wastewater Analysis
TAN Dong Qin, LIANG Yi, GUO Ting, LI Yan Ying, SONG Yong Xin, WANG De Gao
2024, 37(1): 127-131. doi: 10.3967/bes2024.013