2025 Vol. 38, No. 2

Cover
2025-2 Cover
2025, 38(2)
2025-2 Contents
2025, 38(2): 1-2.
Perspective
The Impacts of Climate Change on the Environment and Human Health in China: A Call for more Ambitious Action
Shilu Tong, Yu Wang, Yonglong Lu, Cunde Xiao, Qiyong Liu, Qi Zhao, Cunrui Huang, Jiayu Xu, Ning Kang, Tong Zhu, Dahe Qin, Ying Xu, Buda Su, Xiaoming Shi
2025, 38(2): 127-143. doi: 10.3967/bes2025.016
As global greenhouse gases continue rising, the urgency of more ambitious action is clearer than ever before. China is the world’s biggest emitter of greenhouse gases and one of the countries affected most by climate change. The evidence about the impacts of climate change on the environment and human health may encourage China to take more decisive action to mitigate greenhouse gas emissions and adapt to climate impacts. This article aimed to review the evidence of environmental damages and health risks posed by climate change and to provide a new science-based perspective for the delivery of sustainable development goals. Over recent decades, China has experienced a strong warming pattern with a growing frequency of extreme weather events, and the impacts of climate change on China’s environment and human health have been consistently observed, with increasing O3 air pollution, decreases in water resources and availability, land degradation, and increased risks for both communicable and non-communicable diseases. Therefore, China’s climate policy should target the key factors driving climate change and scale up strategic measures to curb carbon emissions and adapt to inevitable increasing climate impacts. It provides new insights for not only China but also other countries, particularly developing and emerging economies, to ensure climate and environmental sustainability whilst pursuing economic growth.
Original Article
Association between Organochlorine Exposures and Lung Functions Modified by Thyroid Hormones and Mediated by Inflammatory Factors among Healthy Older Adults
Xiaojie Guo, Huimin Ren, Jiran Zhang, Xiao Ma, Shilu Tong, Song Tang, Chen Mao, Xiaoming Shi
2025, 38(2): 144-153. doi: 10.3967/bes2025.015
  Objective  To examine the mechanistic of organochlorine-associated changes in lung function.  Methods  This study investigated 76 healthy older adults in Jinan, Shandong Province, over a five-month period. Personal exposure to organochlorines was quantified using wearable passive samplers, while inflammatory factors and thyroid hormones were analyzed from blood samples. Participants’ lung function was evaluated. After stratifying participants according to their thyroid hormone levels, we analyzed the differential effects of organochlorine exposure on lung function and inflammatory factors across the low and high thyroid hormone groups. Mediation analysis was further conducted to elucidate the relationships among organochlorine exposures, inflammatory factors, and lung function.  Results  Bis (2-chloro-1-methylethyl) ether (BCIE), was negatively associated with forced vital capacity (FVC, –2.05%, 95% CI: –3.11% to –0.97%), and associated with changes in inflammatory factors such as interleukin (IL)-2, IL-7, IL-8, and IL-13 in the low thyroid hormone group. The mediation analysis indicated a mediating effect of IL-2 (15.63%, 95% CI: 0.91% to 44.64%) and IL-13 (13.94%, 95% CI: 0.52% to 41.07%) in the association between BCIE exposure and FVC.  Conclusion  Lung function and inflammatory factors exhibited an increased sensitivity to organochlorine exposure at lower thyroid hormone levels, with inflammatory factors potentially mediating the adverse effects of organochlorines on lung function.
Association of Co-Exposure to Polycyclic Aromatic Hydrocarbons and Metal(loid)s with the Risk of Neural Tube Defects: A Case-Control Study in Northern China
Xiaoqian Jia, Yuan Li, Lei Jin, Lailai Yan, Yali Zhang, Jufen Liu, Le Zhang, Linlin Wang, Aiguo Ren, Zhiwen Li
2025, 38(2): 154-166. doi: 10.3967/bes2024.130
    Objective    Exposure to polycyclic aromatic hydrocarbons (PAHs) or metal(loid)s individually has been associated with neural tube defects (NTDs). However, the impacts of PAH and metal(loid) co-exposure and potential interaction effects on NTD risk remain unclear. We conducted a case-control study in China among population with a high prevalence of NTDs to investigate the combined effects of PAH and metal(loid) exposures on the risk of NTD.    Methods    Cases included 80 women who gave birth to offspring with NTDs, whereas controls were 50 women who delivered infants with no congenital malformations. We analyzed the levels of placental PAHs using gas chromatography and mass spectrometry, PAH-DNA adducts with 32P-post-labeling method, and metal(loid)s with an inductively coupled plasma mass spectrometer. Unconditional logistic regression was employed to estimate the associations between individual exposures and NTDs. Least absolute shrinkage and selection operator (LASSO) penalized regression models were used to select a subset of exposures, while additive interaction models were used to identify interaction effects.    Results    In the single-exposure models, we found that eight PAHs, PAH-DNA adducts, and 28 metal(loid)s were associated with NTDs. Pyrene, selenium, molybdenum, cadmium, uranium, and rubidium were selected through LASSO regression and were statistically associated with NTDs in the multiple-exposure models. Women with high levels of pyrene and molybdenum or pyrene and selenium exhibited significantly increased risk of having offspring with NTDs, indicating that these combinations may have synergistic effects on the risk of NTDs.    Conclusion    Our findings suggest that individual PAHs and metal(loid)s, as well as their interactions, may be associated with the risk of NTDs, which warrants further investigation.
Causal Associations between Particulate Matter 2.5 (PM2.5), PM2.5 Absorbance, and Inflammatory Bowel Disease Risk: Evidence from a Two-Sample Mendelian Randomization Study
Xu Zhang, Zhimeng Wu, Lu Zhang, Binglong Xin, Xiangrui Wang, Xinlan Lu, Guifang Lu, Mudan Ren, Shuixiang He, Yarui Li
2025, 38(2): 167-177. doi: 10.3967/bes2024.142
  Objective   Several epidemiological observational studies have related particulate matter (PM) exposure to Inflammatory bowel disease (IBD), but many confounding factors make it difficult to draw causal links from observational studies. The objective of this study was to explore the causal association between PM2.5 exposure, its absorbance, and IBD.  Methods   We assessed the association of PM2.5 and PM2.5 absorbance with the two primary forms of IBD (Crohn’s disease [CD] and ulcerative colitis [UC]) using Mendelian randomization (MR) to explore the causal relationship. We conducted two-sample MR analyses with aggregated data from the UK Biobank genome-wide association study. Single-nucleotide polymorphisms linked with PM2.5 concentrations or their absorbance were used as instrumental variables (IVs). We used inverse variance weighting (IVW) as the primary analytical approach and four other standard methods as supplementary analyses for quality control.  Results   The results of MR demonstrated that PM2.5 had an adverse influence on UC risk (odds ratio [OR] = 1.010; 95% confidence interval [CI] = 1.001–1.019, P = 0.020). Meanwhile, the results of IVW showed that PM2.5 absorbance was also causally associated with UC (OR = 1.012; 95% CI = 1.004–1.019, P = 0.002). We observed no causal relationship between PM2.5, PM2.5 absorbance, and CD. The results of sensitivity analysis indicated the absence of heterogeneity or pleiotropy, ensuring the reliability of MR results.  Conclusion   Based on two-sample MR analyses, there are potential positive causal relationships between PM2.5, PM2.5 absorbance, and UC.
Effects of Hot Night Exposure on Human Semen Quality: A Multicenter Population-Based Study
Tingting Dai, Ting Xu, Qiling Wang, Haobo Ni, Chunying Song, Yushan Li, Fuping Li, Tianqing Meng, Huiqiang Sheng, Lingxi Wang, Xiaoyan Cai, Lina Xiao, Xiaolin Yu, Qinghui Zeng, Pi Guo, Xinzong Zhang
2025, 38(2): 178-193. doi: 10.3967/bes2024.131
  Objective  To explore and quantify the association of hot night exposure during the sperm development period (0–90 lag days) with semen quality.  Methods  A total of 6,640 male sperm donors from 6 human sperm banks in China during 2014–2020 were recruited in this multicenter study. Two indices (i.e., hot night excess [HNE] and hot night duration [HND]) were used to estimate the heat intensity and duration during nighttime. Linear mixed models were used to examine the association between hot nights and semen quality parameters.  Results  The exposure-response relationship revealed that HNE and HND during 0–90 days before semen collection had a significantly inverse association with sperm motility. Specifically, a 1 °C increase in HNE was associated with decreased sperm progressive motility of 0.0090 (95% confidence interval [CI]: –0.0147, –0.0033) and decreased total motility of 0.0094 (95% CI: –0.0160, –0.0029). HND was significantly associated with reduced sperm progressive motility and total motility of 0.0021 (95% CI: –0.0040, –0.0003) and 0.0023 (95% CI: –0.0043, –0.0002), respectively. Consistent results were observed at different temperature thresholds on hot nights.  Conclusion  Our findings highlight the need to mitigate nocturnal heat exposure during spermatogenesis to maintain optimal semen quality.
Separate and Combained Associations of PM2.5 Exposure and Smoking with Dementia and Cognitive Impairment
Lu Cui, Zhihui Wang, Yuhong Liu, Linlin Ma, Shige Qi, Ran An, Xi Chen, Haoyan Guo, Yuxiang Yan
2025, 38(2): 194-205. doi: 10.3967/bes2024.181
  Objective   The results of limited studies on the relationship between environmental pollution and dementia have been contradictory. We analyzed the combined effects of PM2.5 and smoking on the prevalence of dementia and cognitive impairment in an elderly community-dwelling Chinese population.   Methods   We assessed 24,117 individuals along with the annual average PM2.5 concentrations from 2012 to 2016. Dementia was confirmed in the baseline survey at a qualified clinical facility, and newly suspected dementia was assessed in 2017, after excluding cases of suspected dementia in 2015. National census data were used to weight the sample data to reflect the entire population in China, with multiple logistic regression performed to analyze the combined effects of PM2.5 and smoking frequency on dementia and cognitive impairment.   Results   Individuals exposed to the highest PM2.5 concentration and smoked daily were at higher risk of dementia than those in the lowest PM2.5 concentration group (OR, 1.603; 95% CI [1.626−1.635], P < 0.0001) and in the nonsmoking group (OR, 1.248; 95% CI [1.244−1.252]; P < 0.0001). Moderate PM2.5 exposure and occasional smoking together increased the short-term risk of cognitive impairment. High-level PM2.5 exposure and smoking were associated with an increased risk of dementia, so more efforts are needed to reduce this risk through environmental protection and antismoking campaigns.   Conclusion   High-level PM2.5 exposure and smoking were associated with an increased risk of dementia. Lowering the ambient PM2.5, and smoking cessation are recommended to promote health.
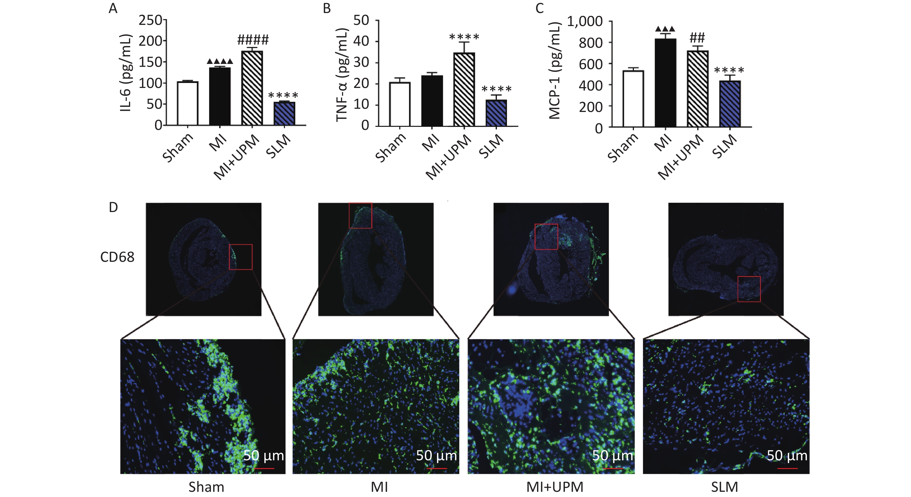
Shenlian Extract Protects against Ultrafine Particulate Matter-Aggravated Myocardial Ischemic Injury by Inhibiting Inflammation and Cell Apoptosis
Shuiqing Qu, Yan Liang, Shuoqiu Deng, Yu Li, Yue Dai, Chengcheng Liu, Tuo Liu, Luqi Wang, Lina Chen, Yujie Li
2025, 38(2): 206-218. doi: 10.3967/bes2024.137
  Objective  Emerging evidence suggests that exposure to ultrafine particulate matter (UPM, aerodynamic diameter < 0.1 µm) is associated with adverse cardiovascular events. Previous studies have found that Shenlian (SL) extract possesses anti-inflammatory and antiapoptotic properties and has a promising protective effect at all stages of the atherosclerotic disease process. In this study, we aimed to investigated whether SL improves UPM-aggravated myocardial ischemic injury by inhibiting inflammation and cell apoptosis.  Methods  We established a mouse model of MI+UPM. Echocardiographic measurement, measurement of myocardialinfarct size, biochemical analysis, enzyme-linked immunosorbent assay (ELISA), histopathological analysis, Transferase dUTP Nick End Labeling (TUNEL), Western blotting (WB), Polymerase Chain Reaction (PCR) and so on were used to explore the anti-inflammatory and anti-apoptotic effects of SL in vivo and in vitro.  Results  SL treatment can attenuate UPM-induced cardiac dysfunction by improving left ventricular ejection fraction, fractional shortening, and decreasing cardiac infarction area. SL significantly reduced the levels of myocardial enzymes and attenuated UPM-induced morphological alterations. Moreover, SL significantly reduced expression levels of the inflammatory cytokines IL-6, TNF-α, and MCP-1. UPM further increased the infiltration of macrophages in myocardial tissue, whereas SL intervention reversed this phenomenon. UPM also triggered myocardial apoptosis, which was markedly attenuated by SL treatment. The results of in vitro experiments revealed that SL prevented cell damage caused by exposure to UPM combined with hypoxia by reducing the expression of the inflammatory factor NF-κB and inhibiting apoptosis in H9c2 cells.  Conclusion  Overall, both in vivo and in vitro experiments demonstrated that SL attenuated UPM-aggravated myocardial ischemic injury by inhibiting inflammation and cell apoptosis. The mechanisms were related to the downregulation of macrophages infiltrating heart tissues.
miR-34c-3p Inhibits Nasopharyngeal Carcinoma Development via Inhibiting M2 Polarization of Macrophages
Yuzi Ji, Yujie Wang, Jiqing Ma, Zhihua Yin, Fei Liu, Yanzi Zang, Guangke Wang, Yong Tai
2025, 38(2): 219-229. doi: 10.3967/bes2024.136
  Objective  miR-34c-3p is down-regulated in nasopharyngeal carcinoma (NPC). The biological role of miR-34c-3p in NPC and its underlying mechanisms are unknown and were explored in this study.  Methods  Flow cytometry and immunohistochemical staining were employed to detect cluster of differentiation 86 (CD86) and cluster of differentiation 206 (CD206) expression; quantitative real-time polymerase chain reaction (qRT-PCR) and western blotting were employed to examine mRNA expression and protein levels; cell counting kit-8 (CCK8) and transwell assays were employed to assess cell proliferation, migration, and invasion; and hematoxylin-eosin (HE) staining was employed to assess pathological changes in tumor tissues.  Results  Our results revealed that the miR-34c-3p mimic markedly inhibited M2 polarization of macrophages by targeting SLC7A11, and M2 macrophages transfected with the miR-34c-3p mimic inhibited the proliferation, migration, and invasion of NPC cells. The in vivo experiments further confirmed that miR-34c-3p mimics blocked tumor growth and reduced inflammatory infiltration in tumor tissues.  Conclusion  This study provides novel insights into the pathogenesis of NPC and a new treatment strategy.
Review
Research Advances in the Construction and Application of Intestinal Organoids
Qingxue Meng, Hongyang Yi, Peng Wang, Shan Liu, Weiquan Liang, Cuishan Chi, Chenyu Mao, Weizheng Liang, Jun Xue, Hongzhou Lu
2025, 38(2): 230-247. doi: 10.3967/bes2025.010
The structure of intestinal tissue is complex. In vitro simulation of intestinal structure and function is important for studying intestinal development and diseases. Recently, organoids have been successfully constructed and they have come to play an important role in biomedical research. Organoids are miniaturized three-dimensional (3D) organs, derived from stem cells, which mimic the structure, cell types, and physiological functions of an organ, making them robust models for biomedical research. Intestinal organoids are 3D micro-organs derived from intestinal stem cells or pluripotent stem cells that can successfully simulate the complex structure and function of the intestine, thereby providing a valuable platform for intestinal development and disease research. In this article, we review the latest progress in the construction and application of intestinal organoids.
Advancements in Mpox Vaccine Development: A Comprehensive Review of Global Progress and Recent Data
Yuqian Zhai, Yize Han, Wenling Wang, Wenjie Tan
2025, 38(2): 248-254. doi: 10.3967/bes2024.121
Since May 2022, a severe global Mpox epidemic has underscored the urgent need for a preventative vaccine. On September 16, 2022, the mainland of China reported its first case of imported Mpox, which was subsequently followed by a significant rise in domestic infections commencing from June 2023. This alarming trend has escalated the likelihood of localized outbreaks and covert transmission, posing a heightened risk to public health. Notably, the United States, many European countries, and Japan have approved the use of smallpox vaccines for Mpox prevention and emergency vaccination post-exposure, based on their cross-protection efficacy. In recent years, virology research has broadened its scope to include investigations into various novel vaccine approaches, such as nucleic acid-based vaccines, protein subunit vaccines, and epitope peptide vaccines, and other related methodologies. This review offers a thorough examination of the current global landscape of Mpox prevalence, delves into the advancements in Mpox vaccine development, and highlights the progress achieved in Mpox vaccine research, serving as a valuable resource and providing technical insights essential for the effective prevention and control of Mpox.
Letter
Susceptible Windows of Prenatal Ozone Exposure and Preterm Birth: A Hospital-Based Observational Study
Rongrong Qu, Dongqin Zhang, Hanying Li, Jiayin Zhi, Yanxi Chen, Ling Chao, Zhenzhen Liang, Chenguang Zhang, Weidong Wu, Jie Song
2025, 38(2): 255-260. doi: 10.3967/bes2025.007
Causal Association between PM2.5 Exposure and Preterm Birth based on Mendelian Randomization Analysis
Huina Wang, Yazhe Du, Juan Geng, Teng Zhang, Jinzhao Long, Haiyan Yang, Guangcai Duan, Shuaiyin Chen
2025, 38(2): 261-264. doi: 10.3967/bes2025.009
Associations between Pesticide Metabolites and Decreased Estimated Glomerular Filtration Rate Among Solar Greenhouse Workers: A Specialized Farmer Group
Tenglong Yan, Xin Song, Xiaodong Liu, Wu Liu, Yonglan Chen, Xiaomei Zhang, Xiangjuan Meng, Binshuo Hu, Zhenxia Kou, Tian Chen, Xiaojun Zhu
2025, 38(2): 265-269. doi: 10.3967/bes2025.013
Monotropein Alleviates Sepsis-induced Spleen Injury by Inhibiting the NF-κB/NLRP3 Axis and Activating the Nrf2 Pathway
Le Bian, Feibiao Wang, Yue Yang, Kunmei Xie, Tingzhaoyun Hu, Jiadai Tang, Lei Wang, Zibo Dong
2025, 38(2): 270-276. doi: 10.3967/bes2025.008