2023 Vol. 36, No. 9

Cover
Cover
2023, 36(9)
Contents
2023, 36(9): 1-2.
Lung Cancer Risk Attributable to Active Smoking in China: A Systematic Review and Meta-Analysis
ZHAO Jian, SHI Yu Lin, WANG Yu Tong, AI Fei Ling, WANG Xue Wei, YANG Wen Yi, WANG Jing Xin, AI Li Mei, HU Kui Ru, WAN Xia
2023, 36(9): 850-861. doi: 10.3967/bes2023.075
  Objective  No consensus exists on the relative risk (RR) of lung cancer (LC) attributable to active smoking in China. This study aimed to evaluate the unified RR of LC attributable to active smoking among the Chinese population.   Methods  A systematic literature search of seven databases was conducted to identify studies reporting active smoking among smokers versus nonsmokers in China. Primary articles on LC providing risk estimates with their 95% confidence intervals (CIs) for “ever” “former” or “current” smokers from China were selected. Meta-analysis was used to estimate the pooled RR of active smoking.   Results  Forty-four unique studies were included. Compared with that of nonsmokers, the pooled RR (95% CI) for “ever” “former” and “current” smokers were 3.26 (2.79–3.82), 2.95 (1.71–5.08), and 5.16 (2.58–10.34) among men, 3.18 (2.78–3.63), 2.70 (2.08–3.51), and 4.27 (3.61–5.06) among women, and 2.71 (2.12–3.46), 2.66 (2.45–2.88), and 4.21 (3.25–5.45) in both sexes combined, respectively.   Conclusion  The RR of LC has remained relatively stable (range, 2–6) over the past four decades in China. Early quitting of smoking could reduce the RR to some extent; however, completely refraining from smoking is the best way to avoid its adverse effects.
Original Article
Establishment and Modification of Ninety-seven Pneumococcal Serotyping Assays Based on Quantitative Real-time Polymerase Chain Reaction
CHE Jie, CHEN Bo Han, XU Li, GAO Yuan, YUE Meng Meng, CHEN Zi Man, ZHANG Mao Jun, SHAO Zhu Jun
2023, 36(9): 787-799. doi: 10.3967/bes2023.078
  Objective  To establish and modify quantitative real-time polymerase chain reaction (qPCR)-based serotyping assays to distinguish 97 pneumococcal serotypes.  Methods  A database of capsular polysaccharide (cps) loci sequences was generated, covering 97 pneumococcal serotypes. Bioinformatics analyses were performed to identify the cps loci structure and target genes related to different pneumococcal serotypes with specific SNPs. A total of 27 novel qPCR serotyping assay primers and probes were established based on qPCR, while 27 recombinant plasmids containing serotype-specific DNA sequence fragments were constructed as reference target sequences to examine the specificity and sensitivity of the qPCR assay. A panel of pneumococcal reference strains was employed to evaluate the capability of pneumococcal serotyping.   Results  A total of 97 pneumococcal serotyping assays based on qPCR were established and modified, which included 64 serotypes previously reported as well as an additional 33 serotypes. Twenty-seven novel qPCR serotyping target sequences were implemented in the pneumococcal qPCR serotyping system. A total of 97 pneumococcal serotypes, which included 52 individual serotypes and 45 serotypes belonging to 20 serogroups, could not be identified as individual serotypes. The sensitivity of qPCR assays based on 27 target sequences was 1–100 copies/µL. The specificity of the qPCR assays was 100%, which were tested by a panel of 90 serotypes of the pneumococcal reference strains.   Conclusion  A total of 27 novel qPCR assays were established and modified to analyze 97 pneumococcal serotypes.
HIV-1 Subtype Diversity and Factors Affecting Drug Resistance among Patients with Virologic Failure in Antiretroviral Therapy in Hainan Province, China, 2014–2020
YU De E, XU Yu Jun, LI Mu, YANG Yuan, LIANG Hua Yue, ZHONG Shan Mei, QIN Cai, LAN Ya Nan, LI Da Wei, YU Ji Peng, PANG Yuan, QIN Xue Qiu, LIANG Hao, ZHU Kao Kao, YE Li, LIANG Bing Yu
2023, 36(9): 800-813. doi: 10.3967/bes2023.077
  Objective  This study aimed to determine the HIV-1 subtype distribution and HIV drug resistance (HIVDR) in patients with ART failure from 2014 to 2020 in Hainan, China.   Methods  A 7-year cross-sectional study was conducted among HIV/AIDS patients with ART failure in Hainan. We used online subtyping tools and the maximum likelihood phylogenetic tree to confirm the HIV subtypes with pol sequences. Drug resistance mutations (DRMs) were analyzed using the Stanford University HIV Drug Resistance Database.   Results  A total of 307 HIV-infected patients with ART failure were included, and 241 available pol sequences were obtained. Among 241 patients, CRF01_AE accounted for 68.88%, followed by CRF07_BC (17.00%) and eight other subtypes (14.12%). The overall prevalence of HIVDR was 61.41%, and the HIVDR against non-nucleoside reverse transcriptase inhibitors (NNRTIs), nucleotide reverse transcriptase inhibitors (NRTIs), and protease inhibitors (PIs) were 59.75%, 45.64%, and 2.49%, respectively. Unemployed patients, hypoimmunity or opportunistic infections in individuals, and samples from 2017 to 2020 increased the odd ratios of HIVDR. Also, HIVDR was less likely to affect female patients. The common DRMs to NNRTIs were K103N (21.99%) and Y181C (20.33%), and M184V (28.21%) and K65R (19.09%) were the main DRMs against NRTIs.   Conclusion  The present study highlights the HIV-1 subtype diversity in Hainan and the importance of HIVDR surveillance over a long period.
An Investigation of the Effects of B7-H4 Gene rs10754339 and miR-125a Gene rs12976445 on Cancer Susceptibility
JIN Yu Chen, DONG Li Juan, YANG Qin Yue, XIONG Wei Ning, WANG Wei Yi, FENG Xian Hong, YU Wei, HUANG Wei, CHEN Bi Feng
2023, 36(9): 814-825. doi: 10.3967/bes2023.074
  Objective  To investigate the effects of the B7-H4 gene rs10754339 and miR‐125a gene rs12976445 on cancer susceptibility through a case-control study and meta-analysis.   Methods  A total of 1,490 cancer patients (lung/gastric/liver/: 550/460/480) and 800 controls were recruited in this case-control study. The meta-analysis was performed by pooling the data from previous related studies and the present study.   Results  The results of this study showed that in the Hubei Han Chinese population, the rs10754339 gene was significantly associated with the risk of lung and gastric cancer but not liver cancer, and the rs12976445 gene was significantly associated with the risk of lung cancer but not liver or gastric cancer. The meta-analysis results indicated that rs10754339 and rs12976445 contributed to cancer susceptibility in the Chinese population and also revealed a significant association between rs10754339 and breast cancer risk, as well as between rs12976445 and lung cancer risk.   Conclusion  The B7-H4 gene rs10754339 and miR‐125a gene rs12976445 may be the potential genetic markers for cancer susceptibility in the Chinese population, which should be validated in future studies with larger sample sizes in other ethnic populations.
Long-Term Prognosis of Different Reperfusion Strategies for ST-Segment Elevation Myocardial Infarction in Chinese County-Level Hospitals: Insight from China Acute Myocardial Infarction Registry
WU Chao, ZHANG Qiong Yu, LI Ling, ZHANG Xu Xia, CAI Yong Chen, YANG Jin Gang, XU Hai Yan, ZHAO Yan Yan, WANG Yang, LI Wei, JIN Chen, GAO Xiao Jin, YANG Yue Jin, QIAO Shu Bin
2023, 36(9): 826-836. doi: 10.3967/bes2023.110
  Objective  To evaluate the long-term prognosis of patients with ST-segment elevation myocardial infarction (STEMI) treated with different reperfusion strategies in Chinese county-level hospitals  Methods   A total of 2,514 patients with STEMI from 32 hospitals participated in the China Acute Myocardial Infarction registry between January 2013 and September 2014. The success of fibrinolysis was assessed according to indirect measures of vascular recanalization. The primary outcome was 2-year mortality.  Results   Reperfusion therapy was used in 1,080 patients (42.9%): fibrinolysis (n = 664, 61.5%) and primary percutaneous coronary intervention (PCI) (n = 416, 38.5%). The most common reason for missing reperfusion therapy was a prehospital delay > 12 h (43%). Fibrinolysis [14.5%, hazard ratio (HR): 0.59, 95% confidence interval (CI) 0.44–0.80] and primary PCI (6.8%, HR = 0.32, 95% CI: 0.22–0.48) were associated with lower 2-year mortality than those with no reperfusion (28.5%). Among fibrinolysis-treated patients, 510 (76.8%) achieved successful clinical reperfusion; only 17.0% of those with failed fibrinolysis underwent rescue PCI. There was no difference in 2-year mortality between successful fibrinolysis and primary PCI (8.8% vs. 6.8%, HR = 1.53, 95% CI: 0.85–2.73). Failed fibrinolysis predicted a similar mortality (33.1%) to no reperfusion (33.1% vs. 28.5%, HR = 1.30, 95% CI: 0.93–1.81).  Conclusion   In Chinese county-level hospitals, only approximately 2/5 of patients with STEMI underwent reperfusion therapy, largely due to prehospital delay. Approximately 30% of patients with failed fibrinolysis and no reperfusion therapy did not survive at 2 years. Quality improvement initiativesare warranted, especially in public health education and fast referral for mechanical revascularization in cases of failed fibrinolysis.
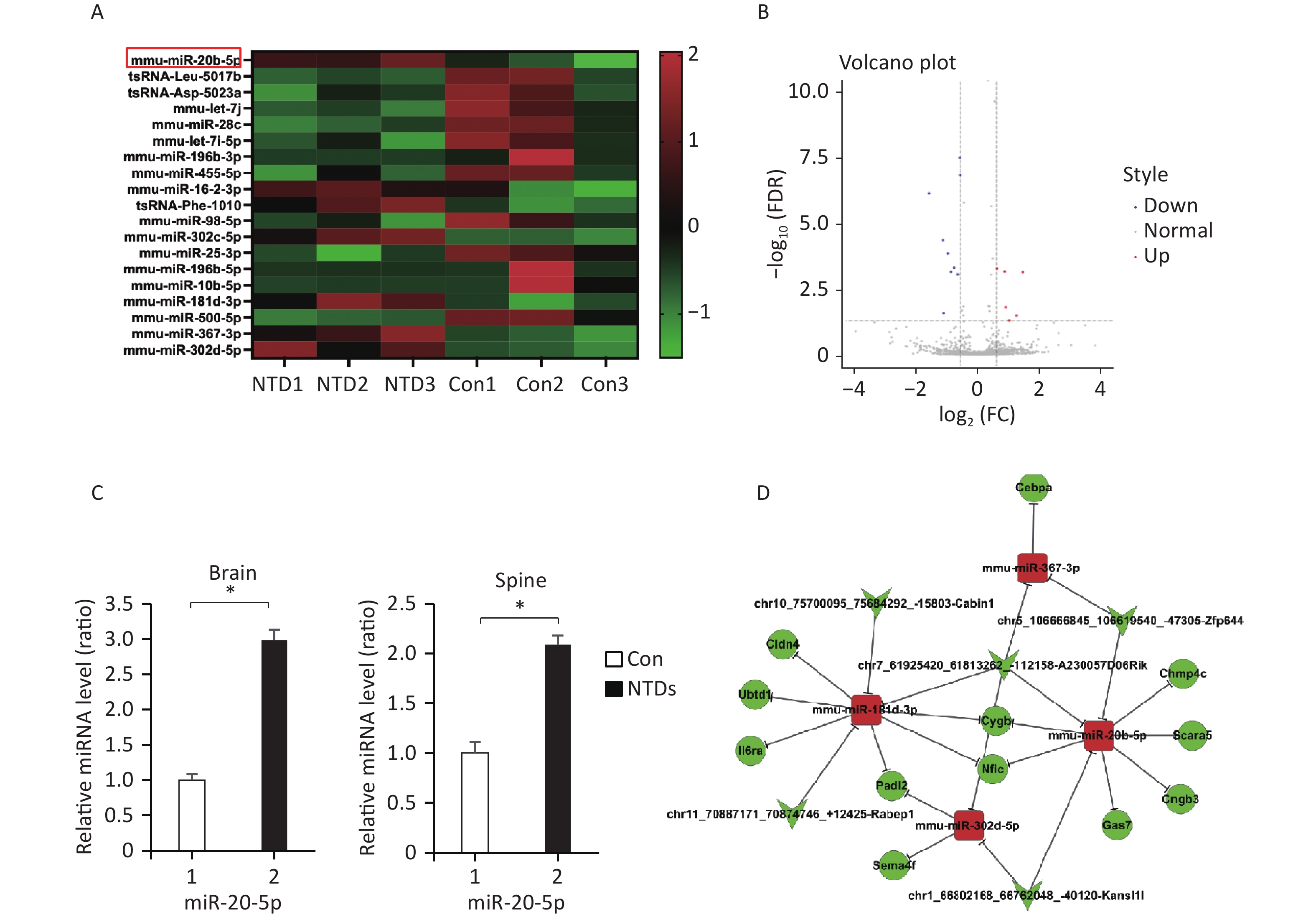
Characterization of CircRNA-Associated CeRNA Networks in Folate Deficiency-Induced Neural Tube Defects
WANG Shan, ZENG Yu Bing, PEI Pei, HE Xue Jia, LIU Fan, WANG Yi, ZHANG Ting
2023, 36(9): 837-849. doi: 10.3967/bes2023.071
  Objective  Circular RNAs (circRNAs) participate in several important pathological processes and have been used in the diagnosis and treatment of various diseases. This study aimed to investigate the role of circRNAs in neural tube defects (NTDs).   Method  We characterized circRNA-associated competitive endogenous RNA (ceRNA) networks in brain tissue of low folate -induced NTDs mouse at embryonic day 13.5 by high‐throughput sequencing. The expression levels of Circzfp644, miR-20-5p and Gas7 were detected by RT-PCR. Gas7 and Circzfp644 functions were determined by miRNA-mimics and inhibitors in mouse teratocarcinoma cells (F9 cells), and luciferase gene reporter assay was assessed in the F9 cells. In addition, the expression levels of Circzfp644, miR-20-5p and Gas7 were determined by Nanostring in human NTDs tissues.   Results  We detected 57 circRNA transcripts, 16 miRNAs, and 148 mRNAs that were significantly dysregulated in NTDs brain tissues compared with their expression levels in control (normal) tissues. Circzfp644 shared miRNA response elements with the growth arrest specific 7 (Gas7) gene and competitively bound with miR-20-5p to increase the expression of Gas7. Downregulation of Circzfp644 and Gas7 and upregulation of miR-20-5p were found in human NTD tissue.   Conclusion  This study provides new perspectives on the role of circRNAs in nervous system development and the pathogenesis of NTDs.
Letter to the Editor
Role of Prognostic Marker PRR11 in Immune Infiltration for Facilitating Lung Adenocarcinoma Progression
WANG Wen Hao, MA Chang Geng, CUI Yun Shang, BAI Bing Yu, SHENG Zhi Mei, LIU Jin, LI Ao, ZHANG Bao Gang
2023, 36(9): 862-868. doi: 10.3967/bes2023.111
The PRR11 gene (Proline Rich 11) has been implicated in lung cancer; however, relationship between PRR11 and immune infiltration is not clearly understood. In this study, we used The Cancer Genome Atlas (TCGA) data to analyze the lung adenocarcinoma patients; PRR11 gene expression, clinicopathological findings, enrichment, and immune infiltration were also studied. PRR11 immune response expression assays in lung adenocarcinoma (LUAD) were performed using TIMER, and statistical analysis and visualization were conducted using R software. All data were verified using Gene Expression Profiling Interactive Analysis (GEPIA), and the Human Protein Atlas (HPA). We found that PRR11 was an important prognostic factor in patients with LUAD. PRR11 expression was correlated with tumor stage and progression. Gene Set Enrichment Analysis (GSEA) showed that PRR11 was enriched in the cell cycle regulatory pathways. Immune infiltration analysis revealed that the number of T helper 2 (Th2) cells increased when PRR11 was overexpressed. These results confirm the role of PRR11 as a prognostic marker of lung adenocarcinoma by controlling the cell cycle and influencing the immune system to facilitate lung cancer progression.
Characterization of Mutations in Genes Related to Rifampicin and Isoniazid Resistance in Multidrug-resistant Mycobacterium tuberculosis Strains from Hangzhou, China
HUANG Yin Yan, XIE Li, WU Yi Fei, JIA Qing Jun, CHENG Qing Lin, LI Qing Chun, AI Li Yun, BAI Xue Xin
2023, 36(9): 869-873. doi: 10.3967/bes2023.112
Isolation of Leclercia adecarboxylata Producing Carbapenemases in A Newborn Female
MENG Shuang, MIAO Bei Bei, LI Jie, YIN Jian Wen, LIU Ze Liang, JIANG Xue Qi, GONG Xin Yi, LI Juan
2023, 36(9): 874-879. doi: 10.3967/bes2023.104
Leclercia adecarboxylata is a Gram-negative bacterium belonging to the Enterobacteriaceae family. To our knowledge, this is the first report of a carbapenem-resistant L. adecarboxylata strain isolated from a healthy newborn. The L. adecarboxylata strain isolated in this study carried four plasmids that may serve as reservoirs for antibiotic resistance genes. Plasmids 2 and 4 did not harbor any antimicrobial resistance genes. Plasmid 3 is a novel plasmid containing three resistance genes. The blaIMP gene harbored in the strain was most similar to blaIMP-79 at the nucleotide level, with a similarity of 99.4% (737/741). This case highlights the importance of considering L. adecarboxylata as a potential cause of infections in children.
Epidemiological and Clinical Characteristics of Non-neonatal Tetanus Patients in Guangxi, China: An 11-year Retrospective Study (2011–2021)
KANG Yi Wen, MAI Guo Feng, ZHU Xiao Ling, DENG Shang Qin, YANG Shi Xiong, TENG Hong Li, YUAN Zong Xiang, MO Chu Ye, LIN Jian Yan, YE Li, TANG Hua Min
2023, 36(9): 880-885. doi: 10.3967/bes2023.113
Pteropine Orthoreovirus (PRV7S) does not Establish Persistent Infection in NP460 Cells but with Inflammatory Response Triggered
LOH Mun Khin Alson, SIEW Zhen Yun, LEONG Pooi Pooi, KOH Rhun Yian, CHYE Soi Moi, WONG Siew Tung, VOON Kenny
2023, 36(9): 886-891. doi: 10.3967/bes2023.114
The Link between Exposure to Phthalates and Type 2 Diabetes Mellitus: A Study Based on NHANES Data and Bioinformatic Analysis
LIU Xue Kui, SI Shan Wen, YE Yan, LI Jia Yi, LYU He He, MA Ya Mei, ZOU Cai Yan, SUN Hao Jie, XUE Lei, XU Wei, GENG Hou Fa, LIANG Jun
2023, 36(9): 892-896. doi: 10.3967/bes2023.115
Standard
Dietary Guide for Hyperuricemia and Gout Patients (WS/T 560—2017)
2023, 36(9): 897-898. doi: 10.3967/bes2023.118
Nutrition Guidelines of Complementary Feeding for Infants and Toddlers (WS/T 678—2020)
2023, 36(9): 899-901. doi: 10.3967/bes2023.117