2021 Vol. 34, No. 11

Select articles
 
Contents
2021, 34(11): 1-2.
Cover
2021, 34(11): 1-1.
The Patterns of Complementary Feeding and Growth among 12 to 23 Month-Old Children in China
WANG Shuo, MEI Yue, MA Zhong Hua, ZHAO Wen Hua, TANG Xue Jun, PANG Xue Hong, ZHANG Qian, LI Rui Li, WANG Yu Ying, XU Tao
2021, 34(11): 847-858. doi: 10.3967/bes2021.118
  Objective  This study aimed to understand the characteristics of dietary patterns among children aged 12 to 23 months and discusses the relationship between dietary patterns and the growth of children.   Method  Cross-sectional data were selected from the National Nutrition and Health Systematic Survey for 0 to 18 year-old children in China (n = 2,449) to describe the patterns of complementary feeding and the growth of children. Cluster analysis was used to analyze complementary feeding patterns, and an analysis of variance and Bonferroni test were conducted to analyze the relationship between Z scores and complementary feeding patterns.   Results  Four dietary patterns were identified among the children via cluster analysis. In Pattern 4 (n = 104, 4.2%), children still consumed milk as their staple food. They displayed the lowest grain, fruit, vegetable, egg, and flesh foods consumption, a medium frequency of breast milk consumption, and a high frequency of dairy product consumption. Pattern 4 had the lowest length-for-age Z scores and weight-for-age Z scores, with −0.10 ± 1.34 and 0.24 ± 1.00, respectively (F = 7.940, P < 0.001; F = 5.317, P < 0.001).   Conclusion  Although China is undergoing rapid urbanization and economic development, there is still a phenomenon of insufficient intake of protein-rich foods and dairy-based dietary patterns at the stage of complementary food introduced among children aged 12 to 23 months.
Associations of Sarcopenia, Handgrip Strength and Calf Circumference with Cognitive Impairment among Chinese Older Adults
WU Bing, LYU Yue Bin, CAO Zhao Jin, WEI Yuan, SHI Wan Ying, GAO Xiang, ZHOU Jin Hui, KRAUS Virginia Byers, ZHAO Feng, CHEN Xin, LU Feng, ZHANG Ming Yuan, LIU Ying Chun, TAN Qi Yue, SONG Shi Xun, QU Ying Li, ZHENG Xu Lin, SHEN Chong, MAO Chen, SHI Xiao Ming
2021, 34(11): 859-870. doi: 10.3967/bes2021.119
  Objective   To evaluate the associations of sarcopenia, handgrip strength and calf circumference with cognitive impairment among Chinese older adults.  Methods   Totally 2,525 older adults were recruited from the Healthy Aging and Biomarkers Cohort Study. Cognitive impairment was assessed by the Chinese Mini-Mental State Examination. Handgrip strength was calculated from the means of the right and left hand values. Calf circumference was measured at the site of maximum circumference of the non-dominant leg. The formula developed by Ishii was used to define sarcopenia. Multiple logistic regression was performed to evaluate the associations of sarcopenia, handgrip strength, and calf circumference with cognitive impairment.  Results   The prevalence of cognitive impairment was 34.36%. The adjusted odds ratio (OR) for cognitive impairment in individuals with sarcopenia was 2.55 [95% confidence interval (95% CI): 1.86−3.50]. Compared with individuals in the first quartile (Q1) of calf circumference, the adjusted ORs in the second, third, and fourth quartiles (Q2, Q3, and Q4) were 0.75 (95% CI: 0.58−0.96), 0.59 (95% CI: 0.44−0.79), and 0.62 (95% CI: 0.45−0.8), respectively. Compared with individuals in Q1 of handgrip strength, the adjusted ORs for Q2, Q3, and Q4 were 0.49 (95% CI: 0.38−0.62), 0.31 (95% CI: 0.23−0.41), and 0.30 (95% CI: 0.21−0.44), respectively.  Conclusion   Sarcopenia, identified by low handgrip strength and low calf circumference, was positively associated with cognitive impairment.
No Effects of Meteorological Factors on the SARS-CoV-2 Infection Fatality Rate
SOLANES Aleix, LAREDO Carlos, GUASP Mar, FULLANA Miquel Angel, FORTEA Lydia, GARCIA-OLIVÉ Ignasi, SOLMI Marco, SHIN Jae Il, URRA Xabier, RADUA Joaquim
2021, 34(11): 871-880. doi: 10.3967/bes2021.120
  Objective  Previous studies have shown that meteorological factors may increase COVID-19 mortality, likely due to the increased transmission of the virus. However, this could also be related to an increased infection fatality rate (IFR). We investigated the association between meteorological factors (temperature, humidity, solar irradiance, pressure, wind, precipitation, cloud coverage) and IFR across Spanish provinces (n = 52) during the first wave of the pandemic (weeks 10–16 of 2020).  Methods  We estimated IFR as excess deaths (the gap between observed and expected deaths, considering COVID-19-unrelated deaths prevented by lockdown measures) divided by the number of infections (SARS-CoV-2 seropositive individuals plus excess deaths) and conducted Spearman correlations between meteorological factors and IFR across the provinces.  Results  We estimated 2,418,250 infections and 43,237 deaths. The IFR was 0.03% in < 50-year-old, 0.22% in 50–59-year-old, 0.9% in 60–69-year-old, 3.3% in 70–79-year-old, 12.6% in 80–89-year-old, and 26.5% in ≥ 90-year-old. We did not find statistically significant relationships between meteorological factors and adjusted IFR. However, we found strong relationships between low temperature and unadjusted IFR, likely due to Spain's colder provinces' aging population.  Conclusion  The association between meteorological factors and adjusted COVID-19 IFR is unclear. Neglecting age differences or ignoring COVID-19-unrelated deaths may severely bias COVID-19 epidemiological analyses.
Interspecies Phylogenetic Analysis of Clonorchis sinensis in High-incidence Areas of Hunan Province, China
LONG Xiao Lei, WANG Shi Ping, ZHOU Shuai Feng, LI Zheng Xiang, ZHUANG Shi Feng, HE Zhuo
2021, 34(11): 881-890. doi: 10.3967/bes2021.121
  Objective  This study aims to investigate the infection of Clonorchis sinensis (C. sinensis) in high-incidence areas of Hunan Province, China. The phylogenetic analysis of the C. sinensis species in the highly infected areas was carried out.  Method  Infection of the definitive human host and intermediate fish host by C. sinensis was investigated, and the mitochondrial genes cox1 and Nad1 were used as genetic markers for phylogenetic analysis.  Results  In 2016–2020, the average population infection rate of Hunan was 1.38%, while in Tongdao County the rate was up to 26.90%, and the highest fish infection rate was detected in Qiyang County (99.44% in the dorsal fin of crucian carp). High genetic sequence similarity was observed in the samples from Qiyang and Lengshuitan which exhibited high homology with those from Guangdong and Gansu, whereas the parasitic species from Tongdao was highly homologous with those located in high-latitude areas. Moreover, no significant difference was found in the gene sequence of the parasitic species in definitive hosts dogs and cats.  Conclusion  The systematically study of C. sinensis infection in the high-incidence areas will contribute greatly to the prevention and effectively controlling the spread of Clonorchis sinensis in Hunan Province The endemic of C. sinensis infection in Hunan Province is the result of co-action of local and foreign parasite species.
National Nutrition and Health Systematic Survey for Children 0–17 Years of Age in China
YANG Zhen Yu, ZHANG Qian, ZHAI Yi, XU Tao, WANG Yu Ying, CHEN Bo Wen, TANG Xue Jun, YUAN Xiao Lin, FANG Hong Yun, ZHU Yan, PANG Xue Hong, WANG Shuo, XU Juan, LI Rui Li, SI Xiang, ZHAO Wen Hua
2021, 34(11): 891-899. doi: 10.3967/bes2021.122
The main purpose of the National Nutrition and Health Systematic Survey for children 0−17 years of age in China (CNHSC) was to collect basic data on the nutrition, development, and health status for children in different regions across China using evidence-based, reliable, and cost-effective approaches. Children and their parents or guardians from seven regions (south, southwest, north, northwest, eastern, central, and northeast China) in China were recruited. A multi-stage stratified randomized sampling method was used. Two provinces were randomly sampled from each of the seven regions, from which one urban district and one rural country were also randomly sampled, resulting in a total of 28 survey counties/districts. Dietary surveys, health examinations, laboratory testing, and questionnaires were used to collect dietary intake, nutritional status, child development, and health status information. Nutrition, health, and lifestyle assessment of children and their parents was determined using the Knowledge Attitude Practice (KAP) survey. Greater than 100,000 children (38,000 children < 6 years of age and 66,000 children 6−17 years of age) completed the survey. The survey provided comprehensive data on child nutrition and health status for future studies and will serve as the basis for an integrated nutrition and health improvement strategies proposal for children in China.
Evolution of Mobility Function in Chinese Elders during the 6 Months of Nutritional Supplementation and Age-adapted Physical Activities: A Feasibility Study
CHANG Cui Qing, KARAGOUNIS Leonidas G., YU Ying Xiang, YIN Jing, DONATO-CAPEL Laurencel, SHEVLYAKOVA Maya, BEAUMONT Maurice, HUANG Hong Shi, OFFORD Elizabeth A., HORCAJADA MarieNoëlle
2021, 34(11): 900-904. doi: 10.3967/bes2021.123
The Association between Outdoor Ambient Temperature and the Risk of Low Birth Weight: A Population-Based Cohort Study in Rural Henan, China
ZHANG Jun Xi, YANG Meng, JI Peng Hui, LI Qin Yang, CHAI Jian, SUN Pan Pan, YAN Xi, DONG Wei, SUN Ren Jie, WANG Yu Hong, YU Fang Fang, ZHANG Ya Wei, BA Yue, JIANG Li Fang, ZHOU Guo Yu
2021, 34(11): 905-909. doi: 10.3967/bes2021.124
The Association between Waterpipe Smoking and Metabolic Syndrome: A Cross-Sectional Study of the Bushehr Elderly Health Program
Danesh Soltani, Ramin Heshmat, Ali Vasheghani-Farahani, Noushin Fahimfar, Farzad Masoudkabir, Haleh Ashraf, Abdolvahab Baradaran, Iraj Nabipour, Bagher Larijani, Afshin Ostovar, Gita Shafiee
2021, 34(11): 910-915. doi: 10.3967/bes2021.125
Long-term Di-(2-ethylhexyl) phthalate Exposure Disturbs the Lipid Metabolism Profiles and Hepatic Enzymes in Male Rats: A UPLC-MS-based Serum Metabolomics Analysis
DONG Xin Wen, WU Wei Dong, YAO San Qiao, ZHANG Yun Bo, WANG Cheng, WU Hao Yu, NA Xiao Lin
2021, 34(11): 920-925. doi: 10.3967/bes2021.127
Proteomics Study on the Differentially Expressed Proteins in 16HBE Cells Exposed to Beryllium Sulfate
CAI Ying, LIU Yan Ping, ZHENG Kai, LEI Yuan Di, WANG Ye, XU Xin Yun, ZHANG Zhao Hui
2021, 34(11): 926-930. doi: 10.3967/bes2021.128
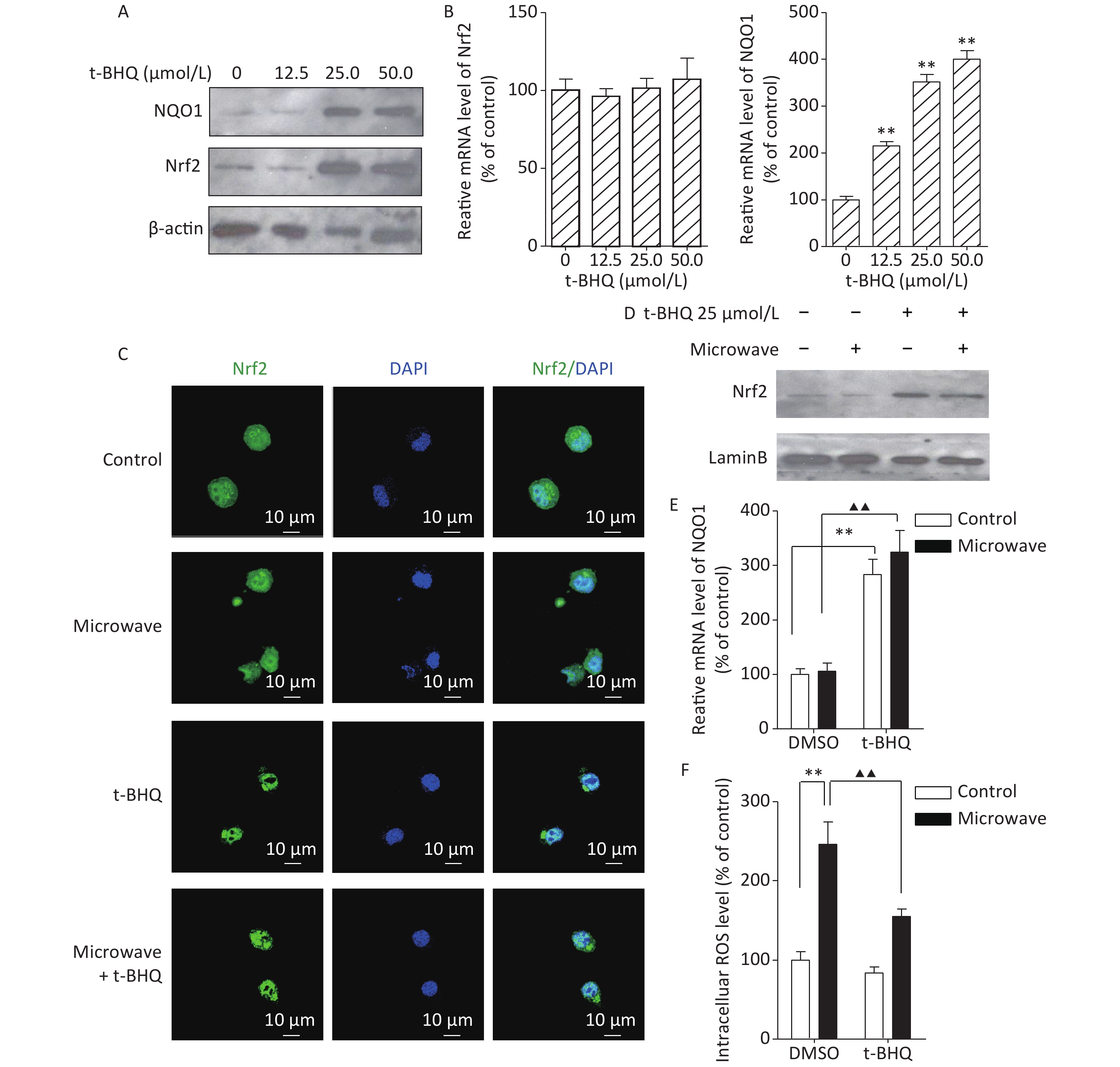
Activation of Nrf2/NQO1 Pathway Attenuates Oxidative Stress in Neuronal Cells Induced by Microwave and Protects Neurite Development
HU Shao Hua, LU Li, WANG Hui, ZHAO Li, DONG Ji, PENG Rui Yun, ZHANG Hong
2021, 34(11): 931-936. doi: 10.3967/bes2021.129
Induction of Lung Injury by Cooking Oil Fumes in Mice and the Protective Effects of Vitamin C
LI Xiao Hong, YU Xiao Li, ZHOU Jian, SHAN Hui, OUYANG Chuan, KE Hong Yang, WU Jin Tao, LI Wan Wei
2021, 34(11): 916-919. doi: 10.3967/bes2021.126