2022 Vol. 35, No. 5

Cover
Cover
2022, 35(5)
Contents
2022, 35(5): 1-2.
Review
Application of Nanopore Sequencing Technology in the Clinical Diagnosis of Infectious Diseases
ZHANG Lu Lu, ZHANG Chi, PENG Jun Ping
2022, 35(5): 381-392. doi: 10.3967/bes2022.054
Abstract: Infectious diseases are an enormous public health burden and a growing threat to human health worldwide. Emerging or classic recurrent pathogens, or pathogens with resistant traits, challenge our ability to diagnose and control infectious diseases. Nanopore sequencing technology has the potential to enhance our ability to diagnose, interrogate, and track infectious diseases due to the unrestricted read length and system portability. This review focuses on the application of nanopore sequencing technology in the clinical diagnosis of infectious diseases and includes the following: (i) a brief introduction to nanopore sequencing technology and Oxford Nanopore Technologies (ONT) sequencing platforms; (ii) strategies for nanopore-based sequencing technologies; and (iii) applications of nanopore sequencing technology in monitoring emerging pathogenic microorganisms, molecular detection of clinically relevant drug-resistance genes, and characterization of disease-related microbial communities. Finally, we discuss the current challenges, potential opportunities, and future outlook for applying nanopore sequencing technology in the diagnosis of infectious diseases.
Original Article
Genomic Epidemiology of Imported Cases of COVID-19 in Guangdong Province, China, October 2020 – May 2021
LIANG Dan, WANG Tao, LI Jiao Jiao, GUAN Da Wei, ZHANG Guan Ting, LIANG Yu Feng, LI An An, HONG Wen Shan, WANG Li, CHEN Meng Lin, DENG Xiao Ling, CHEN Feng Juan, PAN Xing Fei, JIA Hong Ling, LEI Chun Liang, KE Chang Wen
2022, 35(5): 393-401. doi: 10.3967/bes2022.055
  Objective   The pandemic of severe acute respiratory syndrome coronavirus 2 (SARS-CoV-2) has been engendering enormous hazards to the world. We obtained the complete genome sequences of SARS-CoV-2 from imported cases admitted to the Guangzhou Eighth People’s Hospital, which was appointed by the Guangdong provincial government to treat coronavirus disease 2019 (COVID-19). The SARS-CoV-2 diversity was analyzed, and the mutation characteristics, time, and regional trend of variant emergence were evaluated.  Methods   In total, 177 throat swab samples were obtained from COVID-19 patients (from October 2020 to May 2021). High-throughput sequencing technology was used to detect the viral sequences of patients infected with SARS-CoV-2. Phylogenetic and molecular evolutionary analyses were used to evaluate the mutation characteristics and the time and regional trends of variants.  Results   We observed that the imported cases mainly occurred after January 2021, peaking in May 2021, with the highest proportion observed from cases originating from the United States. The main lineages were found in Europe, Africa, and North America, and B.1.1.7 and B.1.351 were the two major sublineages. Sublineage B.1.618 was the Asian lineage (Indian) found in this study, and B.1.1.228 was not included in the lineage list of the Pangolin web. A reasonably high homology was observed among all samples. The total frequency of mutations showed that the open reading frame 1a (ORF1a) protein had the highest mutation density at the nucleotide level, and the D614G mutation in the spike protein was the commonest at the amino acid level. Most importantly, we identified some amino acid mutations in positions S, ORF7b, and ORF9b, and they have neither been reported on the Global Initiative of Sharing All Influenza Data nor published in PubMed among all missense mutations.  Conclusion   These results suggested the diversity of lineages and sublineages and the high homology at the amino acid level among imported cases infected with SARS-CoV-2 in Guangdong Province, China.
A Case Series of Olfactory Dysfunction in Imported COVID-19 Patients: A 12-Month Follow-Up Study
WANG Ni, YANG Ming Bo, YANG Pu Ye, CHEN Ren Bo, HUANG Fei, SHI Nan Nan, MA Yan, ZHANG Yan, XU You, LIU Si Hong, LU Heng Yi, FU Qing Qing, FAN Yi Pin, KAN Hong Min, WANG Xiao Hong, GUO Ya Ling
2022, 35(5): 402-411. doi: 10.3967/bes2022.056
  Objective  The scientific community knows little about the long-term influence of coronavirus disease 2019 (COVID-19) on olfactory dysfunction (OD). With the COVID-19 pandemic ongoing worldwide, the risk of imported cases remains high. In China, it is necessary to understand OD in imported cases.  Methods  A prospective follow-up design was adopted. A total of 11 self-reported patients with COVID-19 and OD from Xi’an No. 8 Hospital were followed between August 19, 2021, and December 12, 2021. Demographics, clinical characteristics, laboratory and radiological findings, and treatment outcomes were analyzed at admission. We surveyed the patients via telephone for recurrence and sequelae at the 1-, 6-, and 12-month follow-up.  Results  Eleven patients with OD were enrolled; of these, 54.5% (6/11) had hyposmia and 45.5% (5/11) had anosmia. 63.6% (7/11) reported OD before or on the day of admission as their initial symptom; of these, 42.9% (3/7) described OD as the only symptom. All patients in the study received combined treatment with traditional Chinese medicine and Western medicine, and 72.7% (8/11) had partially or fully recovered at discharge. In terms of OD recovery at the 12-month follow-up, 45.5% (5/11) reported at least one sequela, 81.8% (9/11) had recovered completely, 18.2% (2/11) had recovered partially, and there were no recurrent cases.  Conclusions  Our data revealed that OD frequently presented as the initial or even the only symptom among imported cases. Most OD improvements occurred in the first 2 weeks after onset, and patients with COVID-19 and OD had favorable treatment outcomes during long-term follow-up. A better understanding of the pathogenesis and appropriate treatment of OD is needed to guide clinicians in the care of these patients.
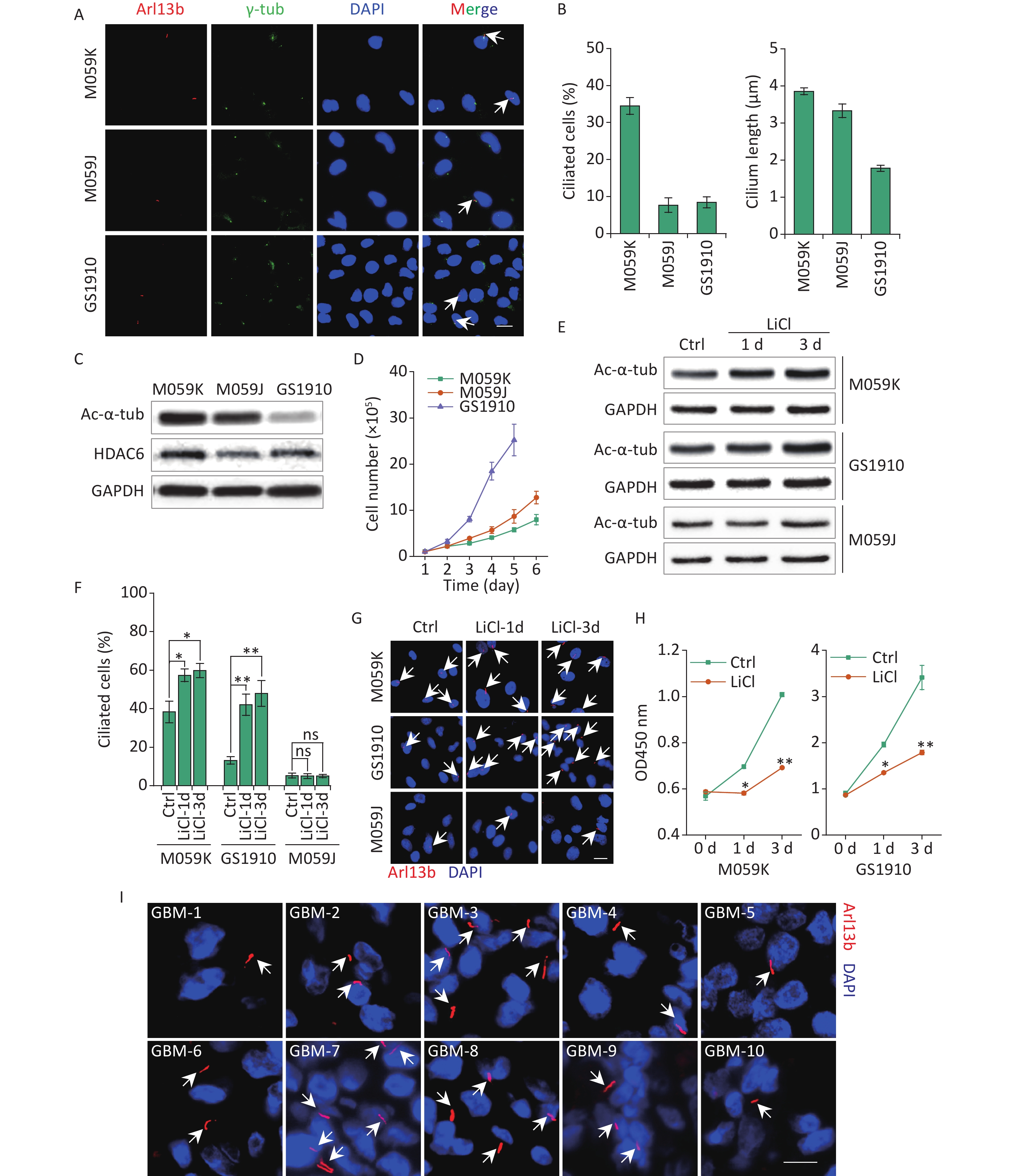
Inhibition of Ciliogenesis Enhances the Cellular Sensitivity to Temozolomide and Ionizing Radiation in Human Glioblastoma Cells
WEI Li, MA Wei, CAI Hui, PENG Shao Peng, TIAN Huan Bing, WANG Ju Fang, GAO Lan, HE Jin Peng
2022, 35(5): 419-436. doi: 10.3967/bes2022.058
  Objective  To investigate the function of primary cilia in regulating the cellular response to temozolomide (TMZ) and ionizing radiation (IR) in glioblastoma (GBM).  Methods  GBM cells were treated with TMZ or X-ray/carbon ion. The primary cilia were examined by immunostaining with Arl13b and γ-tubulin, and the cellular resistance ability was measured by cell viability assay or survival fraction assay. Combining with cilia ablation by IFT88 depletion or chloral hydrate and induction by lithium chloride, the autophagy was measured by acridine orange staining assay. The DNA damage repair ability was estimated by the kinetic curve of γH2AX foci, and the DNA-dependent protein kinase (DNA-PK) activation was detected by immunostaining assay.  Results  Primary cilia were frequently preserved in GBM, and the induction of ciliogenesis decreased cell proliferation. TMZ and IR promoted ciliogenesis in dose- and time-dependent manners, and the suppression of ciliogenesis significantly enhanced the cellular sensitivity to TMZ and IR. The inhibition of ciliogenesis elevated the lethal effects of TMZ and IR via the impairment of autophagy and DNA damage repair. The interference of ciliogenesis reduced DNA-PK activation, and the knockdown of DNA-PK led to cilium formation and elongation.  Conclusion  Primary cilia play a vital role in regulating the cellular sensitivity to TMZ and IR in GBM cells through mediating autophagy and DNA damage repair.
MiR-663a Inhibits Radiation-Induced Epithelium-to-Mesenchymal Transition by Targeting TGF-β1
QU Pei, SHAO Zhi Ang, WANG Bing, HE Jin Peng, ZHANG Ya Nan, WEI Wen Jun, HUA Jun Rui, ZHOU Heng, LU Dong, DING Nan, WANG Ju Fang
2022, 35(5): 437-447. doi: 10.3967/bes2022.059
  Objective  miR-663a has been reported to be downregulated by X-ray irradiation and participates in radiation-induced bystander effect via TGF-β1. The goal of this study was to explore the role of miR-663a during radiation-induced Epithelium-to-mesenchymal transition (EMT).   Methods  TGF-β1 or IR was used to induce EMT. After miR-663a transfection, cell migration and cell morphological changes were detected and the expression levels of miR-663a, TGF-β1, and EMT-related factors were quantified.   Results  Enhancement of cell migration and promotion of mesenchymal changes induced by either TGF-β1 or radiation were suppressed by miR-663a. Furthermore, both X-ray and carbon ion irradiation resulted in the upregulation of TGF-β1 and downregulation of miR-663a, while the silencing of TGF-β1 by miR-663a reversed the EMT process after radiation.   Conclusion  Our findings demonstrate an EMT-suppressing effect by miR-663a via TGF-β1 in radiation-induced EMT.
Policy Forum
Assessment of the Benefits of Targeted Interventions for Pandemic Control in China Based on Machine Learning Method and Web Service for COVID-19 Policy Simulation
WU Jie Wen, JIAO Xiao Kang, DU Xin Hui, JIAO Zeng Tao, LIANG Zuo Ru, PANG Ming Fan, JI Han Ran, CHENG Zhi Da, CAI Kang Ning, QI Xiao Peng
2022, 35(5): 412-418. doi: 10.3967/bes2022.057
Abstract: Taking the Chinese city of Xiamen as an example, simulation and quantitative analysis were performed on the transmissions of the Coronavirus Disease 2019 (COVID-19) and the influence of intervention combinations to assist policymakers in the preparation of targeted response measures. A machine learning model was built to estimate the effectiveness of interventions and simulate transmission in different scenarios. The comparison was conducted between simulated and real cases in Xiamen. A web interface with adjustable parameters, including choice of intervention measures, intervention weights, vaccination, and viral variants, was designed for users to run the simulation. The total case number was set as the outcome. The cumulative number was 4,614,641 without restrictions and 78 under the strictest intervention set. Simulation with the parameters closest to the real situation of the Xiamen outbreak was performed to verify the accuracy and reliability of the model. The simulation model generated a duration of 52 days before the daily cases dropped to zero and the final cumulative case number of 200, which were 25 more days and 36 fewer cases than the real situation, respectively. Targeted interventions could benefit the prevention and control of COVID-19 outbreak while safeguarding public health and mitigating impacts on people’s livelihood.
Letter to the Editor
Association between Polymorphisms in Telomere-Associated Protein Genes and the Cholinesterase Activity of Omethoate-Exposed Workers
FAN Ya Hui, LI Xin Ling, LIU Xiao Hua, GUO Zhi Feng, YAN Meng Qing, DUAN Xiao Ran, MIAO Wen Bin, WANG Wei
2022, 35(5): 448-452. doi: 10.3967/bes2022.060
Prognostic Utility of Serum Cystatin C/FT3 Ratio Combined with NT-proBNP in Patients with Heart Failure: A Retrospective Cohort Study
WANG Chuan He, HAN Su, TONG Fei, LI Ying, LI Zhi Chao, SUN Zhi Jun
2022, 35(5): 453-457. doi: 10.3967/bes2022.061
Spatial-temporal Analysis of Tuberculosis at the Community Level in the Baoshan District, Shanghai 2014–2019
MA Zhi Tao, WANG Na, HE Fan, LIU Xiao Feng, SHEN Xin
2022, 35(5): 458-462. doi: 10.3967/bes2022.062
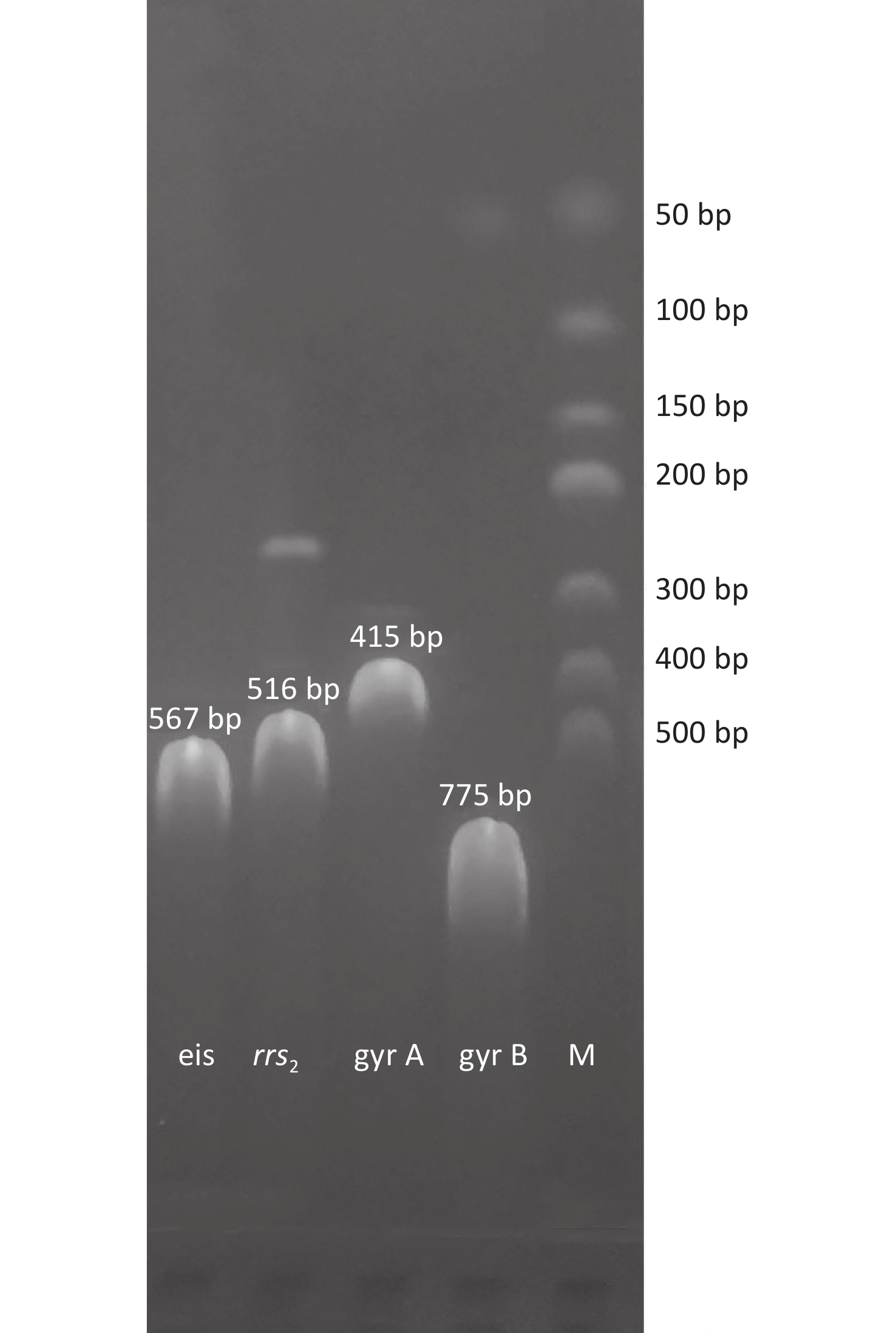
Molecular Detection of Ofloxacin and Kanamycin Resistance in Patients with MDR and Non-MDR TB from Suburban Districts in Hangzhou, China, 2019–2020
JIA Qing Jun, ZENG Mei Chun, XIE Li, CHENG Qing Lin, HUANG Yin Yan, LI Qing Chun, WU Yi Fei, AI Li Yun, LU Min, FANG Zi Jian
2022, 35(5): 468-471. doi: 10.3967/bes2022.064